Bluesky Facebook Reddit Email

A new family tree revises our understanding of bird evolution

04.01.24 | Center for Evolutionary & Organismal Biology at Zhejiang University

Celestron NexStar 8SE Computerized Telescope

Celestron NexStar 8SE Computerized Telescope combines portable Schmidt-Cassegrain optics with GoTo pointing for outreach nights and field campaigns.


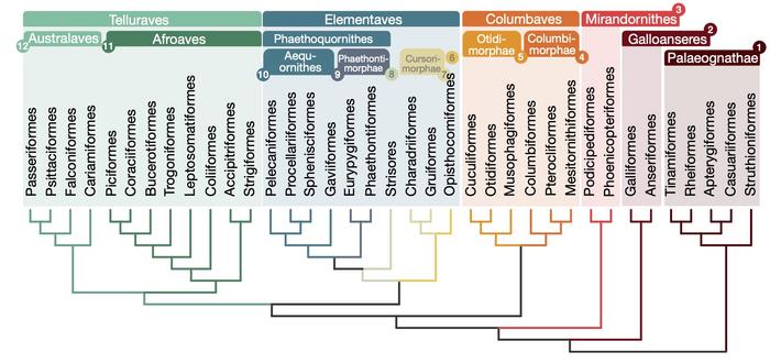
Birds are the only dinosaur lineage that survived until today. About 66 million years ago at the Cretaceous–Paleogene (K–Pg) boundary, a mass extinction event destroyed all non-avian dinosaurs, providing an opportunity for birds to diversify rapidly and occupy a wide range of ecological niches. Neoaves, a diverse group comprising approximately 95% of all bird species today, emerged from this radiation. From the towering condors of the Andes to the diminutive hummingbirds flitting through tropical forests, Neoaves encompass a stunning diversity of forms and functions. Despite considerable efforts to reconstruct avian evolutionary history and the impacts of the K-Pg event using morphological data and molecular data, the precise branching order and relationships among the neoavian lineages remained contentious.

“Previous studies on small datasets from different genomic regions often produced conflicting results with respect to the topology of bird tree”, said Guojie Zhang, senior author of the paper, a chair professor on evolutionary biology in Zhejiang University, and one of the initiators of the B10K project. “In this study, for the first time we employed full genome-scale data to construct the tree for bird species from almost all representative families.” This full genomic dataset was produced by the B10K consortium in its second phase that includes 363 bird species covering all major bird lineages.

The new family tree is breaking new ground in the long journey to unravel the mysteries of bird evolution. According to this updated bird family tree, a group containing flamingos and grebes (called Mirandornithes) were among the first neoavian lineages to evolve. The new tree is challenging the organization of Neoaves by classifying this big group into four major clades: Mirandornithes, Columbaves, Elementaves, and Telluraves. Elementaves is a newly proposed grouping comprising ca. 14% of all species of modern birds including disparate groups such as the enigmatic hoatzin, shorebirds, hummingbirds and tropicbirds. Elementaves is named to reflect the group’s remarkable diversity in ecological niches, representing the major elements of Earth, air and water. This new family tree resolves some long-standing debates over the relationships among avian species and lays a solid foundation for studying avian evolution and trait development.

By employing full genome data across 363 bird species, this is the largest-ever dataset used for phylogenetic analyses of birds. The team built a new pipeline to extract over 150,000 regions spread out across the genome. “We characterized phylogenetic relationships across the entire genome and identified patterns associated with the genomic context and sequence characteristics”, said Josefin Stiller, the leading author of this study and an Assistant Professor in evolutionary biology at the University of Copenhagen, “We found that various parts of the genome, for example individual chromosomes or protein-coding genes, often support vastly different trees. This likely explains why studies that only analyzed certain genomic parts were in conflict”.

Putting together high quality and large amounts of data was key to producing a robust phylogenetic tree. The team discovered that for most branches, a consensus on their relationships can be reached when a sufficient amount of data was used. But the phylogenetic positions for some bird groups like owls and hawks remain puzzling even with a full-genome scale of data. “More data does not necessarily produce a better solution”, Zhang said. Siavash Mirarab, co-senior author of the study, a professor of electrical and computer engineering at the University of California, San Diego, added that, “The reason for this may be some complex evolutionary history like ancient cross-mating between two lineages, incomplete lineage sorting, long-branch attraction, and biased DNA sequence content, all of which can interfere with the reconstruction of phylogenetic trees.” The study reports new insights on which of these factors impact which branches of the tree, providing a more comprehensive and genuine picture of the origin of these avian groups. The study also proposes a more accurate time scale for the diversification of modern birds, suggesting that a rapid radiation occurred at or near the mass extinction at the Cretaceous–Paleogene (K–Pg) boundary and to a lesser degree shortly after the Paleogene–Neogene boundary. The researchers found that these radiations coincided with remarkable genetic and morphological changes among birds, including greater mutation rates, smaller body sizes, and larger brains, and larger effective population sizes. “This illustrates the power of comparative genomics: by comparing genomes of living species, we can uncover traces of events that happened 66 million years ago,” Stiller said.

“Our work has changed many traditional views on the evolutionary history of birds. This new family tree will serve as a solid backbone for mapping the evolutionary history of all bird species with important implications for ornithological research and biodiversity studies,” Zhang concluded.

More information

The Bird 10,000 Genomes (B10K) Project is an initiative aiming to map the genomes of all approximately 10,500 existing bird species. This ambitious project seeks to construct an all-encompassing avian tree of life from a whole-genome perspective, decoding the links between genetic variation and trait differences, unraveling the molecular evolution, biogeography, and biodiversity interrelations, assessing the impact of environmental changes and human activities on species evolution and biodiversity, and revealing the population history of the entire avian group.

The B10K was initiated by Professor ZHANG Guojie from Zhejiang University, along with professors M. Thomas P. Gilbert from University of Copenhagen, Erich D. Jarvis from The Rockefeller University, LEI Fumin from Chinese Academy of Sciences, Carsten Rahbek from University of Copenhagen, and Gary R. Graves from the National Museum of Natural History Smithsonian Institution. The B10K consortium brings together hundreds of experts across the globe that study various aspects of avian biology. For more information, visit the website: https://b10k.com .

Nature

Data/statistical analysis

Animals

Complexity of avian evolution revealed by family-level genomes

1-Apr-2024

The author of this article declares that he has no financial, professional or personal conflicts of interest that could have inappropriately influenced this work.

Keywords

Article Information

Contact Information

Yunqiu He
Center for Evolutionary & Organismal Biology at Zhejiang University
heyunqiu@zju.edu.cn

Source

How to Cite This Article

APA:
Center for Evolutionary & Organismal Biology at Zhejiang University. (2024, April 1). A new family tree revises our understanding of bird evolution. Brightsurf News. https://www.brightsurf.com/news/1EOZOM7L/a-new-family-tree-revises-our-understanding-of-bird-evolution.html
MLA:
"A new family tree revises our understanding of bird evolution." Brightsurf News, Apr. 1 2024, https://www.brightsurf.com/news/1EOZOM7L/a-new-family-tree-revises-our-understanding-of-bird-evolution.html.