Bluesky Facebook Reddit Email

Early grain development in bread wheat

04.12.23 | Science China Press

Apple iPhone 17 Pro

Apple iPhone 17 Pro delivers top performance and advanced cameras for field documentation, data collection, and secure research communications.


Bread wheat ( Triticum aestivum L.) is a pivotal staple food crop, providing about 20% of calories consumed by humans. Grain weight is one of the three factors of wheat yield, and also the key index of wheat breeding for high yield. During grain development, the nucellus projection of wheat participates in the nutrient transport of grain, affects the formation of grain storage capacity and the accumulation of storage materials, and then affects the grain weight and processing quality. The programmed cell death (PCD) of nucellus projection starts at the middle stage of wheat grain development rather than at the early stage. To date, few studies have been reported on the regulation of wheat grain early development.

Recently, Liang Rongqi's research group from Wheat Genetics and Genomics Center of China Agricultural University published a paper entitled “TaMADS29 interacts with TaNF-YB1 to synergistically regulate early grain development in bread” in SCIENCE CHINA Life Sciences . It has been found that the regulatory complex composed of TaMADS29 and TaNF-YB1 performs the functions that inhibit the excessive accumulation of ROS by regulating the genes involved in chloroplast development and photosynthesis in early developing wheat grains and prevent nucellar projection degradation and endosperm cell death, facilitating transportation of nutrients into the endosperm and wholly filling of developing grains.

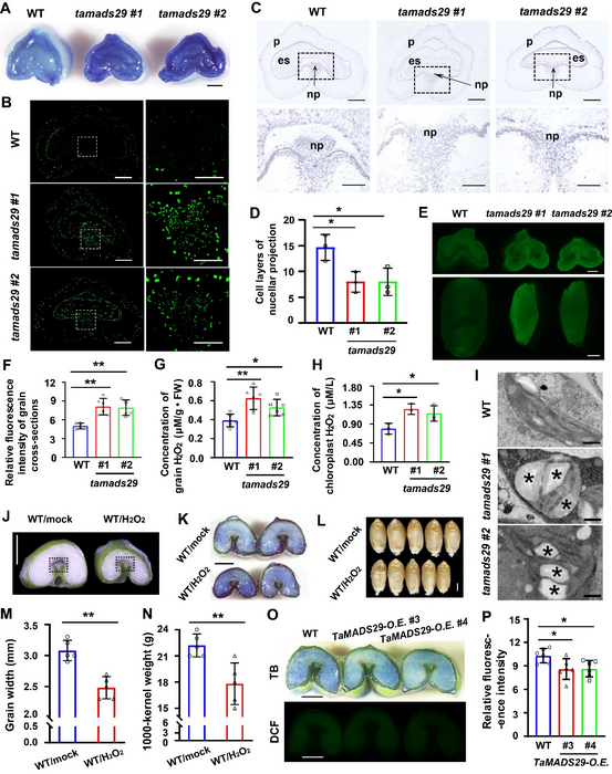
By using CRISPR/Cas9 strategy, the TaMADS29 -knockout (KO) mutant lines were generated. The tamads29 mutants exhibited severe grain filling deficiency and early senescence, reciprocal crosses between tamads29 and WT demonstrated that the defective seeds were due to the maternal defect (Figure 1).

Wheat nucellar projection and endosperm undergo PCD during the middle and late stage of the crucial event of grain development (Dominguez et al., 2001). In this study, trypan blue staining and TUNEL assay showed that the accelerated PCD is presented in endosperm and nucellar projection of tamads29 mutants at 6 DAF, coupled with degradation of nucellar projection cells. Further study revealed that the large amount of ROS accumulated in the grains and caryopsis chloroplast of tamads29 mutants (Figure 2). TEM observation confirmed the developmental defects in the chloroplast, and this chloroplast dysfunction always associated with high levels of ROS, which may triggers PCD. The nucellar projection functions as a transfer tissue to distribute nutrients (mainly in the form of sucrose) from the mother plant to the endosperm. Consistent with the degradation of nucellar projection in tamads29 mutants, a significant reduction of sucrose content was detected in tamads29 grains, correspondingly, the sucrose contents in flag leaves of tamads29 were significantly increased; moreover, the formation of normal starch granules was completely deficient in tamads29 mutants (Figure 3). Together, these observations support that TaMADS29 is required for the grain filling, and loss of TaMADS29 leads to an overaccumulation of ROS and caryopsis chloroplast dysfunction, coupled with earlier degradation of nucellar projection.

Transcriptome analyses were performed using the 2, 4, and 6 DAF grains collected from tamads29 and WT, the results revealed that most of the DEGs were associated to the pathways related to ROS and chloroplast. Most of the genes involved in chloroplast development and photosynthesis were downregulated in tamads29 grains, and high-confident MADS-box TF binding CArG-box cis-elements were detected in the promoter regions of most of these genes. EMSA, ChIP-qPCR and transcriptional activation activity assays confirmed the direct role of TaMADS29 in transcriptional activation of TaFtsH1 , indicated a key role of TaMADS29 in the regulation of relevant ROS levels in wheat grains via the activation of genes related to chloroplast development and photosynthesis (Figure 4).

By screening of the wheat grain-derived yeast two-hybrid (Y2H) cDNA library, the nuclear factor Y subunit NF-YB (TaNF-YB1) was found to interact with TaMADS29. Transcriptional activation activity assays showed that these two TFs form a transcriptional activation complex to enhance the activation of downstream target genes. Null mutation in TaNF-YB1 caused grain developmental deficiency similar to tamads29 mutants.

Taken together, TaMADS29 interacts with TaNF-YB1 to form a transcriptional activation protein complex, which directly regulates the transcription of genes involved in chloroplast development and photosynthesis, ensures the normal structure and function of chloroplast, inhibits the overaccumulation of ROS, prevents cell death of endosperm and nucellar projection, maintains the transportation of nutrients into endosperm, and allows the normal grain filling (Figure 5).

This work was supported by the National Key Research and Development Program of China (2022YFF1002902) and the National Key Research and Development Program of China (2016YFD0100803). The authors are grateful to Dr. Lubin Tan, Jinsheng Lai and Jinying Gou of China Agricultural University, Dr. Hua Xie and Xiaodong Zhang of Beijing Academy of Agriculture and Forestry Sciences, Dr. Jiantao Guan of Chinese Academy of Agricultural Sciences for their helpful discussions and comments on the text. We thank Dr. Na Song (China Agricultural University) for helping with tissue culture and wheat transformation and Dr. Jian Chen (China Agricultural University) for suggestions about ChIP optimization.

https://doi.org/10.1007/s11427-022-2286-0

Science China Life Sciences

10.1007/s11427-022-2286-0

Keywords

Article Information

Contact Information

Bei Yan
Science China Press
yanbei@scichina.org

How to Cite This Article

APA:
Science China Press. (2023, April 12). Early grain development in bread wheat. Brightsurf News. https://www.brightsurf.com/news/80E442Y8/early-grain-development-in-bread-wheat.html
MLA:
"Early grain development in bread wheat." Brightsurf News, Apr. 12 2023, https://www.brightsurf.com/news/80E442Y8/early-grain-development-in-bread-wheat.html.