Bluesky Facebook Reddit Email

PDGFR kinase inhibitor protects against septic death via regulation of BTLA

09.15.22 | Science China Press

Sky & Telescope Pocket Sky Atlas, 2nd Edition

Sky & Telescope Pocket Sky Atlas, 2nd Edition is a durable star atlas for planning sessions, identifying targets, and teaching celestial navigation.


This study is led by Dr. Jianxin Jiang (Institute of Department of Trauma Medical Center, Daping Hospital, State Key Laboratory of Trauma, Burns and Combined Injury, Army Medical University). The team screened a highly selective kinase inhibitor library and found that CP-673451 can upregulate BTLA expression on immunocytes and reduce sepsis-related mortality (see image below).

The team also found that CP-673451 treatment mainly enhanced BTLA expression in CD4 + T, CD8 + T cells and B cells. CP-673451 treatment was associated with reduced sepsis-induced lung injury such as infiltration of inflammatory cells and thickened alveolar septa were significantly reduced. CP-673451 administration can significantly reduce enzyme release in the heart, kidney and liver in septic mice. Furthermore, CP-673451 administration also reduced immune cell apoptosis. In conclusion, CP-673451 might reduce the mortality rate of septic mice by protecting the function of vital organs and reducing the apoptosis of immune cells.

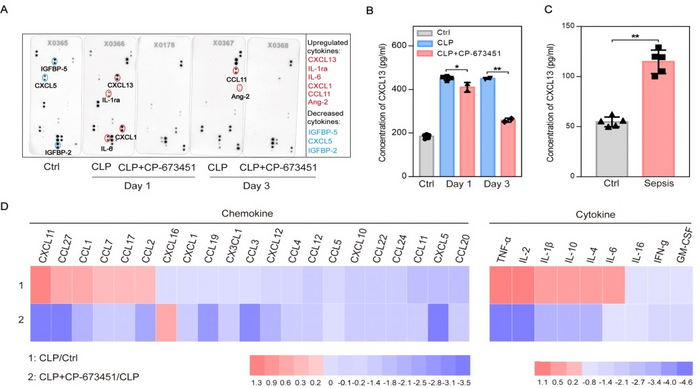
To further elucidate the mechanism by which CP-673451 reduces mortality in sepsis, the researchers observed its effect on cytokine release. The serum concentration of IL-1β, IL-6, IL-10, TNF-α decreased significantly after CP-673451 treatment in septic mice. Furthermore, the release of chemokines, such as CCL1, CCL2, CCL7 and CXCL13, was also reduced significantly after treatment with CP-673451 in septic mice (see image below).

These results suggested that the selective PDGFR kinase inhibitor CP-673451 might inhibit the chemotaxis of T and B cells by inhibiting the release of chemokines such as CXCL13, CCL1, CCL2 and CCL7, thus reducing the release of cytokines by the two groups of immune cells to the peripheral blood. Consequently, CP-673451 alleviated the cytokine storm and decreased the mortality of sepsis. Therefore, the study provided a new therapeutic target and a new effective compound for sepsis.

See the article:

PDGFR kinase inhibitor protects against septic death via regulation of BTLA

http://engine.scichina.com/doi/10.1007/s11427-021-2136-y

Science China Life Sciences

10.1007/s11427-021-2136-y

Keywords

Article Information

Contact Information

Bei Yan
Science China Press
yanbei@scichina.org

How to Cite This Article

APA:
Science China Press. (2022, September 15). PDGFR kinase inhibitor protects against septic death via regulation of BTLA. Brightsurf News. https://www.brightsurf.com/news/8OM4MY21/pdgfr-kinase-inhibitor-protects-against-septic-death-via-regulation-of-btla.html
MLA:
"PDGFR kinase inhibitor protects against septic death via regulation of BTLA." Brightsurf News, Sep. 15 2022, https://www.brightsurf.com/news/8OM4MY21/pdgfr-kinase-inhibitor-protects-against-septic-death-via-regulation-of-btla.html.