Bluesky Facebook Reddit Email

Bariatric surgery-induced upregulation of apoA-IV is beneficial for insulin secretion and energy expenditure

04.17.24 | Higher Education Press

GoPro HERO13 Black

GoPro HERO13 Black records stabilized 5.3K video for instrument deployments, field notes, and outreach, even in harsh weather and underwater conditions.


Bariatric surgery has emerged as an effective means of reducing weight in morbidly obese individuals, while also significantly improving diabetes. Currently, laparoscopic sleeve gastrectomy (LSG) and Roux-en-Y gastric bypass (RYGB) are two of the most commonly performed bariatric surgeries. Both LSG and RYGB can result in weight loss as well as improvements in glycemic control and metabolic levels in individuals with obesity and type 2 diabetes, but the exact mechanism is unclear.
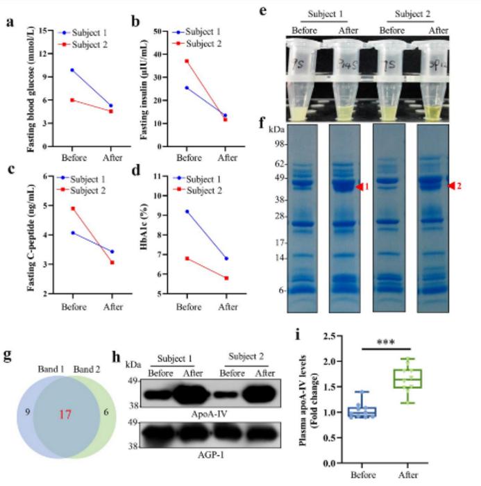
In a recent paper published in Life Metabolism , the researchers found that apolipoprotein A-IV (apoA-IV) was significantly increased in diabetic obese patients after LSG, and similar changes were observed in patients after RYGB. Furthermore, apoA-IV and its derivative peptide, T55−121, improved energy expenditure and glucose tolerance in diabetic mice. It has been known that apoA-IV is synthesized primarily by enterocytes in the small intestine and dietary lipids stimulate its production. Several studies have shown that apoA-IV regulates blood glucose levels. However, whether and how apoA-IV enhances insulin secretion in humans is still unknown. The paper in Life Metabolism provides strong evidence of the relationship between apoA-IV and glycemic control.
The researchers first performed proteomic analysis of sera from patients before and after LSG or RYGB surgery. The data consistently showed a significant increase in apoA-IV levels and long-term improvement in glycemic control (Figure 1). Subsequently, the potential role of apoA-IV in improving glucose homeostasis was further explored through direct administration of exogenous apoA-IV and in vivo overexpression of apoA-IV using adeno-associated viruses (AAVs). All the results showed that apoA-IV could improve glucose tolerance in both wild-type and diabetic mice.
Next, the researchers investigated whether apoA-IV is involved in insulin secretion and the potential mechanism. The results showed that apoA-IV acted on pancreatic β-cells partly through the Gαs-coupled GPCR/cAMP (G protein-coupled receptor-cyclic adenosine monophosphate) pathway, thereby promoting insulin secretion.
Since glucose metabolism plays a crucial role in energy homeostasis, the study sought to determine whether apoA-IV affects energy homeostasis in the body. Through indirect calorimetry, a significant increase in oxygen consumption (VO 2 ), carbon dioxide production (VCO 2 ), and heat expenditure (HE), as well as a significant increase in metabolic rate, was found in apoA-IV-treated mice, suggesting that apoA-IV enhanced energy expenditure. Finally, the researchers used Gaussian network modeling (GNM) to predict apoA-IV functional peptides, indicating that the truncated peptide 55−121 (T55−121) could be a potential functional peptide of apoA-IV in mice. After a glucose tolerance test, T55−121 improved glucose tolerance, promoted insulin secretion from MIN6 cells, and increased oxygen consumption, which was consistent with full-length apoA-IV's enhanced energy expenditure. All these data provide new therapeutic ideas and strategies for improving glucose homeostasis.

Life Metabolism

10.1093/lifemeta/loae010

Experimental study

Animal tissue samples

Apolipoprotein A-IV and its derived peptide, T55−121, improve glycemic control and increase energy expenditure

14-Mar-2024

Keywords

Article Information

Contact Information

Rong Xie
Higher Education Press
xierong@hep.com.cn

Source

How to Cite This Article

APA:
Higher Education Press. (2024, April 17). Bariatric surgery-induced upregulation of apoA-IV is beneficial for insulin secretion and energy expenditure. Brightsurf News. https://www.brightsurf.com/news/L596YKX8/bariatric-surgery-induced-upregulation-of-apoa-iv-is-beneficial-for-insulin-secretion-and-energy-expenditure.html
MLA:
"Bariatric surgery-induced upregulation of apoA-IV is beneficial for insulin secretion and energy expenditure." Brightsurf News, Apr. 17 2024, https://www.brightsurf.com/news/L596YKX8/bariatric-surgery-induced-upregulation-of-apoa-iv-is-beneficial-for-insulin-secretion-and-energy-expenditure.html.