Bluesky Facebook Reddit Email

Citrus saviors: discovering the genetic defense against Huanglongbing disease

06.06.24 | Nanjing Agricultural University The Academy of Science

SAMSUNG T9 Portable SSD 2TB

SAMSUNG T9 Portable SSD 2TB transfers large imagery and model outputs quickly between field laptops, lab workstations, and secure archives.


A recent study has pinpointed two key enzymes in Citrus sinensis that play a crucial role in the plant's defense mechanism against the Asian citrus psyllid (ACP), a vector for the lethal huanglongbing (HLB) disease. This research offers a promising lead in the battle against a disease that has caused significant losses in the citrus industry.

The citrus industry faces major challenges from Huanglongbing (HLB) disease, transmitted by the Asian citrus psyllid (ACP). Traditional control methods are often ineffective and environmentally harmful. The need for innovative and sustainable pest management strategies is critical. Due to these challenges, research into the genetic and biochemical defenses of citrus plants has become essential for developing long-term solutions.

Researchers from the Guangdong Academy of Agricultural Sciences and South China Agricultural University have published a study (DOI: 10.1093/hr/uhae037) in Horticulture Research on April 1, 2024, unveiling the roles of two cytochrome P450 enzymes in Citrus sinensis . The study sheds light on the genetic mechanisms Citrus can employ to defend against ACP infestation.

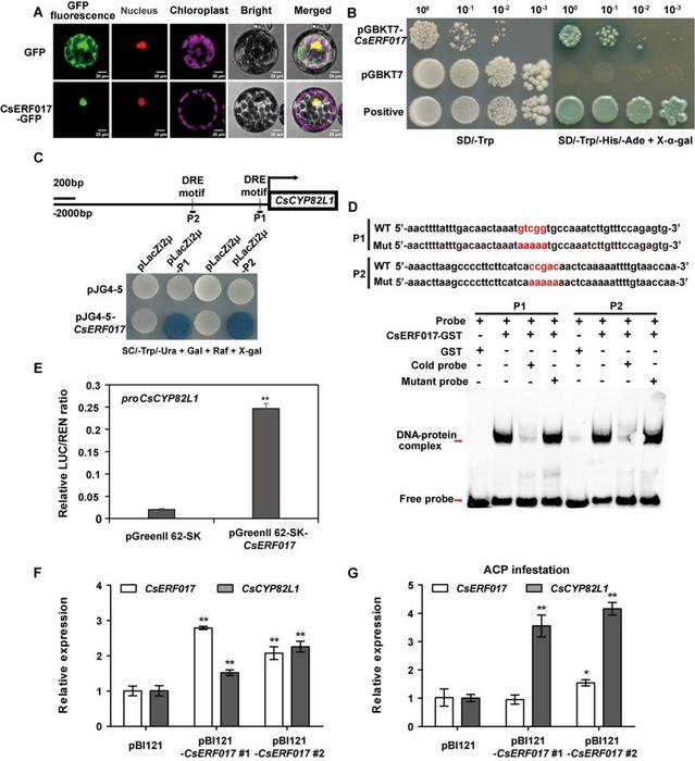
The study identified two cytochrome P450 enzymes , CsCYP82L1 and CsCYP82L2 , in Citrus sinensis . These enzymes are responsible for the biosynthesis of the herbivore-induced plant volatiles (HIPVs) DMNT and TMTT. These volatiles are known to repel pests and attract natural enemies of the pests, providing a dual mechanism of defense. Quantitative real-time PCR (qPCR) analysis showed significant upregulation of CsCYP82L1 and CsCYP82L2 in citrus leaves following ACP infestation. Recombinant yeast expression and enzyme assays confirmed that CsCYP82L1 converts (E)-nerolidol to DMNT, while CsCYP82L2 converts both (E)-nerolidol to DMNT and (E,E)-geranyllinalool to TMTT. Additionally, transgenic citrus calluses overexpressing CsCYP82L1 and CsCYP82L2 demonstrated increased production of these volatiles, reducing ACP preference in behavioral assays.

Dr. Xinxin Zhang, one of the leading researchers, stated, "This discovery is a significant step forward in our understanding of plant defense mechanisms. By genetically enhancing the expression of CsCYP82L1 and CsCYP82L2 , we can potentially develop citrus varieties that are naturally resistant to ACP, thus reducing the reliance on chemical pesticides and mitigating the spread of HLB."

The implications of this study are profound for the citrus industry. By leveraging the genetic mechanisms identified, it is possible to develop new citrus varieties with built-in resistance to ACP. This could lead to more sustainable citrus farming practices, lower production costs, and reduced environmental impact. The findings also pave the way for similar genetic approaches to combat other pest-related challenges in various crops, enhancing overall agricultural resilience.

###

References

DOI

10.1093/hr/uhae037

Original Source URL

https://doi.org/10.1093/hr/uhae037

Funding information

This study was funded by the Guangdong Provincial Key Realm R&D Program (Grant No. 2020B0202090005) and the Scientific Innovation Strategy-construction of High-Level Academy of Agriculture Science (Grant No. R2020PY-JG002). We thank TopEdit (www.topeditsci.com) for the English language editing of our manuscript.

About Horticulture Research

Horticulture Research is an open access journal of Nanjing Agricultural University and ranked number one in the Horticulture category of the Journal Citation Reports ™ from Clarivate, 2022. The journal is committed to publishing original research articles, reviews, perspectives, comments, correspondence articles and letters to the editor related to all major horticultural plants and disciplines, including biotechnology, breeding, cellular and molecular biology, evolution, genetics, inter-species interactions, physiology, and the origination and domestication of crops.

Horticulture Research

Not applicable

Identification and characterization of two P450 enzymes from Citrus sinensis involved in TMTT and DMNT biosyntheses and Asian citrus psyllid defense

1-Apr-2024

The authors declare that they have no competing interests.

Keywords

Article Information

Contact Information

Ping Wang
Nanjing Agricultural University The Academy of Science
2019104010@njau.edu.cn

Source

How to Cite This Article

APA:
Nanjing Agricultural University The Academy of Science. (2024, June 6). Citrus saviors: discovering the genetic defense against Huanglongbing disease. Brightsurf News. https://www.brightsurf.com/news/L7VO97Z8/citrus-saviors-discovering-the-genetic-defense-against-huanglongbing-disease.html
MLA:
"Citrus saviors: discovering the genetic defense against Huanglongbing disease." Brightsurf News, Jun. 6 2024, https://www.brightsurf.com/news/L7VO97Z8/citrus-saviors-discovering-the-genetic-defense-against-huanglongbing-disease.html.