Bluesky Facebook Reddit Email

Isochorismate synthase is required for phylloquinone, but not salicylic acid biosynthesis in rice

05.31.24 | Beijing Zhongke Journal Publising Co. Ltd.

SAMSUNG T9 Portable SSD 2TB

SAMSUNG T9 Portable SSD 2TB transfers large imagery and model outputs quickly between field laptops, lab workstations, and secure archives.


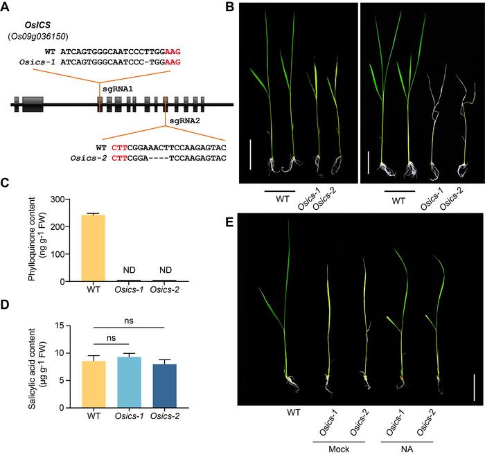
This study is led by Professor Jin-Long Qiu and Dr. Jie Wu ( Institute of Microbiology, Chinese Academy of Sciences, Beijing, China ). Salicylic acid (SA) functions as a pivotal phytohormone that mediates plant defense responses. Previous work acknowledges that SA is predominantly synthesized through the Isochorismate synthase (ICS) pathway in Arabidopsis and some other plant species. However, the relative contribution of the ICS pathway to SA biosynthesis varies among different plant species. In this study, the authors employed the CRISPR/Cas9 system to generate ICS knockout mutants in rice. They found that Osics mutant seedlings exhibited yellow leaves and dwarf. Consistent with their phenotypes, the accumulation of chlorophyll, as well as fresh weight and plant height of the Osics mutants, were significantly lower than those of wild-type. Finally, the mutant seedlings became wilted and died. These results support that OsICS plays crucial roles in rice growth and development.

The authors further showed that the basal SA levels are not altered in the Osics mutants, supporting that the basal SA is not derived from the ICS pathway in rice. On the other hand, phylloquinone was undetectable in Osics mutants, indicating that this ICS protein is responsible for the isochorismate production in rice. To confirm the involvement of ICS in phylloquinone biosynthesis, they exogenously supplied the mutant plants with 1,4-dihydroxy-2-naphthoic acid (NA), a precursor for phylloquinone. The Osics mutants were effectively rescued by NA, exhibiting green leaves and viable seedlings. These data support a role of OsICS in the biosynthesis of phylloquinone, and imply that SA biosynthesis in rice may occur through an alternative route other than the ICS pathway in rice.

It was previously reported that barley SA is synthesized through an ICS-independent pathway as well. These observations indicated that the production of SA exclusively via an ICS-independent route is likely widespread in monocots. However, the pathway through which SA is synthesized in rice still remains for further investigation, with the PAL pathway being the most likely candidate.

See the article:

Isochorismate synthase is required for phylloquinone, but not salicylic acid biosynthesis in rice

https://link.springer.com/article/10.1007/s42994-024-00166-4

aBIOTECH

10.1007/s42994-024-00166-4

24-May-2024

Keywords

Article Information

Contact Information

LIngshu Qian
Beijing Zhongke Journal Publising Co. Ltd.
zhongkeqikan@mail.sciencep.com

How to Cite This Article

APA:
Beijing Zhongke Journal Publising Co. Ltd.. (2024, May 31). Isochorismate synthase is required for phylloquinone, but not salicylic acid biosynthesis in rice. Brightsurf News. https://www.brightsurf.com/news/LMJPGZRL/isochorismate-synthase-is-required-for-phylloquinone-but-not-salicylic-acid-biosynthesis-in-rice.html
MLA:
"Isochorismate synthase is required for phylloquinone, but not salicylic acid biosynthesis in rice." Brightsurf News, May. 31 2024, https://www.brightsurf.com/news/LMJPGZRL/isochorismate-synthase-is-required-for-phylloquinone-but-not-salicylic-acid-biosynthesis-in-rice.html.