Bluesky Facebook Reddit Email

Insight into nature: MAPK20-ATG6 link in tomato pollen vitality

06.25.24 | Nanjing Agricultural University The Academy of Science

CalDigit TS4 Thunderbolt 4 Dock

CalDigit TS4 Thunderbolt 4 Dock simplifies serious desks with 18 ports for high-speed storage, monitors, and instruments across Mac and PC setups.


A pivotal study has shed new light on the molecular underpinnings of plant reproduction, pinpointing a key interaction that is vital for the development of pollen. The research zeroes in on the phosphorylation of the ATG6 protein by MAPK20, a critical regulatory step that ensures the viability and germination of tomato pollen, offering promising avenues for agricultural advancements.

Pollen development in flowering plants is a complex process involving multiple genetic and physiological pathways. Previous studies have highlighted the importance of mitogen-activated protein kinases (MAPKs) in various plant developmental stages. However, the specific mechanisms by which MAPKs regulate pollen development remain unclear. Due to these challenges, it is necessary to conduct in-depth research on the role of MAPK20 and its interaction with autophagy-related proteins.

Researchers from Zhejiang University's Department of Horticulture have made this significant discovery, published on 6 March 2024 in Horticulture Research . The study (DOI: 10.1093/hr/uhae069) elucidates the role of MAPK20 in mediating the formation of autophagosomes through ATG6 phosphorylation, key for pollen development in tomato ( Solanum lycopersicum L.).

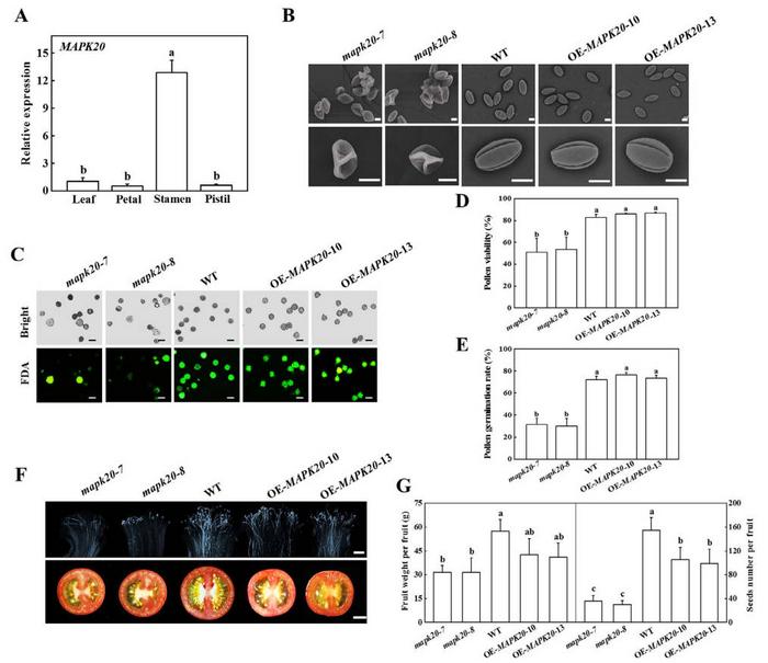
The study reveals that MAPK20 is predominantly expressed in the stamen of tomatoes. Using CRISPR/Cas9 technology, the researchers generated mapk20 mutants and MAPK20 overexpressing lines to investigate pollen development. Results showed that mapk20 mutants exhibited abnormal pollen grains, decreased pollen viability, and lower germination rates. Further analysis demonstrated that MAPK20 interacts with ATG6, a key protein in the autophagy process, and phosphorylates it at serine 265. This phosphorylation is crucial for the formation of autophagosomes, which are essential for the proper development and function of pollen grains. Without MAPK20-mediated phosphorylation of ATG6, autophagosome formation is impaired, leading to defective pollen development. These findings highlight the importance of MAPK20 and ATG6 interaction in ensuring the viability and germination of pollen, which is vital for successful fertilization and fruit development in tomatoes.

Dr. Jie Zhou, the corresponding author of the study, stated, "Our findings provide new insights into the molecular mechanisms regulating pollen development in tomatoes. The interaction between MAPK20 and ATG6 and the subsequent phosphorylation events are critical for autophagosome formation, ensuring pollen viability and successful fertilization. This research opens new avenues for improving crop fertility and yield through targeted genetic modifications."

Understanding the role of MAPK20 in pollen development has significant implications for agricultural practices. By manipulating MAPK20 and ATG6 expression, it may be possible to enhance pollen viability and fertility in tomatoes, leading to improved crop yields. Additionally, this research can be extended to other flowering plants, offering broader applications in crop breeding and biotechnology to address food security challenges.

###

References

DOI

10.1093/hr/uhae069

Original Source URL

https://doi.org/10.1093/hr/uhae069

Funding information

This work was supported by the National Key R&D Program of China (2023YFD2300700), the National Natural Science Foundation of China (32272790), Zhejiang Province Science and Technology Plan (2023C02001), the Starry Night Science Fund of Zhejiang University Shanghai Institute for Advanced Study (SN-ZJU-SIAS-0011), Collaborative Promotion Program of Zhejiang Provincial Agricultural Technology of China (2023ZDXT05), and the Jiangsu Provincial Association for Science and Technology Youth Science and Technology Talent Support Project (TJ-2023-003).

About Horticulture Research

Horticulture Research is an open access journal of Nanjing Agricultural University and ranked number one in the Horticulture category of the Journal Citation Reports ™ from Clarivate, 2022. The journal is committed to publishing original research articles, reviews, perspectives, comments, correspondence articles and letters to the editor related to all major horticultural plants and disciplines, including biotechnology, breeding, cellular and molecular biology, evolution, genetics, inter-species interactions, physiology, and the origination and domestication of crops.

Horticulture Research

Not applicable

MAPK20-mediated ATG6 phosphorylation is critical for pollen development in Solanum lycopersicum L.

6-Mar-2024

The authors declare that they have no competing interests.

Keywords

Article Information

Contact Information

Ping Wang
Nanjing Agricultural University The Academy of Science
2019104010@njau.edu.cn

Source

How to Cite This Article

APA:
Nanjing Agricultural University The Academy of Science. (2024, June 25). Insight into nature: MAPK20-ATG6 link in tomato pollen vitality. Brightsurf News. https://www.brightsurf.com/news/LQ43ZYN8/insight-into-nature-mapk20-atg6-link-in-tomato-pollen-vitality.html
MLA:
"Insight into nature: MAPK20-ATG6 link in tomato pollen vitality." Brightsurf News, Jun. 25 2024, https://www.brightsurf.com/news/LQ43ZYN8/insight-into-nature-mapk20-atg6-link-in-tomato-pollen-vitality.html.