Bluesky Facebook Reddit Email

Aging-US: PirB functions as an intrinsic suppressor in hippocampal neural stem cells

08.19.21 | Impact Journals LLC

Apple AirPods Pro (2nd Generation, USB-C)

Apple AirPods Pro (2nd Generation, USB-C) provide clear calls and strong noise reduction for interviews, conferences, and noisy field environments.


Aging-US published " PirB functions as an intrinsic suppressor in hippocampal neural stem cells " which reported that neural stem cells play pivotal roles during prenatal development and throughout life.

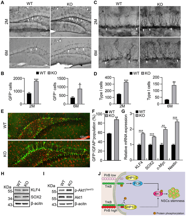
PirB expression increased with age during development, and its deficiency promoted neural stem cell proliferation and differentiation in vivo and in vitro.

Furthermore, the authors detected an increase in Type 1 neural stem cells in PirB-deficient mice compared to their wild-type littermates.

PirB deficiency promoted stemness marker gene expression of Sox2 and KLF4 by activating Akt1 phosphorylation.

These Aging-US findings suggest that PirB inhibits the self-renewal and differentiation capacities of neural stem cells.

Dr. Cuiping Yang and Dr. Yongbin Chen both from The Kunming Institute of Zoology said, "Neural stem cells (NSCs) generate all major neural cell types in the central nervous system (CNS), including neurons, astrocytes, and oligodendrocytes."

NSCs are radial glia-like cells with an elaborate tree of processes in the granule cell layer and GFAP expression.

Adult neurogenesis is regulated by physiological and pathological activities at all levels, which includes adult NSCs proliferation, maturation, survival, differentiation, and integration of newborn neurons.

CNS resident cells, including peripheral immune cells, participate in functional regulation during hippocampal adult neurogenesis, and the inflammatory environment enhances NSC proliferation in the SGZ.

Paired immunoglobulin-like receptors, also known as leukocyte immunoglobulin-like receptors or Ig-like transcripts in humans, are expressed on B cells and myeloid lineage cells, and include the inhibitory PirB and activating isoform PirA, which bind to class I MHC molecules.

Thus, although PirB is involved in neural development, whether intrinsic PirB can regulate the stemness maintenance of NSCs is unknown.

The Yang/Chen Research Team concluded in their Aging-US Research Paper , "our results suggest that selectively blocking PirB might be a promising therapeutic strategy for elderly or other neurodegenerative patients in the future"

Sign up for free Altmetric alerts about this article

DOI - https://doi.org/10.18632/aging.203134

Full Text - https://www.aging-us.com/article/203134/text

Correspondence to : Cuiping Yang email: cuipingyang@mail.kiz.ac.cn and Yongbin Chen email: ybchen@mail.kiz.ac.cn

Keywords: paired immunoglobulin-like receptor B , PirB , Akt1 , neural stem cells , NSCs , neurogenesis

About Aging-US

Launched in 2009, Aging-US publishes papers of general interest and biological significance in all fields of aging research as well as topics beyond traditional gerontology, including, but not limited to, cellular and molecular biology, human age-related diseases, pathology in model organisms, cancer, signal transduction pathways (e.g., p53, sirtuins, and PI-3K/AKT/mTOR among others), and approaches to modulating these signaling pathways.

To learn more about Aging-US, please visit http://www.Aging-US.com or connect with @AgingJrnl

Aging-US is published by Impact Journals, LLC please visit http://www.ImpactJournals.com or connect with @ImpactJrnls

Media Contact
18009220957x105
MEDIA@IMPACTJOURNALS.COM

Aging-US

10.18632/aging.203134

"PirB functions as an intrinsic suppressor in hippocampal neural stem cells"

Keywords

Article Information

Contact Information

Source

How to Cite This Article

APA:
Impact Journals LLC. (2021, August 19). Aging-US: PirB functions as an intrinsic suppressor in hippocampal neural stem cells. Brightsurf News. https://www.brightsurf.com/news/12DD4JO1/aging-us-pirb-functions-as-an-intrinsic-suppressor-in-hippocampal-neural-stem-cells.html
MLA:
"Aging-US: PirB functions as an intrinsic suppressor in hippocampal neural stem cells." Brightsurf News, Aug. 19 2021, https://www.brightsurf.com/news/12DD4JO1/aging-us-pirb-functions-as-an-intrinsic-suppressor-in-hippocampal-neural-stem-cells.html.