Bluesky Facebook Reddit Email

Zhilong Bie team from Huazhong Agricultural University revealed the molecular mechanism of CmoDREB2A and CmoNAC1 in pumpkin regulating the salt tolerance of grafted cucumber

04.24.24 | Nanjing Agricultural University The Academy of Science

Kestrel 3000 Pocket Weather Meter

Kestrel 3000 Pocket Weather Meter measures wind, temperature, and humidity in real time for site assessments, aviation checks, and safety briefings.


In February 2024, a research article entitled " Pumpkin CmoDREB2A enhances salt tolerance of grafted cucumber through interaction with CmoNAC1 to regulate H 2 O 2 and ABA signaling and K + /Na + homeostasis " was published by Professor Zhilong Bie's team from the National Key Laboratory for Germplasm Innovation & Utilization of Horticultural Crops/College of Horticulture and Forestry Sciences at Huazhong Agricultural University and the Hubei Hongshan Laboratory, in Horticulture Researc h . The study elucidates the molecular mechanisms underlying the interaction between pumpkin CmoDREB2A and CmoNAC1, regulating salt tolerance in grafted cucumbers.

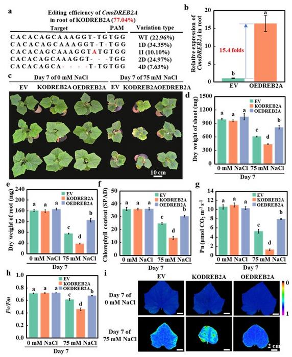
The study first identified pumpkin CmoDREB2A as a key transcription factor interacting with CmoNAC1 and responding to salt stress through yeast two-hybrid screening library and transcriptome analysis. Subsequent experiments employing yeast two-hybrid, LCI, Pull-down, and BiFC techniques confirmed the interaction between CmoDREB2A and CmoNAC1. Further analyses, incorporating GUS, LUC, and EMSA experiments, unveiled their capability to bind to each other's promoters. Root transformation experiments demonstrated that knockdown of CmoDREB2A in roots decreased salt tolerance in grafted cucumbers, whereas overexpression had the opposite trend (Figure 1). RNA-seq and LUC experiments revealed that their interaction facilitated the binding of CmoNAC1 to the promoters of CmoRBOHD1 / CmoNCED6 / CmoHKT1 ;1/ CmoAKT1;2 , resulting in the activation of H 2 O 2 and ABA signaling pathways and an increase in the K + /Na + ratio in grafted cucumbers subjected to salt stress. Finally, yeast one-hybrid, EMSA, and LUC experiments demonstrated that their interaction facilitated the binding of CmoDREB2A to the promoters of CmoHAK5;1 / CmoHAK5;2 , thereby enhancing K + absorption.

In summary, a transcriptional complex is formed by CmoDREB2A and CmoNAC1 through their mutual binding to each other's promoters. The interaction between CmoDREB2A and CmoNAC1 not only enhances CmoNAC1's binding to the promoters of CmoRBOHD1 and CmoNCED6 , leading to the generation of H 2 O 2 and ABA signals, but also reinforces its binding to the promoters of CmoAKT1;2 and CmoHKT1;1 . Additionally, it strengthens CmoDREB2A's binding to the promoters of CmoHAK5;1 and CmoHAK5;2 , thus facilitating K + /Na + homeostasis (Figure 2).

Doctoral student Yuquan Peng from the College of Horticulture and Forestry at Huazhong Agricultural University is the first author of this paper, and Professor Zhilong Bie from the National Key Laboratory of Fruit and Vegetable Varieties Innovation and Utilization at Huazhong Agricultural University is the corresponding author. This study was supported by the National Natural Science Foundation of China, Natural Science Foundation of Hubei Province, Ningbo Scientific and Technological Project, and the Fundamental Research Funds for the Central Universities.

###

References

Authors

Yuquan Peng, Lvjun Cui, Ying Wang, Lanxing Wei, Shouyu Geng, Hui Chen, Guoyu Chen, Li Yang, Zhilong Bie

Affiliations

1 National Key Laboratory for Germplasm Innovation & Utilization of Horticultural Crops/College of Horticulture and Forestry Sciences, Huazhong Agricultural University, 430070 Wuhan, China

2 Hubei Hongshan Laboratory, 430070 Wuhan, China

About Zhilong Bie

Professor Zhilong Bie's team at Huazhong Agricultural University is mainly engaged in research on the physiological and molecular biology of stress responses in greenhouse vegetables, as well as the growth and development of vegetable seedlings, and the formation and regulation of quality in greenhouse vegetables. The team leader has successively led and participated in more than 40 research projects funded by the National Natural Science Foundation of China, China Agriculture Research System of MOF and MORA (CARS-25), Sino-Israel International Science and Technology Cooperation projects, the National Key R&D Program, and Natural Science Foundation of Hubei Province etc. They have published over 280 papers in domestic and international journals, including more than 100 SCI papers in publications such as Plant Physiology , Plant Journal , Journal of Experimental Botany , Food Chemistry , and Horticulture Research .

Horticulture Research

10.1093/hr/uhae057

Experimental study

Not applicable

Pumpkin CmoDREB2A enhances salt tolerance of grafted cucumber through interaction with CmoNAC1 to regulate H2O2 and ABA signaling and K+/Na+ homeostasis

28-Feb-2024

The authors declare that they have no competing interests.

Keywords

Article Information

Contact Information

Ping Wang
Nanjing Agricultural University The Academy of Science
pingwang@njau.edu.cn

Source

How to Cite This Article

APA:
Nanjing Agricultural University The Academy of Science. (2024, April 24). Zhilong Bie team from Huazhong Agricultural University revealed the molecular mechanism of CmoDREB2A and CmoNAC1 in pumpkin regulating the salt tolerance of grafted cucumber. Brightsurf News. https://www.brightsurf.com/news/12DXZNY1/zhilong-bie-team-from-huazhong-agricultural-university-revealed-the-molecular-mechanism-of-cmodreb2a-and-cmonac1-in-pumpkin-regulating-the-salt-tolerance-of-grafted-cucumber.html
MLA:
"Zhilong Bie team from Huazhong Agricultural University revealed the molecular mechanism of CmoDREB2A and CmoNAC1 in pumpkin regulating the salt tolerance of grafted cucumber." Brightsurf News, Apr. 24 2024, https://www.brightsurf.com/news/12DXZNY1/zhilong-bie-team-from-huazhong-agricultural-university-revealed-the-molecular-mechanism-of-cmodreb2a-and-cmonac1-in-pumpkin-regulating-the-salt-tolerance-of-grafted-cucumber.html.