Bluesky Facebook Reddit Email

Potential new target for colorectal cancer treatment

06.27.24 | First Hospital of Jilin University

Apple iPhone 17 Pro

Apple iPhone 17 Pro delivers top performance and advanced cameras for field documentation, data collection, and secure research communications.


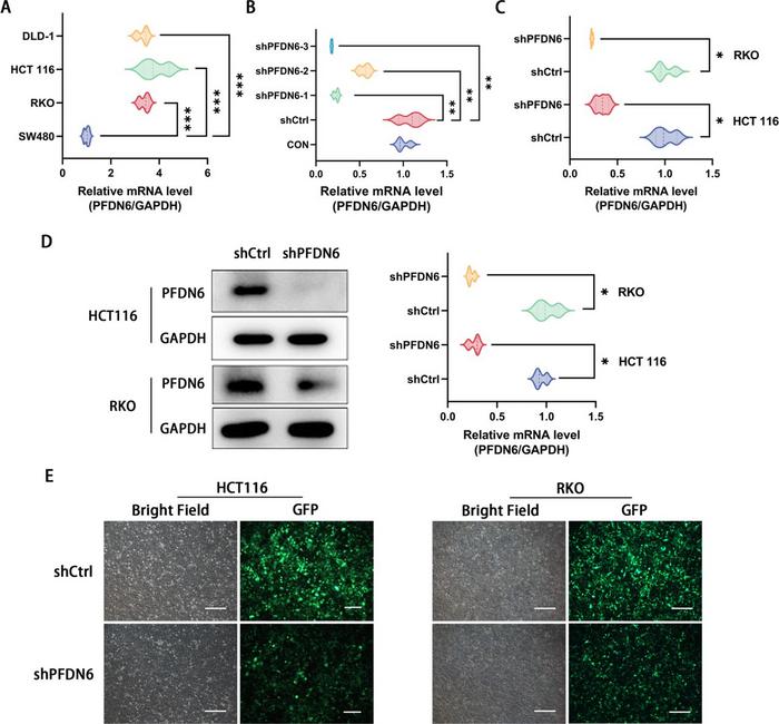
Researchers have identified a protein called PFDN6 that may play a role in the development and spread of colorectal cancer (CRC). The study, published in [journal name], found that PFDN6 levels are increased in CRC patients and contribute to tumor growth. By reducing PFDN6 in lab studies, scientists were able to slow cancer cell spread and increase cell death. These findings suggest that PFDN6 could be a target for future CRC treatments.

CRC is the third most common cancer worldwide and has a poor prognosis, especially in advanced stages. While surgery, radiotherapy, and chemotherapy are available treatment options, they often have side effects and limited effectiveness. Therefore, there is a critical need for new therapeutic approaches.

This study investigated the role of PFDN6 in CRC. Researchers analyzed data from an extensive cancer genomics database and found that PFDN6 expression is elevated in CRC tissues compared to healthy tissues. Additionally, higher PFDN6 levels were associated with more advanced cancer stages.

Further lab experiments confirmed that reducing PFDN6 levels in CRC cells led to decreased cell migration and invasion, essential steps for cancer spread. Additionally, researchers identified a protein called ZNF575 that may be involved in PFDN6's effects on CRC. These findings suggest that PFDN6 may be involved in promoting the growth and spread of CRC.

While these results are promising, further research is needed. The current study was conducted in the lab, and additional studies in animal models are required to confirm the findings. Additionally, scientists need to investigate the specific mechanisms by which PFDN6 contributes to CRC development.

Overall, this study highlights PFDN6 as a potential new target for CRC treatment. Targeting PFDN6 could lead to the development of more effective therapies for patients with this disease.

See the article:

Xu F, Kong L, Sun X, et al. PFDN6 contributes to colorectal cancer progression via transcriptional regulation. eGastroenterology 2024;2:e100001. doi:10.1136/egastro-2023-100001

About eGastroenterology

eGastroenterology is a new, open-access, and open peer-reviewed BMJ Journal, which focuses on basic, clinical, translational, and evidence-based medicine research in all areas of gastroenterology (including hepatology, pancreatology, esophagology, and gastrointestinal surgery).

For more information, please visit: egastroenterology.bmj.com and follow us on Twitter (@eGastro_BMJ).

Sign-up to Email Alerts for eGastroenterology : https://emails.bmj.com/k/Bmj/jausu/egastroenterology

eGastroenterology

10.1136/egastro-2023-100001

Keywords

Article Information

Contact Information

Menghan Gao
eGastroenterology
egastro@jlu.edu.cn

How to Cite This Article

APA:
First Hospital of Jilin University. (2024, June 27). Potential new target for colorectal cancer treatment. Brightsurf News. https://www.brightsurf.com/news/19NR0J91/potential-new-target-for-colorectal-cancer-treatment.html
MLA:
"Potential new target for colorectal cancer treatment." Brightsurf News, Jun. 27 2024, https://www.brightsurf.com/news/19NR0J91/potential-new-target-for-colorectal-cancer-treatment.html.