Bluesky Facebook Reddit Email

Autophagy in dendritic cells helps anticancer activity

05.12.19 | The Korea Advanced Institute of Science and Technology (KAIST)

Celestron NexStar 8SE Computerized Telescope

Celestron NexStar 8SE Computerized Telescope combines portable Schmidt-Cassegrain optics with GoTo pointing for outreach nights and field campaigns.


Autophagy contributes to the homeostasis of a cell and recently another function of autophagy has been reported. A KAIST research team found that the autophagy of dendritic cells supports T-cell anticancer activity.

Autophagy is a process of maintaining cell homeostasis by removing cellular waste and damaged cellular organelles; nevertheless, its role in the presentation of phagocytized tumor-associated antigens remains vague.

Meanwhile, dendritic cells are the ones that recognize pathogens or cancer antigens, and induce immune responses in T cells. When cancer cells are killed by radiation or an anticancer drug, dendritic cells absorb and remove them and present antigens on their surface to transfer them to T-cells.

Professor Heung Kyu Lee from the Graduate School of Medical Science and Engineering and his team found that the autophagy of dendritic cells plays a key role in T-cell activation and they proposed the principles of enhancing anti-cancer effects.

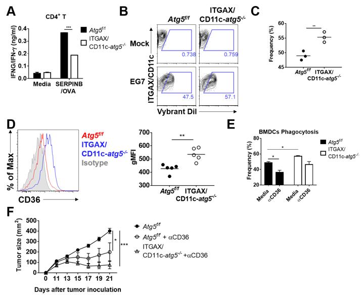
Their experiments showed that T-cell activation of dendritic cells as well as anticancer immune response dropped when there is a deficiency of Atg5 (autophagy-related) in dendritic cells.

Interestingly, Atg5-deficient dendritic cells significantly elevated receptor CD36 on the surface of the cells, which increased the phagocytosis of apoptotic tumor cells yet restricted the activation of T-cells.

At this time, when introducing antibodies into the system in order to block the receptor CD36, the anti-tumor T-cell response increased substantially while tumor growth declined.

Professor Lee said, "This study allowed us to explore the role of autophagy in the anti-cancer immune response of T-cells. We look forward to developing targeted anti-cancer therapies using the receptor CD36."

###

This research was published in Autophagy (10.1080/15548627.2019.1596493) on March 22, 2019.

Autophagy

10.1080/15548627.2019.1596493

Keywords

Article Information

Contact Information

Source

How to Cite This Article

APA:
The Korea Advanced Institute of Science and Technology (KAIST). (2019, May 12). Autophagy in dendritic cells helps anticancer activity. Brightsurf News. https://www.brightsurf.com/news/1EKEX421/autophagy-in-dendritic-cells-helps-anticancer-activity.html
MLA:
"Autophagy in dendritic cells helps anticancer activity." Brightsurf News, May. 12 2019, https://www.brightsurf.com/news/1EKEX421/autophagy-in-dendritic-cells-helps-anticancer-activity.html.