Bluesky Facebook Reddit Email

The maternal microbiota during gestation: elucidating the complexities of the maternal microbiome to promote maternal and neonatal wellbeing

04.25.24 | Science China Press

Sky-Watcher EQ6-R Pro Equatorial Mount

Sky-Watcher EQ6-R Pro Equatorial Mount provides precise tracking capacity for deep-sky imaging rigs during long astrophotography sessions.


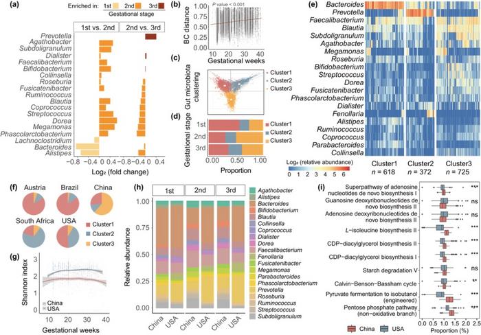
This study is led by Professor Fangqing Zhao's research team from Beijing Institute of Life Science, Chinese Academy of Sciences, in collaboration with the team led by Director Ningxia Sun from the Department of Reproductive Medicine of the Second Affiliated Hospital of Naval Medical University (Changzheng Hospital in Shanghai). This study systematically integrated and deeply analyzed over 10,000 microbiome samples from pregnant women all over the world, mapping out the systematic biological landscape between the maternal microbiomes from multiple body sites and pregnancy-related disorders. It revealed the patterns of microbial dysbiosis associated with different pregnancy complications, providing an important theoretical basis for elucidating the baseline characteristics of the microbiome in pregnant women and its interactions with health and disease.

The study found that the gut microbiome of pregnant women continually evolves as pregnancy progresses and is significantly influenced by geographic factors. Compared to Western countries, pregnant women in China have a more diverse gut microbiota, rich in butyrate-producing bacteria. As pregnancy advances, the diversity and composition of the gut microbiome also undergo notable changes, adapting to the fluctuations in hormone levels during pregnancy, which may impact maternal metabolism and immune function. Furthermore, the study discovered that an increased abundance of the bacterial genus Bacteroides is significantly associated with a higher incidence of gestational diabetes, suggesting that this bacterium could serve as an important biomarker for monitoring pregnancy health.

Unlike the gut microbiome, the vaginal microbiome of women from different regions showed convergent changes during pregnancy. Although women from different countries have differences in vaginal microbial community composition, these differences gradually diminished as the pregnancy progressed, exhibiting a more consistent pattern—a decrease in microbial diversity and a significant increase in the abundance of Lactobacillus . This consistent trend suggests that the vaginal microbiome may respond similarly to hormonal changes in all pregnant women. When the Lactobacillus -dominated microbial ecology is disrupted, pregnancy outcomes may be affected. The study found that the vaginal microbial network of pregnant women with preterm birth was more perturbed compared to healthy pregnant women, with a significant decrease in the abundance of Lactobacillus in the preterm group. This phenomenon could even be observed in early pregnancy and predicted by machine learning models. The balance of the vaginal microbiome is closely related to female reproductive health. Therefore, understanding its dynamic changes can help promote maternal and infant health and has important clinical significance for assessing and predicting the risk of preterm birth.

By comparing the oral microbiomes of healthy pregnant women from different regions, the researchers found that unlike the significant changes in the gut and vaginal microbiomes, the oral microbial community remained relatively stable during pregnancy, with little change in species composition and diversity throughout the entire pregnancy period. However, the oral microbiome of patients with gestational diabetes mellitus showed significant differences in composition and diversity compared to healthy pregnant women, with a notable decrease in the abundance of the genus Streptococcus and an increase in the genus Corynebacterium . These changes may provide a basis for the early diagnosis of gestational diabetes. At the same time, it also suggests that the oral microbiome could serve as a relatively stable and easily detectable indicator for monitoring pregnancy health.

See the article:

Spatiotemporal patterns of the pregnancy microbiome and links to reproductive disorders

https://doi.org/10.1016/j.scib.2024.02.001

Science Bulletin

10.1016/j.scib.2024.02.001

Keywords

Article Information

Contact Information

Bei Yan
Science China Press
yanbei@scichina.com

How to Cite This Article

APA:
Science China Press. (2024, April 25). The maternal microbiota during gestation: elucidating the complexities of the maternal microbiome to promote maternal and neonatal wellbeing. Brightsurf News. https://www.brightsurf.com/news/1EOZ5K3L/the-maternal-microbiota-during-gestation-elucidating-the-complexities-of-the-maternal-microbiome-to-promote-maternal-and-neonatal-wellbeing.html
MLA:
"The maternal microbiota during gestation: elucidating the complexities of the maternal microbiome to promote maternal and neonatal wellbeing." Brightsurf News, Apr. 25 2024, https://www.brightsurf.com/news/1EOZ5K3L/the-maternal-microbiota-during-gestation-elucidating-the-complexities-of-the-maternal-microbiome-to-promote-maternal-and-neonatal-wellbeing.html.