Bluesky Facebook Reddit Email

The mechanism of SlWRKY80 participating in salt alkali stress through its involvement in JA metabolic pathway

04.19.24 | Nanjing Agricultural University The Academy of Science

Rigol DP832 Triple-Output Bench Power Supply

Rigol DP832 Triple-Output Bench Power Supply powers sensors, microcontrollers, and test circuits with programmable rails and stable outputs.


Tomato ( Solanum lycopersicum L.) is the most widely cultivated and consumed horticultural crop. At present, saline–alkali is an important abiotic stress source that affects tomato production. Exogenous methyl jasmonate (MeJA) can enhance the resistance of tomatoes to various stress, but its exact mechanism is still unclear.

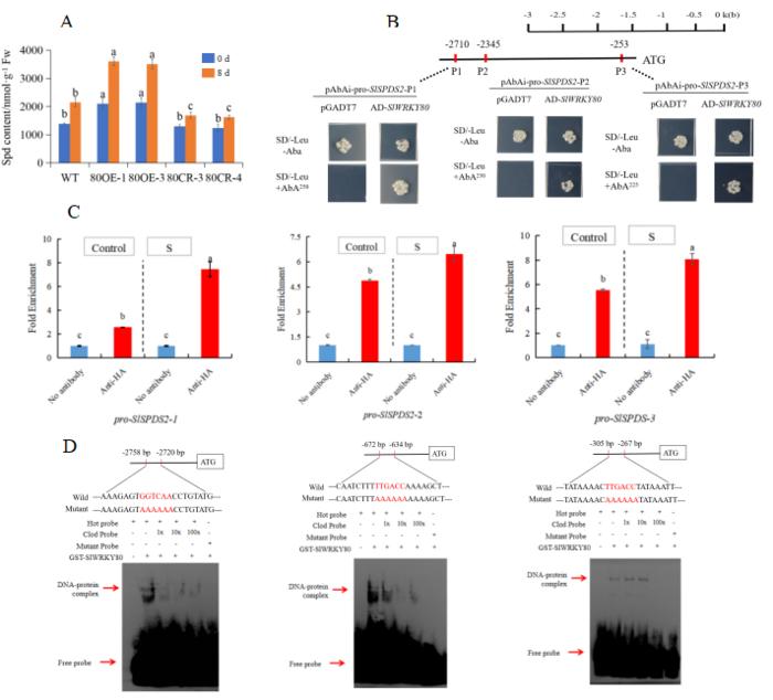
In this study we confirmed that 22.5 μmol/l MeJA could significantly improve the saline-alkali stress resistance of tomato. Saline–alkali stress increased the endogenous MeJA and jasmonic acid (JA) contents. Exogenous application of 22.5 μmol/l MeJA increased the endogenous MeJA and JA contents in tomato. Furthermore, an important transcription factor, SlWRKY80 , which responded to MeJA, and actively regulated tomato resistance to saline–alkali stress. Spraying of exogenous MeJA (22.5 μmol/l) reduced the sensitivity of SlWRKY80 knockout lines to saline–alkali stress. The SlWRKY80 protein directly combines with the promoter of SlSPDS2 and SlNHX4 to positively regulate the transcription of SlSPDS2 and SlNHX4 , thereby promoting the synthesis of spermidine and Na + /K + homeostasis, actively regulating saline–alkali stress. The augmentation of JA content led to a notable reduction of 70.6% in the expression of SlJAZ1 , and the release of the SlWRKY80 protein interacting with SlJAZ1. In conclusion, exogenous MeJA in tomato stress resistance through multiple metabolic pathways, elucidated that exogenous MeJA further promotes spermidine synthesis and Na + /K + homeostasis by activating the expression of SlWRKY80 )(Fig. 2), which provides a new theoretical basis for the study of the JA stress resistance mechanism and the actual production of tomato.

###

References

Authors

Chunyu Shang, Xiaoyan Liu, Guo Chen, Hao Zheng, Abid Khand, Guobin Li, Xiaohui Hu

Affiliations

College of Horticulture, Northwest A&F University

About Xiaohui Hu

College of Horticulture, Northwest A&F University, Professor/Doctoral Supervisor, Scientist of China Agriculture Research System (Vegetable), Shaanxi Vegetable Industry Technology System Scientist. She engaged in plant physiology of abiotic stress,technology of efficient production on protected vegetable, and automatic management of greenhouse, the main research crops are tomatoes and cucumbers.

Horticulture Research

10.1093/hr/uhae028

Experimental study

Not applicable

SlWRKY80-mediated jasmonic acid pathway positively regulates tomato resistance to saline-alkali stress by enhancing spermidine content and stabilizing Na+/K+ homeostasis

24-Jan-2024

The authors declare that they have no competing interests.

Keywords

Article Information

Contact Information

Ping Wang
Nanjing Agricultural University The Academy of Science
pingwang@njau.edu.cn

Source

How to Cite This Article

APA:
Nanjing Agricultural University The Academy of Science. (2024, April 19). The mechanism of SlWRKY80 participating in salt alkali stress through its involvement in JA metabolic pathway. Brightsurf News. https://www.brightsurf.com/news/1EOZGGOL/the-mechanism-of-slwrky80-participating-in-salt-alkali-stress-through-its-involvement-in-ja-metabolic-pathway.html
MLA:
"The mechanism of SlWRKY80 participating in salt alkali stress through its involvement in JA metabolic pathway." Brightsurf News, Apr. 19 2024, https://www.brightsurf.com/news/1EOZGGOL/the-mechanism-of-slwrky80-participating-in-salt-alkali-stress-through-its-involvement-in-ja-metabolic-pathway.html.