Bluesky Facebook Reddit Email

Towards the goal of precision therapy in hepatocellular carcinoma

03.07.16 | Bentham Science Publishers

Anker Laptop Power Bank 25,000mAh (Triple 100W USB-C)

Anker Laptop Power Bank 25,000mAh (Triple 100W USB-C) keeps Macs, tablets, and meters powered during extended observing runs and remote surveys.


Advances in understanding the molecular genetics of hepatocellular neoplasia have been made, and developing targeted therapeutics in combination with molecular tumor profiling may help accomplish the goal of precision treatment of patients with hepatocellular carcinoma (HCC).

In a recently published article, Dr. Nelson Yee and Dr. Eric Marks provide an updated review of the genetic abnormalities and mechanisms that drive carcinogenesis of HCC, and discuss the targeted therapeutics clinically investigated in patients with this disease.

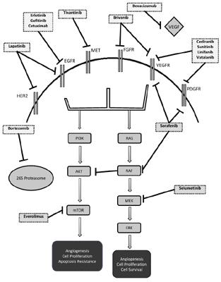
The multi-steps formation of HCC typically begins with chronic inflammation of hepatocytes that progressively transform into invasive carcinoma. These events are associated with molecular abnormalities and chromosomal alterations. Aberrant expression or activity of growth factors and receptors, and the associated signaling pathways are implicated in the development and progression of HCC, and they have been exploited as targets for therapy. Among these targeted agents, the multi-kinase inhibitor sorafenib has become the standard treatment for advanced HCC, though its therapeutic benefit is limited.

Targeted agents that inhibit receptor tyrosine kinases and their downstream signal mediators, angiogenesis, and immunomodulators have been developed and clinically investigated. Continued research will need to focus on utilizing molecular profiles to guide selection of targeted therapy in HCC, with the hope of advancing towards the goal of precision treatment for patients with this malignant disease.

HCC is a highly lethal malignancy, and treatment with improved response and tolerable toxicities is urgently needed. This article provides a current and comprehensive review of the molecular genetics and targeted therapeutics in HCC. Medical researchers, clinical investigators, clinicians, and patients with hepatocellular carcinoma will be interested in reading the article and find the article informative. Any inquiry or comment, please contact Dr. Nelson Yee.

###

The article is published in Current Cancer Drug Targets 2016; volume 16, issue 1, pages 53-70.

Eric I. Marks and Nelson S Yee.

Penn State Hershey Cancer Institute, 500 University Drive, Hershey, Pennsylvania, USA

Current Cancer Drug Targets

10.2174/1568009615666150916092903

Keywords

Article Information

Contact Information

How to Cite This Article

APA:
Bentham Science Publishers. (2016, March 7). Towards the goal of precision therapy in hepatocellular carcinoma. Brightsurf News. https://www.brightsurf.com/news/1GNJPM5L/towards-the-goal-of-precision-therapy-in-hepatocellular-carcinoma.html
MLA:
"Towards the goal of precision therapy in hepatocellular carcinoma." Brightsurf News, Mar. 7 2016, https://www.brightsurf.com/news/1GNJPM5L/towards-the-goal-of-precision-therapy-in-hepatocellular-carcinoma.html.