Bluesky Facebook Reddit Email

Genetic link between bipolar disorder and epilepsy unveiled in groundbreaking study

09.30.24 | Genomic Press

Apple iPhone 17 Pro

Apple iPhone 17 Pro delivers top performance and advanced cameras for field documentation, data collection, and secure research communications.


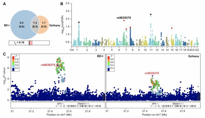
Kunming, China - A team of researchers from the Chinese Academy of Sciences has uncovered compelling evidence of a genetic link between bipolar disorder type I (BD-I) and epilepsy, potentially revolutionizing our understanding of these complex neuropsychiatric conditions. The study, published in Genomic Psychiatry on September 30, 2024, reveals shared genetic variants and a causal relationship between the two disorders, opening new avenues for research and treatment.

Led by Dr. Ming Li from the Kunming Institute of Zoology, the study utilized genome-wide association study (GWAS) data from European populations, encompassing over 26,000 epilepsy cases and 25,000 BD-I cases, along with their respective controls. The researchers employed advanced statistical methods to uncover the genetic underpinnings shared by these seemingly distinct neurological conditions.

Key findings of the study include:

1. A significant positive genetic correlation (rg = 0.154) between BD-I and epilepsy

2. Identification of approximately 1,300 genetic variants influencing both conditions

3. Discovery of six independent genomic loci significantly linked to BD-I and epilepsy

4. A notable causal effect of epilepsy on BD-I (P = 0.0079)

Dr. Li explains, "Our findings provide a novel rethinking of the connection between epilepsy and bipolar disorder, which aligns with the clinical observation that mood stabilizers are effective in treating both illnesses."

One of the most intriguing discoveries is the role of the SP4 gene, which showed strong associations with both BD-I and epilepsy. The SP4 protein, modulated by neuronal activity, has been linked to mood disorder management through its stabilization by lithium, a common mood stabilizer. This connection raises an important question: Could the SP4 gene be a key target for developing more effective treatments for both bipolar disorder and epilepsy?

The study's implications extend beyond these two conditions. By demonstrating shared genetic underpinnings, it suggests that other neuropsychiatric disorders might have more in common than previously thought. This leads to an intriguing question: How might this genetic overlap inform our understanding of other brain disorders, such as schizophrenia or autism spectrum disorders?

Furthermore, the research highlights the potential for personalized medicine approaches. As Dr. Li notes, "Understanding the genetic basis of these disorders could lead to more targeted treatments based on an individual's genetic profile." This raises another critical question: How can we translate these genetic insights into practical, personalized treatment strategies for patients with BD-I or epilepsy?

The study also sheds light on the complex relationship between mood regulation and seizure activity in the brain. Given the shared genetic factors, researchers are now pondering: What specific neurobiological mechanisms link mood instability in bipolar disorder with the electrical disturbances seen in epilepsy?

While the findings are groundbreaking, the researchers acknowledge limitations, including the focus on European populations and the reliance on public GWAS data without sex-specific information. This opens up avenues for future research: How do these genetic associations manifest across different ethnic groups, and are there sex-specific genetic factors at play in the development of BD-I and epilepsy?

As the scientific community digests these findings, the potential for collaborative research across neurology and psychiatry becomes evident. Could this study catalyze a new era of interdisciplinary research aimed at understanding and treating complex brain disorders?

The peer-reviewed study, “Rethinking the connection between bipolar disorder and epilepsy from genetic perspectives,” published on 30 August 2024 is freely available online at the website of Genomic Psychiatry (Genomic Press, New York): https://gp.genomicpress.com/aop/ .

About Genomic Psychiatry Genomic Psychiatry : Advancing Science from Genes to Society (ISSN: 2997-2388) represents a paradigm shift in genetics journals by interweaving advances in genomics and genetics with progress in all other areas of contemporary psychiatry. Genomic Psychiatry publishes peer-reviewed papers of the highest quality from any area within the continuum that goes from genes and molecules to neuroscience, clinical psychiatry, and public health.

Data/statistical analysis

People

Rethinking the connection between bipolar disorder and epilepsy from genetic perspectives

30-Sep-2024

No conflicts of interest were declared.

Keywords

Article Information

Contact Information

Ma-Li Wong
Genomic Press
mali.wong@genomicpress.com

Source

How to Cite This Article

APA:
Genomic Press. (2024, September 30). Genetic link between bipolar disorder and epilepsy unveiled in groundbreaking study. Brightsurf News. https://www.brightsurf.com/news/1WREN4WL/genetic-link-between-bipolar-disorder-and-epilepsy-unveiled-in-groundbreaking-study.html
MLA:
"Genetic link between bipolar disorder and epilepsy unveiled in groundbreaking study." Brightsurf News, Sep. 30 2024, https://www.brightsurf.com/news/1WREN4WL/genetic-link-between-bipolar-disorder-and-epilepsy-unveiled-in-groundbreaking-study.html.