Bluesky Facebook Reddit Email

Oncotarget: High expression of Myosin 1g in pediatric acute lymphoblastic leukemia

11.12.21 | Impact Journals LLC

SAMSUNG T9 Portable SSD 2TB

SAMSUNG T9 Portable SSD 2TB transfers large imagery and model outputs quickly between field laptops, lab workstations, and secure archives.


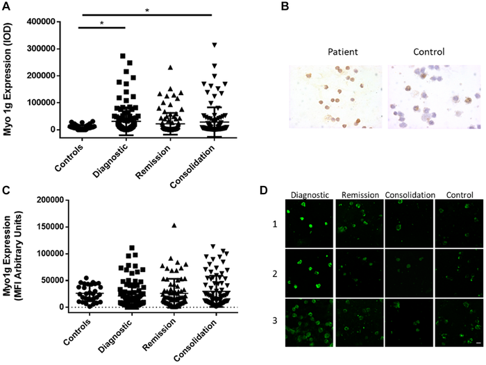
Oncotarget published " High expression of Myosin 1g in pediatric acute lymphoblastic leukemia " which reported that class I myosins are molecular motors involved in membrane tension, endocytosis, phagocytosis and cell migration and recently they have been shown important for development and aggressiveness of diverse cancer types, however Myo1g an hematopoietic specific myosin has not been studied in cancer so far.

These authors evaluated the expression of Myo1g by qRT-PCR, Immunocytochemistry and Immunofluorescence in a cohort of 133 ALL patients and correlated the expression at diagnosis and after treatment with clinical features and treatment outcomes. This study shows that Myo1g is over expressed in ALL and that it may participate in the pathogenesis of the disease specially in high-risk patients.

Dr. Genaro Patiño-López from The Hospital Infantil de México Federico Gómez said, " Acute Leukemias constitute a heterogeneous group of malignant neoplasms characterized by the clonal proliferation of hematopoietic precursors within the bone marrow; they are originated from a malignant transformation of lymphoid or myeloid progenitor cells "

Leukemia is the most common type of cancer in childhood, particularly affecting children under 15 years old, with a prevalence between the ages of 2 to 5 years. Risk stratification of patients is an important component of diagnosis because it can help to decide the appropriate chemotherapy treatment and although current treatments have led to a general cure rate of more than 80% in children, however 15 to 20% of them suffer relapse.

Some of the known high-risk factors for relapse are: age less than a year and older than 10 years, CNS infiltration at the time of diagnosis, T-cell phenotype, 9:22 translocation and lack of response to remission. Class I myosins are a family of actin dependent molecular motors involved in different functions like endocytosis, exocytosis, vesicle trafficking and different aspects of cell migration, all class I myosins associate to cell membranes through the tail domain that contains a lipid binding domain helping to fulfill their functions including generating movement in the cell, humans have eight genes that code for these proteins Myo1a-Myo1h and are subdivided in short tail and long tail, Myo1g is exclusively expressed in hematopoietic cells and is highly expressed in B and T lymphocytes.

The Patiño-López Research Team concluded in their Oncotarget Research Output , " this study illustrates that Myo1g expression might participate in the pathogenesis of the disease specially in high-risk patients of acute lymphoblastic leukemia and patients with translocation t(9:22). "

Sign up for free Altmetric alerts about this article

DOI - https://doi.org/10.18632/oncotarget.28055

Full text - https://www.oncotarget.com/article/28055/text/

Correspondence to - Genaro Patiño-López - gpatino@himfg.edu.mx

Keywords - Myosin 1g , acute lymphoblastic leukemia , high risk , biomarker , pediatric

About Oncotarget

Oncotarget is a biweekly, peer-reviewed, open access biomedical journal covering research on all aspects of oncology.

To learn more about Oncotarget, please visit https://www.oncotarget.com or connect with:

SoundCloud - https://soundcloud.com/oncotarget
Facebook - https://www.facebook.com/Oncotarget/
Twitter - https://twitter.com/oncotarget
LinkedIn - https://www.linkedin.com/company/oncotarget
Pinterest - https://www.pinterest.com/oncotarget/
Reddit - https://www.reddit.com/user/Oncotarget/

Oncotarget is published by Impact Journals, LLC please visit https://www.ImpactJournals.com or connect with @ImpactJrnls

Media Contact
MEDIA@IMPACTJOURNALS.COM
18009220957x105

Copyright © 2021 Impact Journals, LLC
Impact Journals is a registered trademark of Impact Journals, LLC

Oncotarget

10.18632/oncotarget.28055

"High expression of Myosin 1g in pediatric acute lymphoblastic leukemia"

Keywords

Article Information

Contact Information

RYAN JESSUP
Impact Journals LLC
RYANJAMESJESSUP@IMPACTJOURNALS.COM

Source

How to Cite This Article

APA:
Impact Journals LLC. (2021, November 12). Oncotarget: High expression of Myosin 1g in pediatric acute lymphoblastic leukemia. Brightsurf News. https://www.brightsurf.com/news/1WRRO22L/oncotarget-high-expression-of-myosin-1g-in-pediatric-acute-lymphoblastic-leukemia.html
MLA:
"Oncotarget: High expression of Myosin 1g in pediatric acute lymphoblastic leukemia." Brightsurf News, Nov. 12 2021, https://www.brightsurf.com/news/1WRRO22L/oncotarget-high-expression-of-myosin-1g-in-pediatric-acute-lymphoblastic-leukemia.html.