Bluesky Facebook Reddit Email

Phytic acid-based nanomedicine against mTOR for metabolic dysfunction-associated steatohepatitis therapy

07.15.24 | Higher Education Press

Kestrel 3000 Pocket Weather Meter

Kestrel 3000 Pocket Weather Meter measures wind, temperature, and humidity in real time for site assessments, aviation checks, and safety briefings.


Metabolic dysfunction-associated steatohepatitis (MASH) is one of the most common chronic liver diseases, primarily caused by metabolic disorders and systemic inflammatory responses. Although the incidence of MASH is gradually increasing, there is a lack of effective drugs and methods for its treatment, thus limiting therapeutic options for MASH. Professor Liu Lei's team has long focused on the treatment and molecular mechanisms of liver-related diseases. Due to cerium's significant antioxidant and anti-inflammatory activities, as well as its hepatophilicity and good biosafety, it shows great potential in liver disease treatment. The researchers first utilized the metal coordination function of the phytic acid (PA) molecule to design and synthesize a cerium-phytic acid (CePA) complex. Compared to PA, the resulting CePA has greater stability and antioxidant activity, providing more stable and effective protection against liver lipid damage. The researchers subsequently validated CePA's high efficiency and safe mTOR inhibition capacity through molecular docking, cell experiments, and MASH animal models, indicating its potentially important role in MASH treatment.
Recently, the Liu Lei/Zhao Junlong team from Air Force Medical University and the Qu Yongquan/Tian Zhimin team from Northwestern Polytechnical University published a research paper titled "Phytic acid-based nanomedicine against mTOR represses lipogenesis and immune response for metabolic dysfunction-associated steatohepatitis therapy" in the journal Life Metabolism . The study synthesized a CePA complex by combining PA with cerium ions, which possess phosphodiesterase activity. The research focused on how CePA intervenes in the phosphorylation of mTOR through the occupying effect of phosphate groups and improves inflammatory response and lipid metabolism disorders via the mTOR/AKT regulatory axis. The results showed that CePA significantly alleviated the progression of MASH and fat accumulation in mice fed with a high-sugar, high-fat (HFCFG) diet, demonstrating liver-targeted mTOR inhibition. This provides a valuable research direction for the treatment of MASH and other mTOR-related diseases (Figure 1).
The functional changes of CePA on cell metabolic activity and fatty acid oxidation were determined by human primary hepatocytes and mouse normal hepatocytes. The experiments showed that CePA could inhibit lipid metabolism in hepatocytes by blocking phosphorylation and inhibiting the mTOR signaling pathway. Further studies showed that CePA could improve the activation and infiltration of liver macrophages during the occurrence and development of MASH, and CePA could effectively inhibit the phagocytosis of F4/80 labeled macrophages and improve the polarization of macrophages by inhibiting the activation of mTOR.
In vivo experiments, the MASH model of an HFCFG diet fed for 16 weeks and the intervention model of an HFCFG diet fed with 1% CePA were established. By measuring the concentrations of alanine transaminase (ALT), aspartate transaminase (AST), and cholesterol (CHO) in mouse serum, it was found that CePA can treat metabolic liver disease and metabolic syndrome more effectively (Figure 2). In addition, through morphological analysis and lipid synthesis and lipid metabolism gene detection, CePA was found to protect HFCFG-induced MASH by regulating lipid droplet accumulation and lipid deposition in liver tissue and liver fibrosis. At the same time, CePA can significantly inhibit the recruitment and infiltration of macrophages induced by HFCFG, and improve the liver inflammatory response during MASH by reducing the M1 polarization of macrophages, suggesting that CePA has a therapeutic effect on MASH, and CePA may exert the above effect by affecting the phosphorylation level of mTOR (Figure 2).
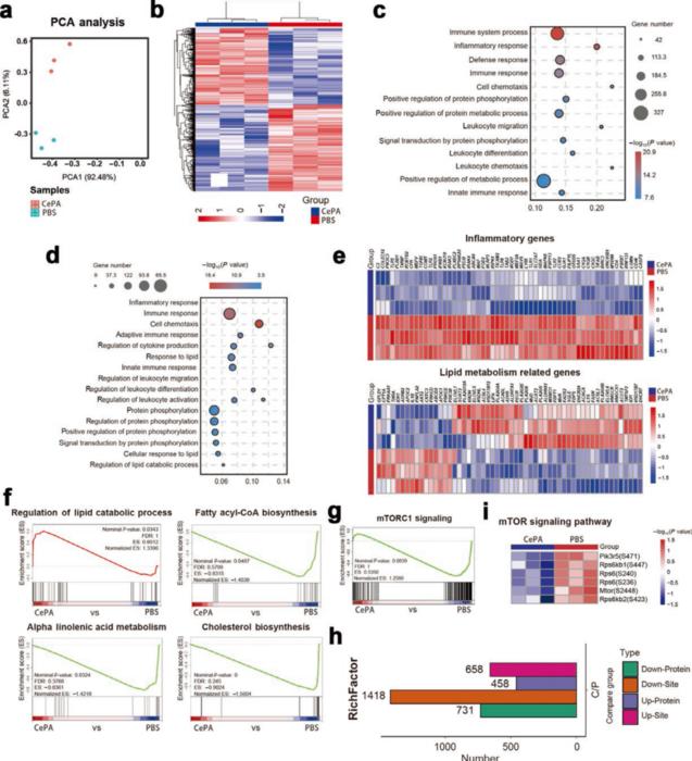
Finally, in order to further explore the mechanism by which CePA protects MASH by affecting the phosphorylation of mTOR, the researchers conducted RNA sequencing on liver tissues, and in-depth screening analysis found that CePA could inhibit the mTORC1 signaling pathway (Figure 3). To better verify that CePA can induce molecular changes dependent on inhibition of mTOR phosphorylation level, they performed quantitative phosphorylation proteomic analysis based on mass spectrometry to comprehensively determine phosphorylation and dephosphorylation sites after CePA treatment, and found that the phosphorylation level of mTOR signaling protein decreased after CePA treatment (Figure 3).
Overall, the study demonstrated in vitro and in vivo that CePA can spatially block the phosphorylation and activation of mTOR to reduce hepatic steatosis, lipid-related damage, and fibrosis of MASH in vivo and in vitro . Further targeted regulation of various chemical modifications of hepatocytes provides a new idea and an important basis for more accurate and flexible treatment of liver diseases.

Life Metabolism

10.1093/lifemeta/loae026

Experimental study

Animal tissue samples

Phytic acid-based nanomedicine against mTOR represses lipogenesis and immune response for metabolic dysfunction-associated steatohepatitis therapy

18-Jun-2024

Keywords

Article Information

Contact Information

Rong Xie
Higher Education Press
xierong@hep.com.cn

Source

How to Cite This Article

APA:
Higher Education Press. (2024, July 15). Phytic acid-based nanomedicine against mTOR for metabolic dysfunction-associated steatohepatitis therapy. Brightsurf News. https://www.brightsurf.com/news/80E7P5X8/phytic-acid-based-nanomedicine-against-mtor-for-metabolic-dysfunction-associated-steatohepatitis-therapy.html
MLA:
"Phytic acid-based nanomedicine against mTOR for metabolic dysfunction-associated steatohepatitis therapy." Brightsurf News, Jul. 15 2024, https://www.brightsurf.com/news/80E7P5X8/phytic-acid-based-nanomedicine-against-mtor-for-metabolic-dysfunction-associated-steatohepatitis-therapy.html.