Bluesky Facebook Reddit Email

Innovation in wastewater treatment: Enhanced denitrification achieved with innovative biochar-based substrate under low carbon/nitrogen conditions

09.26.24 | Engineering

SAMSUNG T9 Portable SSD 2TB

SAMSUNG T9 Portable SSD 2TB transfers large imagery and model outputs quickly between field laptops, lab workstations, and secure archives.


An innovative study led by researchers from the Harbin Institute of Technology has unveiled a substantial development in wastewater treatment technology. Published in Engineering , the research introduces an innovative approach to improving denitrification in constructed wetlands (CWs) by utilizing a novel biochar-based substrate, known as β-cyclodextrin-functionalized biochar (BC@β-CD). This breakthrough addresses a critical challenge in wastewater treatment: optimizing nitrogen removal in conditions where traditional methods falter due to low carbon-to-nitrogen (C/N) ratios.

Constructed wetlands are recognized for their potential to treat effluents from wastewater treatment plants (WWTPs), yet their effectiveness is often hampered by low C/N ratios in the influent, leading to suboptimal denitrification and insufficient nitrogen removal. The study, led by Xiao-Chi Feng and Nan-Qi Ren, provides new insights into overcoming these limitations through advanced material science and biochemical engineering.

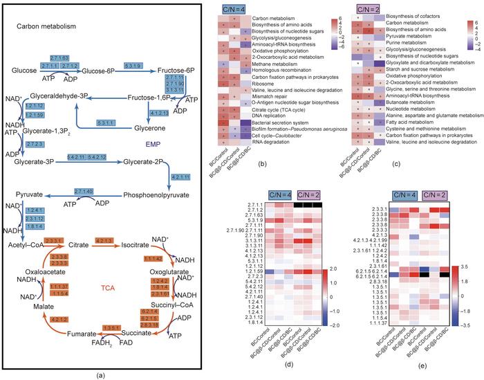
The research team compared three different CW systems: traditional (control), biochar (BC), and β-cyclodextrin (BC@β-CD). The study aimed to assess their performance in treating wastewater with low C/N ratios, specifically ratios decreased from 4 to 2. The findings reveal that the BC@β-CD system outperformed the other configurations, demonstrating a 45.89% and 42.48% higher nitrogen removal rate compared to the traditional system. Additionally, nitrous oxide (N 2 O) emissions, a potent greenhouse gas, were reduced by 70.57% and 85.45%, respectively.

The researchers employed a range of analytical techniques, including metagenomics and enzymatic assays, to understand how BC@β-CD enhances denitrification. These analyses showed that BC@β-CD promotes carbon metabolism and increases denitrification enzyme activities without altering the microbial diversity within the CWs. Notably, BC@β-CD was found to enhance electron generation and transport, crucial for effective denitrification, by increasing the activities of nicotinamide adenine dinucleotide (NADH) dehydrogenase and the electron transfer system (ETS). Further investigation using structural equation modeling confirmed that BC@β-CD’s primary advantage lies in its ability to reallocate more carbon metabolism flow towards denitrification. This strategic reallocation supports denitrification processes even when carbon sources are limited, thereby enhancing nitrogen removal under low C/N ratio conditions.

The study’s results highlight the transformative potential of BC@β-CD in wastewater treatment. By optimizing carbon metabolism allocation, this biochar-based substrate not only improves nitrogen removal efficiency but also reduces greenhouse gas emissions. This advancement offers a practical solution to a prevalent issue in wastewater treatment, providing a more sustainable approach to managing low-carbon influent.

The researchers emphasize that the successful application of BC@β-CD in CWs represents a significant step forward in the field of environmental engineering. It offers a promising avenue for developing more effective and eco-friendly wastewater treatment technologies. Future research will focus on scaling up this technology and exploring its application in diverse wastewater treatment scenarios. As the world seeks more sustainable environmental solutions, this study offers a hopeful path forward for cleaner, more effective wastewater management.

The paper “Enhanced Denitrification in Constructed Wetlands with Low Carbon/Nitrogen Ratios: Insights into Reallocation of Carbon Metabolism Based on Electron Utilization,” authored by Hong-Tao Shi, Xiao-Chi Feng, Zi-Jie Xiao, Chen-Yi Jiang, Wen-Qian Wang, Qin-Yao Zeng, Bo-Wen Yang, Qi-Shi Si, Qing-Lian Wu, Nan-Qi Ren. Full text of the open access paper: https://doi.org/10.1016/j.eng.2024.07.020. For more information about the Engineering , follow us on X ( https://twitter.com/EngineeringJrnl ) & like us on Facebook ( https://www.facebook.com/EngineeringJrnl ).

Engineering

10.1016/j.eng.2024.07.020

Enhanced Denitrification in Constructed Wetlands with Low Carbon/Nitrogen Ratios: Insights into Reallocation of Carbon Metabolism Based on Electron Utilization

14-Aug-2024

Keywords

Article Information

Contact Information

Haichuan Zhou
Editorial Department of Engineering
engineering@engineering.org.cn

How to Cite This Article

APA:
Engineering. (2024, September 26). Innovation in wastewater treatment: Enhanced denitrification achieved with innovative biochar-based substrate under low carbon/nitrogen conditions. Brightsurf News. https://www.brightsurf.com/news/8J46V4WL/innovation-in-wastewater-treatment-enhanced-denitrification-achieved-with-innovative-biochar-based-substrate-under-low-carbonnitrogen-conditions.html
MLA:
"Innovation in wastewater treatment: Enhanced denitrification achieved with innovative biochar-based substrate under low carbon/nitrogen conditions." Brightsurf News, Sep. 26 2024, https://www.brightsurf.com/news/8J46V4WL/innovation-in-wastewater-treatment-enhanced-denitrification-achieved-with-innovative-biochar-based-substrate-under-low-carbonnitrogen-conditions.html.