Bluesky Facebook Reddit Email

lncRNA Gm20257 alleviates pathological cardiac hypertrophy by modulating the PGC-1α–mitochondrial complex IV axis

10.30.24 | Higher Education Press

Kestrel 3000 Pocket Weather Meter

Kestrel 3000 Pocket Weather Meter measures wind, temperature, and humidity in real time for site assessments, aviation checks, and safety briefings.


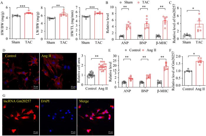
In a groundbreaking study, the regulatory role of the long noncoding RNA (lncRNA) Gm20257 in pathological cardiac hypertrophy has been elucidated, offering new insights into potential therapeutic targets. Pathological cardiac hypertrophy, a condition characterized by an abnormal increase in heart muscle size, can lead to heart failure if left unchecked. The research delves into how lncRNA Gm20257 interacts with PGC-1α to modulate the mitochondrial complex IV axis, thereby influencing the development of cardiac hypertrophy.

The investigation was conducted using both in vivo and in vitro models. In vivo, male C57BL/6J mice were subjected to transverse aortic constriction (TAC) to induce cardiac hypertrophy, while in vitro experiments involved the treatment of cultured cardiomyocytes with angiotensin II (Ang II) to simulate hypertrophic conditions. The study revealed that lncRNA Gm20257 is upregulated in response to hypertrophic stress and plays a protective role by suppressing cardiomyocyte hypertrophy.

The research demonstrated that overexpression of Gm20257 could significantly reduce the hypertrophic responses induced by TAC in mice, as evidenced by decreased heart weight-to-body weight ratios and improved echocardiographic parameters. Furthermore, the study showed that Gm20257's overexpression in cardiomyocytes treated with Ang II resulted in reduced cell size and suppressed expression of hypertrophic markers, suggesting an inhibitory effect on the development of cardiac hypertrophy.

Mechanistically, the study found that Gm20257 directly binds to PGC-1α, a master regulator of mitochondrial function and biogenesis. This interaction upregulates mitochondrial complex IV, a key component of the mitochondrial oxidative phosphorylation system, leading to increased ATP production and improved mitochondrial function. This enhancement counteracts the energy deficits associated with cardiac hypertrophy, thereby providing protection against the condition.

The study also highlighted the potential of Gm20257 as a therapeutic agent. When overexpressed, either through adeno-associated virus serotype 9 (AAV9) delivery in vivo or plasmid transfection in vitro, Gm20257 effectively mitigated the negative impacts of hypertrophic stress on cardiac function and mitochondrial integrity. Conversely, the knockdown of Gm20257 promoted hypertrophic responses, further emphasizing its role in disease progression.

Moreover, the research explored the subcellular localization of Gm20257, predominantly found in the cytoplasm, and its conservation across species, with a significant sequence motif identified in the human genome. The study's findings are consistent with a role for Gm20257 in the regulation of mitochondrial function and suggest that it may serve as a natural brake against pathological cardiac hypertrophy.

In conclusion, this comprehensive study provides compelling evidence that lncRNA Gm20257 is a critical regulator of pathological cardiac hypertrophy through its interaction with the PGC-1α–mitochondrial complex IV axis. The findings pave the way for future research into lncRNA-based therapeutics for cardiac hypertrophy and heart failure, offering hope for the development of novel treatment strategies that target this critical pathway.

Frontiers of Medicine

10.1007/s11684-024-1065-7

Experimental study

Not applicable

lncRNA Gm20257 alleviates pathological cardiac hypertrophy by modulating the PGC-1α–mitochondrial complex IV axis

26-Jun-2024

Keywords

Article Information

Contact Information

Rong Xie
Higher Education Press
xierong@hep.com.cn

Source

How to Cite This Article

APA:
Higher Education Press. (2024, October 30). lncRNA Gm20257 alleviates pathological cardiac hypertrophy by modulating the PGC-1α–mitochondrial complex IV axis. Brightsurf News. https://www.brightsurf.com/news/8OMDNR21/lncrna-gm20257-alleviates-pathological-cardiac-hypertrophy-by-modulating-the-pgc-1mitochondrial-complex-iv-axis.html
MLA:
"lncRNA Gm20257 alleviates pathological cardiac hypertrophy by modulating the PGC-1α–mitochondrial complex IV axis." Brightsurf News, Oct. 30 2024, https://www.brightsurf.com/news/8OMDNR21/lncrna-gm20257-alleviates-pathological-cardiac-hypertrophy-by-modulating-the-pgc-1mitochondrial-complex-iv-axis.html.