Bluesky Facebook Reddit Email

Dynamic photonic barcodes record energy transfer at the biointerface

10.30.20 | SPIE--International Society for Optics and Photonics

Kestrel 3000 Pocket Weather Meter

Kestrel 3000 Pocket Weather Meter measures wind, temperature, and humidity in real time for site assessments, aviation checks, and safety briefings.


Optical barcodes enable detection and tracking via unique spectral fingerprints. They've been widely applied in areas ranging from multiplexed bioassays and cell tagging to anticounterfeiting and security. Yu-Cheng Chen of the Bio+Intelligent Photonics Laboratory at Nanyang Technological University notes that the concept of optical barcodes typically refers to a fixed spectral pattern corresponding to a single target.

"Optical barcodes have lacked the capability to characterize dynamic changes in response to analytes through time," says Chen. Thanks to Chen's research, that's about to change.

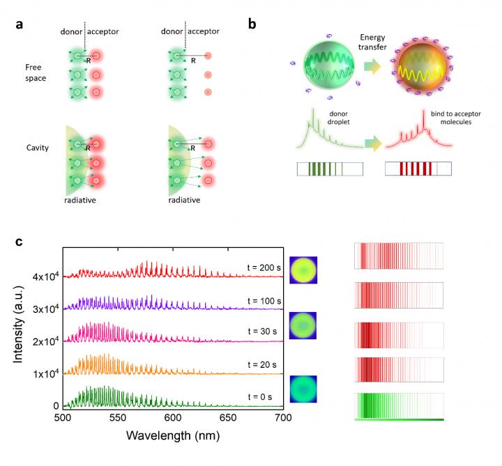
Chen's group recently developed bioresponsive dynamic barcodes, introducing the concept of resonance energy transfer at the interface of the microcavity. As reported in Advanced Photonics , the team demonstrated the barcode experimentally to detect molecules in a droplet. The radiative energy from a single microdroplet is transferred to binding biomolecules, converting dynamic biomolecular information into more than trillions of distinctive photonic barcodes.

Cavity-enhanced radiative energy transfer

The system is based on a whispering-gallery mode resonator (WGMR). The majority of WGMRs are classified as passive. As such, they require evanescent wave coupling and operate based on mode changes induced by perturbations. "In contrast," explains Chen, "active resonators that utilize the analyte as a gain medium can support free-space excitation and collection to acquire more biological information from emission signals."

According to Chen, the trouble when considering molecular detection is the mode occupation factor of the analyte outside the cavity: It is only a few tenths from that inside the cavity, leading to a reduced effective Q-factor and unsatisfactory signal-to-noise ratio. The concept of resonant energy transfer separates donor molecules and acceptor molecules at the cavity interface, where radiative energy transfer happens. Radiative energy transfer is accompanied by electromagnetic radiation (unlike conventional non-radiative fluorescence resonance energy transfer, known as FRET). Because of that radiation, energy transfer can occur even in situations where the donor and acceptor are separated.

"In the presence of cavity-enhanced mechanisms, efficient energy transfer and coupling between donors and acceptors may lead to enhanced light-matter interactions and signal-to-noise ratio," says Chen.

The developed system takes advantage of an effect whereby the high concentration of dye (donor) inside the microdroplet triggers a cavity-enhanced energy transfer to excite the molecules (acceptor) attached to the cavity interface.

"When biomolecules bind to the cavity interface, the number of binding molecules alters the amount of energy transfer, resulting in distinctive modulated fluorescence emission peaks," says Chen. Dynamic spectral barcoding was achieved by a significant improvement in the signal-to-noise ratio upon binding to target molecules.

According to the authors, this biomolecular encoding system illuminates a beacon for real-time intermolecular interaction and can greatly increase the complexity of an encoding system. They believe the concept can be widely applied in many biosensing applications and optical encryption.

Read the open-access, peer reviewed research article by Yunke Zhou et al., "Dynamic photonic barcodes for molecular detection based on cavity-enhanced energy transfer." Adv. Photonics 2(6), 066002 , doi 10.1117/1.AP.2.6.066002.

###

Advanced Photonics

10.1117/1.AP.2.6.066002

Keywords

Article Information

Contact Information

Daneet Steffens
daneets@spie.org

Source

How to Cite This Article

APA:
SPIE--International Society for Optics and Photonics. (2020, October 30). Dynamic photonic barcodes record energy transfer at the biointerface. Brightsurf News. https://www.brightsurf.com/news/8OMK4K21/dynamic-photonic-barcodes-record-energy-transfer-at-the-biointerface.html
MLA:
"Dynamic photonic barcodes record energy transfer at the biointerface." Brightsurf News, Oct. 30 2020, https://www.brightsurf.com/news/8OMK4K21/dynamic-photonic-barcodes-record-energy-transfer-at-the-biointerface.html.