Bluesky Facebook Reddit Email

Upgraded durian genome reveals the role of chromosome reshuffling during ancestral karyotype evolution, lignin biosynthesis regulation, and stress tolerance

07.02.24 | Science China Press

Rigol DP832 Triple-Output Bench Power Supply

Rigol DP832 Triple-Output Bench Power Supply powers sensors, microcontrollers, and test circuits with programmable rails and stable outputs.


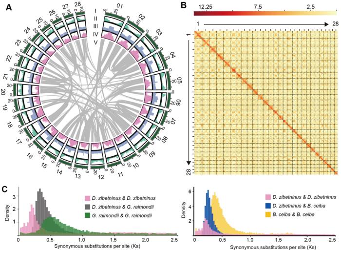
This study is reported by Jianing Yu’s group from Shaanxi Normal University and Yuxian Zhu’s group from Wuhan University. This research assembled a reference durian genome of 777.8 Mb with 28 chromosomes and 38,728 protein-coding genes. The high-quality durian genomes allowed authors to reconstruct an ancestral karyotype from 11 protochromosomes shared by Malvaceae plants and the evolution trajectories to form its current genomic structure. Through comparative genomic analysis, authors identified that durian underwent a WGT event around 20 (17–24) million years ago.

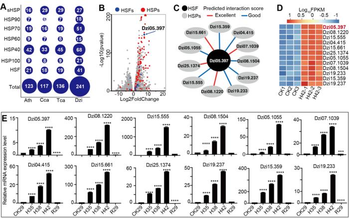
The authors further found that expanded WGD genes were notably enriched in the lignin biosynthesis module of the phenylpropane pathway, suggesting that the recent WGD in durian may have promoted the diversification and specialization of this particular pathway, which is important for the development of its characteristic fruit spines. And the expansion of TF gene families, along with the notable upregulation of a specific HSF and several HSPs, potentially resulted in durian with a sophisticated and robust system capable of withstanding extreme thermal conditions.

See the article:

Upgraded durian genome reveals the role of chromosome reshuffling during ancestral karyotype evolution, lignin biosynthesis regulation, and stress tolerance

Science China Life Sciences

10.1007/s11427-024-2580-3

Keywords

Article Information

Contact Information

Bei Yan
Science China Press
yanbei@scichina.com

How to Cite This Article

APA:
Science China Press. (2024, July 2). Upgraded durian genome reveals the role of chromosome reshuffling during ancestral karyotype evolution, lignin biosynthesis regulation, and stress tolerance. Brightsurf News. https://www.brightsurf.com/news/8OMN2GQ1/upgraded-durian-genome-reveals-the-role-of-chromosome-reshuffling-during-ancestral-karyotype-evolution-lignin-biosynthesis-regulation-and-stress-tolerance.html
MLA:
"Upgraded durian genome reveals the role of chromosome reshuffling during ancestral karyotype evolution, lignin biosynthesis regulation, and stress tolerance." Brightsurf News, Jul. 2 2024, https://www.brightsurf.com/news/8OMN2GQ1/upgraded-durian-genome-reveals-the-role-of-chromosome-reshuffling-during-ancestral-karyotype-evolution-lignin-biosynthesis-regulation-and-stress-tolerance.html.