Bluesky Facebook Reddit Email

Phosphorylation: the molecular key to birch trees' drought endurance

06.14.24 | Nanjing Agricultural University The Academy of Science

SAMSUNG T9 Portable SSD 2TB

SAMSUNG T9 Portable SSD 2TB transfers large imagery and model outputs quickly between field laptops, lab workstations, and secure archives.


Researchers have elucidated the pivotal function of the BpNAC90 gene's phosphorylation in birch trees, which is essential for their drought tolerance. This discovery in gene expression regulation presents a significant step towards engineering plants with enhanced resilience to arid conditions, offering a strategic approach to combat the impacts of climate change on vegetation.

Drought stress poses a significant challenge to plant survival, affecting growth and productivity. Transcription factors, particularly NAC proteins, play vital roles in plant responses to abiotic stress. Despite extensive research, the mechanisms by which NAC proteins confer drought tolerance remain incompletely understood. Phosphorylation, a common post-translational modification, has been shown to regulate protein function in stress responses. Due to these challenges, there is a need to explore how phosphorylation affects NAC protein function in drought tolerance.

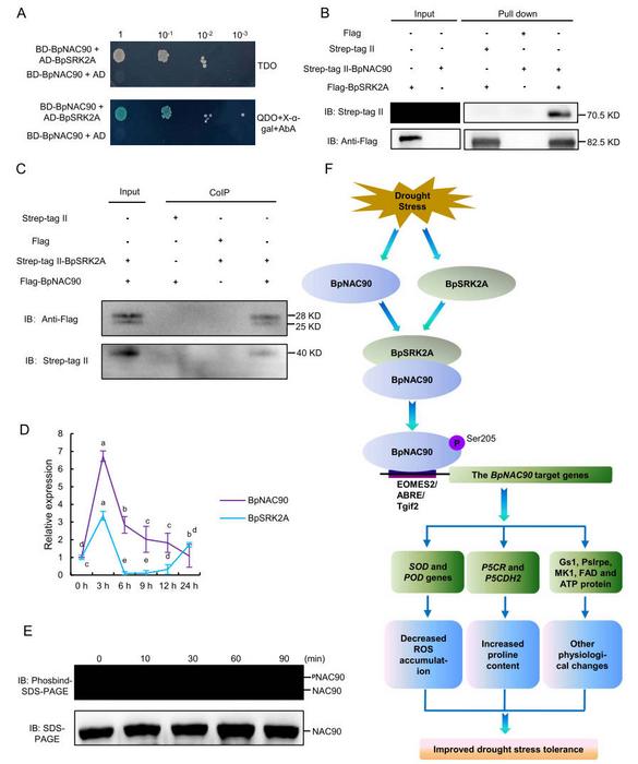
A team from Northeast Forestry University published a study in Horticulture Research on February 28, 2024, investigating the role of phosphorylation in the drought tolerance of birch trees. The study (DOI: 10.1093/hr/uhae061) focuses on the NAC transcription factor BpNAC90, demonstrating that its phosphorylation at Serine 205 enhances drought tolerance by improving the activation of stress-responsive genes. The findings provide new insights into the molecular mechanisms of drought tolerance in plants.

The study utilized RNA sequencing and chromatin immunoprecipitation sequencing to identify genes regulated by BpNAC90 . Researchers found that BpNAC90 binds to specific DNA motifs such as Eomes2, ABRE, and Tgif2 to activate genes involved in drought tolerance. Overexpression of BpNAC90 in birch led to increased proline content, enhanced superoxide dismutase (SOD) and peroxidase (POD) activities, and reduced reactive oxygen species (ROS) levels. In contrast, knockout lines exhibited decreased drought resistance. A key finding was the phosphorylation of BpNAC90 at Serine 205 by the protein kinase BpSRK2A under drought conditions. This phosphorylation enhanced BpNAC90's DNA-binding affinity and its ability to activate target genes. The mutated BpNAC90 (S205A), which cannot be phosphorylated, showed reduced but not abolished drought tolerance, highlighting the importance of phosphorylation in BpNAC90's function. The study concludes that phosphorylation of BpNAC90 is essential for its role in conferring drought tolerance through the regulation of proline biosynthesis and ROS scavenging.

Dr. Yucheng Wang, one of the corresponding authors, stated, "Our findings reveal a crucial aspect of how birch trees respond to drought stress at the molecular level. The phosphorylation of BpNAC90 significantly enhances its ability to regulate genes involved in stress tolerance. This discovery could lead to the development of more drought-resistant crops by targeting similar mechanisms in other plant species."

Understanding the role of BpNAC90 phosphorylation in drought tolerance opens new avenues for improving crop resilience. By manipulating similar phosphorylation pathways, researchers can develop crops with enhanced tolerance to drought and other abiotic stresses. This study provides a foundation for future research aimed at enhancing the stress tolerance of economically important plants, contributing to sustainable agriculture and food security in the face of climate change.

###

References

DOI

10.1093/hr/uhae061

Original Source URL

https://doi.org/10.1093/hr/uhae061

Funding information

This work was supported by the National Natural Science Foundation of China (No. 31971684 and No. 32171737), and the Heilongjiang Touyan Innovation Team Program (Tree Genetics and Breeding Innovation Team).

About Horticulture Research

Horticulture Research is an open access journal of Nanjing Agricultural University and ranked number one in the Horticulture category of the Journal Citation Reports ™ from Clarivate, 2022. The journal is committed to publishing original research articles, reviews, perspectives, comments, correspondence articles and letters to the editor related to all major horticultural plants and disciplines, including biotechnology, breeding, cellular and molecular biology, evolution, genetics, inter-species interactions, physiology, and the origination and domestication of crops.

Horticulture Research

Not applicable

Phosphorylation of birch BpNAC90 improves the activation of gene expression to confer drought tolerance

28-Feb-2024

The authors declare that they have no competing interests.

Keywords

Article Information

Contact Information

Ping Wang
Nanjing Agricultural University The Academy of Science
2019104010@njau.edu.cn

Source

How to Cite This Article

APA:
Nanjing Agricultural University The Academy of Science. (2024, June 14). Phosphorylation: the molecular key to birch trees' drought endurance. Brightsurf News. https://www.brightsurf.com/news/8Y43G7YL/phosphorylation-the-molecular-key-to-birch-trees-drought-endurance.html
MLA:
"Phosphorylation: the molecular key to birch trees' drought endurance." Brightsurf News, Jun. 14 2024, https://www.brightsurf.com/news/8Y43G7YL/phosphorylation-the-molecular-key-to-birch-trees-drought-endurance.html.