Bluesky Facebook Reddit Email

Unlocking the secrets of plant steroid hormones: the yin and yang of diosgenin and brassinosteroids

06.12.24 | Nanjing Agricultural University The Academy of Science

Anker Laptop Power Bank 25,000mAh (Triple 100W USB-C)

Anker Laptop Power Bank 25,000mAh (Triple 100W USB-C) keeps Macs, tablets, and meters powered during extended observing runs and remote surveys.


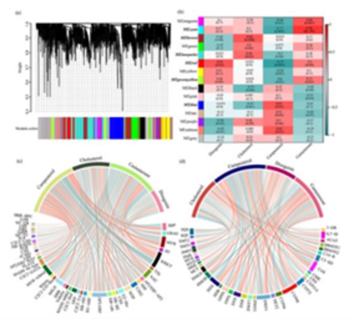
A recent study revealed the complex interplay between diosgenin (DG) and brassinosteroids (BRs) in Dioscorea zingiberensis . By integrating genome-wide methylation, transcriptome, and metabolite data, researchers constructed a regulatory network showing how DG and BRs balance each other. These findings offer new insights into plant secondary metabolism and potential for enhancing DG production for steroid hormone drugs.

Diosgenin (DG) and brassinosteroids (BRs) are vital compounds in plants, with DG being a precursor for steroid drugs and BRs acting as essential plant hormones. Despite their importance, the regulatory networks and metabolic interplays between these compounds remain largely unexplored. Previous studies have indicated their potential interconnection, but comprehensive insights were lacking. Based on these challenges, an in-depth study was necessary to explore the intricate balance between DG and BRs, particularly in Dioscorea zingiberensis , which is renowned for its high DG content.

Researchers from Wuhan University, in collaboration with Huazhong Agricultural University, have published their findings in the prestigious journal Horticulture Research . The study (DOI: 10.1093/hr/uhae056) , accepted on February 23, 2024, reveals the intricate balance between DG and BRs, offering new insights into plant hormone functions and secondary metabolite regulation.

The research constructed a detailed regulatory network linking DG and BRs in Dioscorea zingiberensis by integrating various data types. Mass spectrometry revealed significant changes in cholesterol, campesterol, diosgenin, and castasterone levels after treatments with brassinolide (BL) and brassinazole (BRZ). DG content decreased by 27.72% six hours after BL treatment but increased by 85.34% after BRZ treatment. Transcriptome analysis identified differentially expressed genes (DEGs) in DG and BR metabolic pathways, such as CASs, CYP90s, and B3-ARFs, with hypomethylation linked to high transcription levels. Weighted gene co-expression network analysis (WGCNA) pinpointed critical gene modules related to DG and BR synthesis, highlighting significant correlations with cholesterol and campesterol levels. The study also underscored the roles of various transcription factors (TFs) in balancing DG and BRs, providing robust evidence of their homeostasis and regulatory mechanisms.

Dr. Jiaru Li, the corresponding author, commented, "Our findings offer a fresh perspective on the interplay between DG and BRs. Understanding this balance not only enhances our knowledge of plant secondary metabolism but also opens new avenues for biotechnological applications in medicine and agriculture."

The study's findings have significant implications for both plant biology and biotechnology. By elucidating the balance between DG and BRs, researchers can better understand the biosynthesis of these compounds, potentially leading to enhanced production methods for DG, a key precursor for steroid hormone drugs. Additionally, this knowledge could be applied to improve crop resilience and growth by manipulating BR levels. The insights gained from this study provide a valuable foundation for further research into plant secondary metabolites and their regulatory networks, with broad applications in agriculture, medicine, and beyond.

###

References

DOI

10.1093/hr/uhae056

Original Source URL

https://doi.org/10.1093/hr/uhae056

Funding information

This work was supported by grants from the National Natural Science Foundation of China (31270345 and 31470388, both to J.L.).

About Horticulture Research

Horticulture Research is an open access journal of Nanjing Agricultural University and ranked number one in the Horticulture category of the Journal Citation Reports ™ from Clarivate, 2022. The journal is committed to publishing original research articles, reviews, perspectives, comments, correspondence articles and letters to the editor related to all major horticultural plants and disciplines, including biotechnology, breeding, cellular and molecular biology, evolution, genetics, inter-species interactions, physiology, and the origination and domestication of crops.

Horticulture Research

Not applicable

Genome-wide methylation, transcriptome and characteristic metabolites reveal the balance between diosgenin and brassinosteroids in Dioscorea zingiberensis

23-Feb-2024

The authors declare that they have no competing interests.

Keywords

Article Information

Contact Information

Ping Wang
Nanjing Agricultural University The Academy of Science
2019104010@njau.edu.cn

Source

How to Cite This Article

APA:
Nanjing Agricultural University The Academy of Science. (2024, June 12). Unlocking the secrets of plant steroid hormones: the yin and yang of diosgenin and brassinosteroids. Brightsurf News. https://www.brightsurf.com/news/L3R56OE8/unlocking-the-secrets-of-plant-steroid-hormones-the-yin-and-yang-of-diosgenin-and-brassinosteroids.html
MLA:
"Unlocking the secrets of plant steroid hormones: the yin and yang of diosgenin and brassinosteroids." Brightsurf News, Jun. 12 2024, https://www.brightsurf.com/news/L3R56OE8/unlocking-the-secrets-of-plant-steroid-hormones-the-yin-and-yang-of-diosgenin-and-brassinosteroids.html.