Bluesky Facebook Reddit Email

Super-enhancers: novel target for pancreatic ductal adenocarcinoma

02.26.19 | Impact Journals LLC

Apple iPhone 17 Pro

Apple iPhone 17 Pro delivers top performance and advanced cameras for field documentation, data collection, and secure research communications.


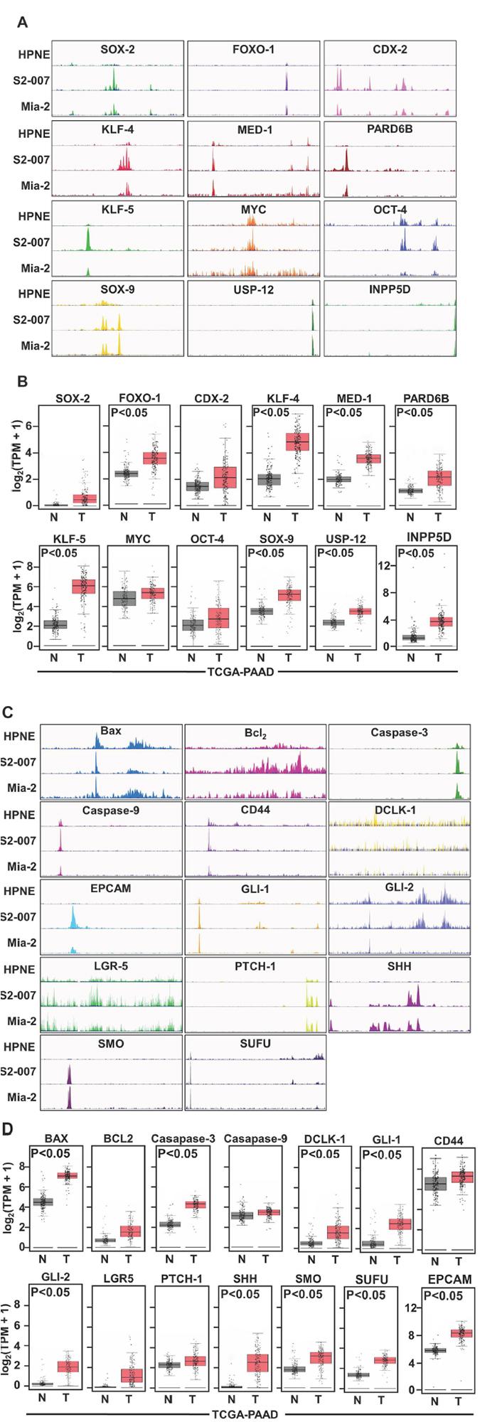
Differential H3K27AC marks were identified at enhancer regions of genes including c-MYC, MED1, OCT-4, NANOG, and SOX2 that can act as super-enhancers (SE), cluster of genes in non-cancerous, cancerous and metastatic PDAC cell lines. GZ17-6.02 affects acetylation of the genes, reduces transcription of major transcription factors, sonic hedgehog pathway proteins, and stem cell markers.

Dr. Animesh Dhar from the Department of Cancer Biology, KU Cancer Center, the University of Kansas Medical Center in Kansas City, KS USA said, "Pancreatic ductal adenocarcinoma is a lethal malignancy and is the fourth leading cause of cancer-related mortality in the USA, due to its susceptibility to metastasis."

The research revealed how alteration in the transcription and enhancer landscape takes place during discrete stages of disease progression in PDAC mouse model. Thus, identifying novel therapeutic agents targeting enhancers related to disease progression is an imperative need for cancer research.

Co-localization of murine embryonic stem cell genomic sites by the master transcription factors OCT4, SOX2, and NANOG was initially highly predictive of enhancer activity.

As existing defects in cell-signaling pathways allow cancer cells to alter their normal programs of proliferation, transcription, growth, migration, differentiation, and death, hence reports suggest such reliance on SE-driven transcription for proliferation and survival offers a potent therapeutic mark for the targeting of cancer cells.

Among many pathways of cancer progression that PDAC relies on, anomalous activation of the sonic hedgehog pathway has shown in a variety of human cancers, including, basal cell carcinoma, malignant gliomas, medulloblastoma, leukemias, and cancers of the breast, lung, pancreas, and prostate.

Recent reports suggest that they can target multiple pathways and several cell types including cancer stem cells.

The Dhar research team concluded, "As mentioned earlier in spite of low incidences PDAC is the fourth leading cause of cancer-related mortality because, by the time of diagnosis, more than 80% of cases are locally advanced or distally metastasized, and are not eligible for surgical resection, which is the most effective treatment option."

###

Full text - http://www.oncotarget.com/index.php?journal=oncotarget&page=article&op=view&path%5B%5D=26704&path%5B%5D=83005

Correspondence to - Animesh Dhar - adhar@kumc.edu

Keywords - PDAC, super-enhancers, therapeutics, ChIPseq, cancer stem cells

About Oncotarget

Oncotarget is a twice-weekly, peer-reviewed, open access biomedical journal covering research on all aspects of oncology and publishing sub-sections on topics beyond oncology, including Aging, Immunology and Microbiology, Autophagy, Pathology and Chromosomes among others.

Oncotarget is published by Impact Journals LLC.

To learn more about Oncotarget, please visit http://www.ImpactJournals.com

@RYANJAMESJESSUP
2026389720
RYANJAMESJESSUP@IMPACTJOURNALS.COM

Oncotarget

10.18632/oncotarget.26704

Keywords

Article Information

Contact Information

Source

How to Cite This Article

APA:
Impact Journals LLC. (2019, February 26). Super-enhancers: novel target for pancreatic ductal adenocarcinoma. Brightsurf News. https://www.brightsurf.com/news/L554NJ9L/super-enhancers-novel-target-for-pancreatic-ductal-adenocarcinoma.html
MLA:
"Super-enhancers: novel target for pancreatic ductal adenocarcinoma." Brightsurf News, Feb. 26 2019, https://www.brightsurf.com/news/L554NJ9L/super-enhancers-novel-target-for-pancreatic-ductal-adenocarcinoma.html.