Bluesky Facebook Reddit Email

Team validates potentially powerful new way to treat HER2-positive breast cancer

05.21.14 | Cold Spring Harbor Laboratory

Kestrel 3000 Pocket Weather Meter

Kestrel 3000 Pocket Weather Meter measures wind, temperature, and humidity in real time for site assessments, aviation checks, and safety briefings.


Cold Spring Harbor, NY -- Scientists at Cold Spring Harbor Laboratory (CSHL) today report a discovery that they hope will lead to the development of a powerful new way of treating an aggressive form of breast cancer.

The breast cancer subtype in question is commonly called "HER2-positive"; it's a subset of the disease affecting about one patient in four, in which tumor cells overexpress a signaling protein called HER2. The blockbuster drug Herceptin is a first-line treatment for many women with HER2-positive breast cancer, but in most cases, resistance to the treatment develops within a year . The prognosis for HER2-positive breast cancer patients is worse than for those with other subtypes of the illness.

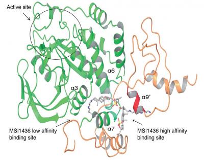
In a paper appearing online today in Nature Chemical Biology , a multi-institution team led by CSHL Professor Nicholas Tonks reports that it has found a means of inhibiting another protein, called PTP1B, whose expression is also upregulated in HER2-positive breast cancer. They show that PTP1B plays a critical role in the development of tumors in which HER2 signaling is aberrant. Therefore, PTP1B may be a therapeutic target via which to treat the disease.

When they treated mice modeling HER2-positive breast cancer with a drug candidate called MSI-1436 (also called trodusquemine), Tonks and colleagues not only inhibited signaling by PTP1B, but also signaling by HER2 proteins.

"The result was an extensive inhibition of tumor growth and prevention of metastasis to the lung in HER2-positive animal models of breast cancer," notes Navasona Krishnan, Ph.D., a postdoctoral investigator in the Tonks lab who performed many of the experiments and is lead author on the paper reporting the results.

Dr. Tonks discovered PTP1B some 25 years ago. It is an enzyme – one in a "superfamily" of 105 called protein tyrosine phosphatases (PTPs) -- that perform the essential biochemical task of removing phosphate groups from amino acids called tyrosines in other proteins. Adding and removing phosphates is one of the principal means by which signals are sent among proteins.

PTP1B for many years has been a target of interest among drug developers. It is well known as a so-called negative regulator of insulin action – an antagonist of insulin signaling, as well as signaling by leptin, the hormone that helps regulate appetite. Drugs that can block or inhibit the action of PTP1B have enormous potential in controlling diabetes and obesity. Yet properties of the molecule – in particular involving the charge of its active site – have stymied potential developers of inhibitors.

The new paper by Tonks and collaborators importantly reveals an alternative binding site, called an allosteric site, that does not present the biochemical difficulties that the main, or "catalytic," binding site does. It is this allosteric site that is the target of the candidate drug trodusquemine.

Later this year early-stage human trials will begin for the drug, a collaboration of CSHL and clinicians at the Monter Cancer Center of North Shore-Long Island Jewish Hospital. Dr. Tonks and CSHL have interests in a joint venture called DepYmed Inc., in partnership with Ohr Pharmaceutical (NasdaqCM: OHRP). The venture seeks to develop trodusquemine and related analogs.

Funders for the research discussed in this release include: the National Institutes of Health, Cold Spring Harbor Laboratory Cancer Center, American Diabetes Association, Brown University Research Seed Fund, and Agence Nationale de Researche.

"Targeting the disordered C terminus of PTP1B with an allosteric inhibitor" appears May 21, 2014 in Nature Chemical Biology . The authors are: Navasona Krishnan, Dorothy Koveal, Daniel H. Miller, Bin Xue, Sai Dipikaa Akshinthala, Jaka Kragelj, Malene Ringkjobing Jensen, Carla-Maria Gauss, Rebecca Page, Martin Blackledge, Senthil K. Musthuswamy, Wolfgang Peti and Nicholas K. Tonks. the paper can be obtained at: http://www.nature.com/nchembio/journal/vaop/ncurrent/full/nchembio.1528.html

About Cold Spring Harbor Laboratory

Founded in 1890, Cold Spring Harbor Laboratory (CSHL) has shaped contemporary biomedical research and education with programs in cancer, neuroscience, plant biology and quantitative biology. CSHL is ranked number one in the world by Thomson Reuters for the impact of its research in molecular biology and genetics. The Laboratory has been home to eight Nobel Prize winners. Today, CSHL's multidisciplinary scientific community is more than 600 researchers and technicians strong and its Meetings & Courses program hosts more than 12,000 scientists from around the world each year to its Long Island campus and its China center. For more information, visit http://www.cshl.edu .

Nature Chemical Biology

Keywords

Article Information

Contact Information

Peter Tarr
Cold Spring Harbor Laboratory
tarr@cshl.edu

Source

How to Cite This Article

APA:
Cold Spring Harbor Laboratory. (2014, May 21). Team validates potentially powerful new way to treat HER2-positive breast cancer. Brightsurf News. https://www.brightsurf.com/news/L760E2D1/team-validates-potentially-powerful-new-way-to-treat-her2-positive-breast-cancer.html
MLA:
"Team validates potentially powerful new way to treat HER2-positive breast cancer." Brightsurf News, May. 21 2014, https://www.brightsurf.com/news/L760E2D1/team-validates-potentially-powerful-new-way-to-treat-her2-positive-breast-cancer.html.