Bluesky Facebook Reddit Email

Identification of autophagy gene regulation mechanism related to dementia and Lou Gehrig's disease

07.18.19 | Korea Brain Research Institute

Kestrel 3000 Pocket Weather Meter

Kestrel 3000 Pocket Weather Meter measures wind, temperature, and humidity in real time for site assessments, aviation checks, and safety briefings.


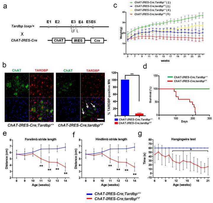
Korea Brain Research Institute (KBRI, President Seo Pan-ghill) announced on July 10 that the international joint research team where Senior Researcher Jeong Yoon-ha and John Hopkins School of Medicine collaborated, found that 'cell autophagy* gene' called ATG7 is related to the onset of frontotemporal dementia and Lou Gehrig's disease.

###

Autophagy

10.1080/15548627.2019.1635379

Keywords

Article Information

Contact Information

How to Cite This Article

APA:
Korea Brain Research Institute. (2019, July 18). Identification of autophagy gene regulation mechanism related to dementia and Lou Gehrig's disease. Brightsurf News. https://www.brightsurf.com/news/LD576MNL/identification-of-autophagy-gene-regulation-mechanism-related-to-dementia-and-lou-gehrigs-disease.html
MLA:
"Identification of autophagy gene regulation mechanism related to dementia and Lou Gehrig's disease." Brightsurf News, Jul. 18 2019, https://www.brightsurf.com/news/LD576MNL/identification-of-autophagy-gene-regulation-mechanism-related-to-dementia-and-lou-gehrigs-disease.html.