Bluesky Facebook Reddit Email

The molecular mechanism of Shufeng Jiedu capsules in the treatment of influenza: A comprehensive analysis based on network pharmacology, bioinformatics, and molecular docking

10.29.24 | Xia & He Publishing Inc.

AmScope B120C-5M Compound Microscope

AmScope B120C-5M Compound Microscope supports teaching labs and QA checks with LED illumination, mechanical stage, and included 5MP camera.


Shufeng Jiedu Capsules (SFJD), a traditional Chinese medicine preparation, are widely used in the clinical treatment of influenza, yet their mechanism of action remains unclear. This study aimed to systematically explore the molecular mechanism of SFJD in the treatment of influenza using network pharmacology and bioinformatics techniques.

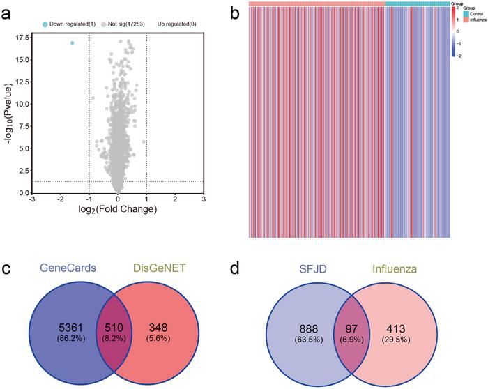
The active ingredients of SFJD were retrieved from traditional Chinese medicine databases, and their targets were identified using the Swiss Target Prediction and TCMSP databases. Influenza disease genes were obtained from the GEO, GeneCards, and DisGeNET databases, and a Venn diagram was used to identify potential targets by mapping SFJD targets to influenza disease genes. Network construction and analysis of potential therapeutic targets were performed using the STRING12.0 database and Cytoscape3.9.1 software, leading to the identification of key targets. The expression of potential therapeutic targets in tissues and cells was retrieved using the BioGPS database. Functional enrichment analysis of these targets was conducted using the DAVID database. Molecular docking was then used to assess the interactions between key targets and core active ingredients.

SFJD contains 193 active ingredients and 985 targets. There are 510 influenza disease genes, 97 of which are potential therapeutic targets for SFJD in treating influenza, with 27 key targets identified through network construction and analysis. Tissue/cell-specific analysis revealed that 39 potential therapeutic targets are highly expressed in 37 specific tissues/cells. Functional enrichment analysis highlighted pathways such as the C-type lectin receptor signaling pathway, tumor necrosis factor signaling pathway, and hypoxia-inducible factor-1 signaling pathway. Molecular docking results indicated strong interactions between the core active ingredients and the key targets.

This study systematically reveals that the mechanism of action of SFJD in treating influenza is complex, involving multiple targets and pathways related to antiviral, anti-inflammatory, and immune regulation effects. The findings provide valuable reference information for future clinical treatment and basic research on influenza.

Full text:

https://www.xiahepublishing.com/2835-6357/FIM-2024-00030

The study was recently published in the Future Integrative Medicine .

Future Integrative Medicine (FIM) publishes both basic and clinical research, including but not limited to randomized controlled trials, intervention studies, cohort studies, observational studies, qualitative and mixed method studies, animal studies, and systematic reviews.

Follow us on X: @xiahepublishing

Follow us on LinkedIn: Xia & He Publishing Inc.

Future Integrative Medicine

10.14218/FIM.2024.00030

The Molecular Mechanism of Shufeng Jiedu Capsules in the Treatment of Influenza: A Comprehensive Analysis Based on Network Pharmacology, Bioinformatics, and Molecular Docking

30-Aug-2024

Keywords

Article Information

Contact Information

Shelly Zhang
Xia & He Publishing Inc.
service@xiahepublishing.com

Source

How to Cite This Article

APA:
Xia & He Publishing Inc.. (2024, October 29). The molecular mechanism of Shufeng Jiedu capsules in the treatment of influenza: A comprehensive analysis based on network pharmacology, bioinformatics, and molecular docking. Brightsurf News. https://www.brightsurf.com/news/LDE6P068/the-molecular-mechanism-of-shufeng-jiedu-capsules-in-the-treatment-of-influenza-a-comprehensive-analysis-based-on-network-pharmacology-bioinformatics-and-molecular-docking.html
MLA:
"The molecular mechanism of Shufeng Jiedu capsules in the treatment of influenza: A comprehensive analysis based on network pharmacology, bioinformatics, and molecular docking." Brightsurf News, Oct. 29 2024, https://www.brightsurf.com/news/LDE6P068/the-molecular-mechanism-of-shufeng-jiedu-capsules-in-the-treatment-of-influenza-a-comprehensive-analysis-based-on-network-pharmacology-bioinformatics-and-molecular-docking.html.