Bluesky Facebook Reddit Email

Tomato fruit sugar control: Unraveling the role of SlSWEET10a in sucrose transport regulation

07.30.24 | Maximum Academic Press

SAMSUNG T9 Portable SSD 2TB

SAMSUNG T9 Portable SSD 2TB transfers large imagery and model outputs quickly between field laptops, lab workstations, and secure archives.


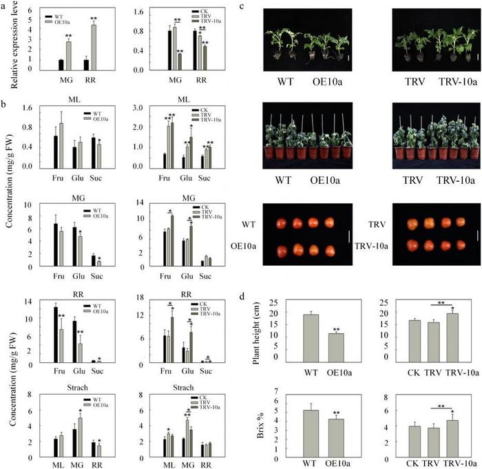
A research team identified SlSWEET10a (Sugars Will Eventually be Exported Transporter 10a) as a plasma-localized sucrose transporter that interacts with SlSWEET14, playing a crucial role in regulating sugar metabolism in tomato fruits. Overexpression of SlSWEET10a decreased sucrose and hexose concentrations and altered enzyme activities while silencing it produced opposite results. These findings reveal SlSWEET10a's essential function in sugar allocation and plant height development, which is of importance in enriching the cognition of SWEETs function in tomato.

Tomato ( Solanum lycopersicum ) is a vital horticultural model crop for studying fruit traits, especially sugar content, which impacts flavor and energy storage. In most higher plants, sucrose serves as the primary form of photoassimilates that are produced in source leaves and subsequently transported to non-photosynthetic sink organs, such as fruits and seeds, via the phloem. SWEETs function as bidirectional uniporters that mediate the influx and efflux of sugars across cell membranes. Sucrose metabolism also plays a pivotal role in the accumulation of sugar within tomato fruits. Upon being unloaded into sinks, sucrose undergoes hydrolysis into hexose or its derivatives, facilitated by either invertase or sucrose synthase (SS). However, the specific role of SWEETs in regulating sucrose metabolism within tomato fruits remains elusive.

A study (DOI: 10.48130/vegres-0024-0018) published in Vegetable Research on 12 June 2024, aims to investigate how SlSWEET10a interacts with SlSWEET14 to regulate sucrose unloading and metabolism in tomato fruits, providing new insights into the mechanisms of sugar allocation and potential strategies for improving fruit quality.

To further explore the possible action mechanism of SlSWEET14 in regulating sugar homeostasis in tomato fruits, researchers created a cDNA yeast library from tomato fruits (MT) and screened for potential interactors using a split-ubiquitin membrane yeast two-hybrid (mY2H) system. SlSWEET10a was identified as an interactor, and subsequent assays (mY2H, BiFc, fluorescence co-localization, and LUC complementation) confirmed the interaction, showing that SlSWEET10a and SlSWEET14 form hetero-oligomers and homo-oligomers in cell membranes. Subcellular localization analysis demonstrated that SlSWEET10a is a plasma membrane-localized protein. Expression assays revealed that SlSWEET10a is highly expressed in mature green (MG) fruits and seeds, especially in the vascular bundles of MG fruits. Functional characterization in yeast showed that SlSWEET10a could transport sucrose but not glucose or fructose. Overexpression of SlSWEET10a in tomato plants decreased hexose and sucrose concentrations and plant height, while silencing it had opposite effects, suggesting its role as a sucrose exporter. Enzyme activity assays indicated that SlSWEET10a affects the activities of cell wall invertase (CWIN), cytoplasmic invertase (CIN), vacuolar invertase (VIN), SS, and sucrose phosphate synthase (SPS), implicating its involvement in the sucrose metabolism pathway and highlighting CWIN and SS as key players. These findings provide insights into the mechanisms of sugar allocation in tomato fruits.

According to the study's lead researcher, Jing Jiang, “These results suggest that SlSWEET10a is essential for modulating tomato fruit sugar allocation and plant height development, which is of importance in enriching the cognition of SWEETs function in tomato.”

In summary, this study identified SlSWEET10a as a plasma membrane-localized sucrose transporter in tomato fruits that interacts with SlSWEET14. Overexpressing SlSWEET10a reduced sugar concentrations and enzyme activities while silencing it had opposite effects, indicating its role in sugar allocation and plant height regulation. Future research should explore the regulatory mechanisms and interactions of SlSWEET10a to optimize sugar content and improve fruit quality in tomatoes.

##

References

DOI

10.48130/ vegres-0024-0018

Original Source URL

https://doi.org/10.48130/ vegres-0024-0018

Funding information

This research was supported by the National Key Research and Development Program of China (2022YFF1003022) and the Science and Technology Program of Liaoning Province (2022020768-JH1/102-02).

About Vegetable Research

Vegetable Research (e-ISSN 2769-0520) is an open access, online-only journal that publishes original research articles, methods, resources, editorials, perspectives and reviews in all areas of research on model and commercially important vegetables. Areas of focus include genetics, breeding, omics, molecular biology, biotechnology, interactions with the biotic and abiotic environment, production systems, and pre-and post-harvest technologies.

Vegetable Research

10.48130/vegres-0024-0018

Experimental study

Not applicable

SlSWEET10a Negatively Regulates Sucrose Transport in Tomato Fruit

12-Jun-2024

The authors declare that they have no competing interests.

Keywords

Article Information

Contact Information

Phoebe Wang
Maximum Academic Press
phoebe.w@maxapress.com

Source

How to Cite This Article

APA:
Maximum Academic Press. (2024, July 30). Tomato fruit sugar control: Unraveling the role of SlSWEET10a in sucrose transport regulation. Brightsurf News. https://www.brightsurf.com/news/LKNRV4NL/tomato-fruit-sugar-control-unraveling-the-role-of-slsweet10a-in-sucrose-transport-regulation.html
MLA:
"Tomato fruit sugar control: Unraveling the role of SlSWEET10a in sucrose transport regulation." Brightsurf News, Jul. 30 2024, https://www.brightsurf.com/news/LKNRV4NL/tomato-fruit-sugar-control-unraveling-the-role-of-slsweet10a-in-sucrose-transport-regulation.html.