Bluesky Facebook Reddit Email

New study highlights impact of drying techniques on nutrient profiles in lily bulbs

09.25.24 | Maximum Academic Press

AmScope B120C-5M Compound Microscope

AmScope B120C-5M Compound Microscope supports teaching labs and QA checks with LED illumination, mechanical stage, and included 5MP camera.


A research team has unveiled significant differences in the nutritional and phytochemical composition of lily bulbs, depending on the drying methods used. By employing cutting-edge untargeted metabolomics using UHPLC-QTOF-MS, this study compared three commonly used drying techniques—hot air drying (HD), vacuum freeze drying (FD), and microwave drying (MD)—to determine their effects on the appearance and bioactive compounds in lily bulbs. They found that MD may hold promise for enriching certain bioactive compounds in lily bulbs, notably eleutheroside E, a compound detected in lily bulbs for the first time.

Lily bulbs are rich in amino acids, dietary fibers, and bioactive phytochemicals, including polyphenolics and steroid alkaloids, they are considered as both a food and medicinal resource. However, due to their seasonal availability and perishable nature, drying is a vital technique to preserve their nutritional value and ensure a consistent year-round supply. Various drying technologies such as HD, FD, and MD are widely used to dehydrate lily bulbs for longer shelf life. These methods differ in temperature and drying efficiency, and their effects on the chemical composition of lily bulbs have remained largely underexplored until now.

A study (DOI: 10.48130/fia-0024-0020) published in Food Innovation and Advances on July 5th, 2024, underscores the potential of MD to enrich bioactive compounds like eleutheroside E, opening up new possibilities for using lily bulbs in nutraceutical and pharmaceutical applications.

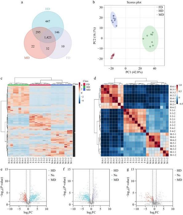
The study applied untargeted metabolomics using mass spectrometry techniques to analyze the phytochemical profiles of lily bulbs dried by HD, FD, and MD. The appearance of the dried bulbs was assessed using color parameters ( L* , ΔE ), revealing that FD samples exhibited minimal shrinkage and browning, closely resembling fresh bulbs. In contrast, HD samples showed significant browning and shrinkage, while MD samples experienced moderate browning. These changes were attributed to the different thermal conditions, with HD causing severe browning due to the Maillard reaction and enzymatic browning, while FD minimized these effects due to low temperature and an oxygen-free environment.

The researchers identified 19 potential markers that distinguished the three drying methods. FD preserved key bioactive compounds, including glutamine and unsaturated fatty acids, while HD samples showed higher levels of bitter amino acids and Maillard intermediates. Notably, MD enriched eleutheroside E, a bioactive compound detected for the first time in lily bulbs. MD samples contained 1.51 times more eleutheroside E than FD and 6.19 times more than HD, indicating that microwave drying may enhance the release of this compound by disrupting cell structures. These results highlight the potential of MD as an effective method for enriching bioactive compounds in dried lily bulbs.

According to the study's lead researcher, Dr. Zhenzhen Xu, "This study provides new insights into how different drying methods affect the nutritional and phytochemical profiles of lily bulbs. We were particularly excited to discover eleutheroside E in lily bulbs for the first time and to demonstrate that microwave drying holds significant potential for enriching this compound.”

This study offers valuable insights into the effects of different drying methods on the quality and phytochemical composition of lily bulbs. The discovery of eleutheroside E in MD samples is particularly noteworthy, and MD shows great promise as a drying method that enhances the medicinal and nutritional properties of lily bulbs. The research paves the way for future advancements in food processing technologies that preserve and improve the health benefits of functional foods like lily bulbs.

###

References

DOI

10.48130/fia-0024-0020

Original Source URL

https://maxapress.com/article/doi/10.48130/fia-0024-0020

About Food Innovation and Advances

Food is essential to life and relevant to human health. The rapidly increasing global population presents a major challenge to supply abundant, safe, and healthy food into the future. The open access journal Food Innovation and Advances (e-ISSN 2836-774X), published by Maximum Academic Press in association with China Agricultural University, Zhejiang University and Shenyang Agricultural University, publishes high-quality research results related to innovations and advances in food science and technology. The journal will strive to contribute to food sustainability in the present and future.

Food Innovation and Advances

Experimental study

Not applicable

Comparing the appearance and phytochemical characterization of dried lily (L. davidii var. unicolor) bulbs processed by different drying technologies

5-Jul-2024

The authors declare that they have no competing interests.

Keywords

Article Information

Contact Information

Phoebe Wang
Maximum Academic Press
phoebe.w@maxapress.com

Source

How to Cite This Article

APA:
Maximum Academic Press. (2024, September 25). New study highlights impact of drying techniques on nutrient profiles in lily bulbs. Brightsurf News. https://www.brightsurf.com/news/LN2O25M1/new-study-highlights-impact-of-drying-techniques-on-nutrient-profiles-in-lily-bulbs.html
MLA:
"New study highlights impact of drying techniques on nutrient profiles in lily bulbs." Brightsurf News, Sep. 25 2024, https://www.brightsurf.com/news/LN2O25M1/new-study-highlights-impact-of-drying-techniques-on-nutrient-profiles-in-lily-bulbs.html.