Bluesky Facebook Reddit Email

Iron is an important regulator of neurodifferentiation

04.24.23 | Science China Press

Celestron NexStar 8SE Computerized Telescope

Celestron NexStar 8SE Computerized Telescope combines portable Schmidt-Cassegrain optics with GoTo pointing for outreach nights and field campaigns.


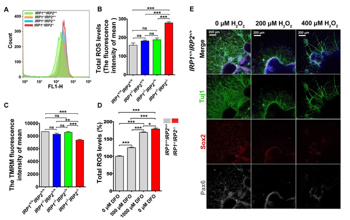
This study is reported by Yan-Zhong Chang’s group from the Hebei Normal University, collaborated with Xiaoqun Wang’s group from Beijing Normal University. Iron is important for life, and iron deficiency impairs development, but whether the iron level regulates neural differentiation remains elusive. Iron-regulatory proteins (IRPs), including IRP1 and IRP2, are the major regulators of cellular iron homeostasis. However, as fetal mice with deficiencies of both IRP1 and IRP2 are embryonic lethal, it has been difficult to explore the role of IRPs in the nervous system, especially in the early stage of neurodevelopment. Shiyang Chang, Peina Wang and their colleagues in Dr. Chang’s group and Dr. Wang’s group bypassed the bottleneck of embryonic lethality in IRP1 −/− IRP2 −/− mice and generated IRP1 −/− IRP2 −/− embryonic stem cells (ESCs) to evaluate the physiological significance of IRPs in neurodevelopment.

The team found that the IRPs knockout ESCs showed severe iron deficiency, and meantime the Pax6- and Sox2-positive neuronal precursor cells and Tuj1 fibers in IRP1 −/− IRP2 −/− ESCs were significantly decreased during neural differentiation. Consistently, in vivo study showed that the knockdown of IRP1 in IRP2 −/− fetal mice remarkably affected the differentiation of neuronal precursors and the migration of neurons. Iron supplementation could reduce the effects of IRPs deficiency on neural development, albeit excessive iron inhibited neural development. These findings suggest that iron is a key factor in neurodifferentiation.

“We were absolutely thrilled by the power of iron to control neurodifferentiation so effectively. Most excitingly, when supplementing iron-deficient ESCs with iron, these ESCs could differentiate normally. This may bring new therapies for the treatment of neurological diseases in the future” Yan-Zhong Chang – the lead author of the study noted.

The authors further demonstrated that the underlying mechanism of the impaired neurodifferentiation was in association with an increase in reactive oxygen species (ROS) production caused by the substantially low level of iron and the downregulation of iron-sulfur cluster protein ISCU, which, in turn, affected the proliferation and differentiation of stem cells. Thus, sufficient iron is crucial for maintaining normal neural differentiation, which is termed as ferrodifferentiation.

See the article:

Ferrodifferentiation regulates neurodevelopment via ROS generation

https://doi.org/10.1007/s11427-022-2297-y

Science China Life Sciences

10.1007/s11427-022-2297-y

Keywords

Article Information

Contact Information

Bei Yan
Science China Press
yanbei@scichina.org

How to Cite This Article

APA:
Science China Press. (2023, April 24). Iron is an important regulator of neurodifferentiation. Brightsurf News. https://www.brightsurf.com/news/LQ4275K8/iron-is-an-important-regulator-of-neurodifferentiation.html
MLA:
"Iron is an important regulator of neurodifferentiation." Brightsurf News, Apr. 24 2023, https://www.brightsurf.com/news/LQ4275K8/iron-is-an-important-regulator-of-neurodifferentiation.html.