Bluesky Facebook Reddit Email

SlTHM27-SlGAD2 model regulates the cold tolerance in tomato by regulating GABA and anthocyanin

04.24.24 | Nanjing Agricultural University The Academy of Science

GoPro HERO13 Black

GoPro HERO13 Black records stabilized 5.3K video for instrument deployments, field notes, and outreach, even in harsh weather and underwater conditions.


The frequency and intensity of plant stresses have increased in recent years due to climate change. Among them, low temperature is an unavoidable environmental factor limiting agricultural productivity. γ-Aminobutyric acid (GABA) is a non-protein, four-carbon amino acid that is widely found in all domains of life, including bacteria and eukaryotes. Exogenous GABA can effectively increase plant tolerance to various stresses. However, the specific mechanism of action of GABA in cold tolerance in plants is not clear.

In April 2024, Horticulture Research published a research paper titled " SlGAD2 is the target of SlTHM27, positively regulates cold tolerance by mediating anthocyanin biosynthesis in tomato ", a collaboration between Prof. Xiaohui Hu's team at Northwest A&F University and Academician Tianlai Li at Shenyang Agricultural University.

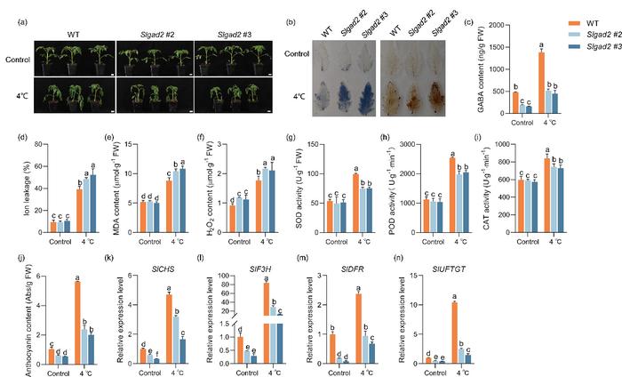
This study first demonstrated that exogenous spraying of 55 mM GABA significantly increased the cold tolerance of tomato seedlings. To further investigate how GABA responds to the process of cold tolerance in tomato plants, this study analyzed the expression levels of GABA synthesis-related genes ( SlGAD1-5 ) under low temperature and found that SlGAD2 responded positively to cold stress. It was shown that overexpression of SlGAD2 increased endogenous GABA levels, reduced the extent of cytoplasmic membrane damage, and improved antioxidant enzyme activities and ROS scavenging capacity, whereas SlGAD2 mutants exhibited a cold-sensitive phenotype (Fig. 1). Interestingly, this study revealed that overexpression of SlGAD2 induced anthocyanin biosynthesis in response to cold stress by increasing the level of endogenous GABA. Furthermore, SlGAD2 expression was negatively regulated by the transcription factor SlTHM27. However, the transcript levels of SlTHM27 were repressed under cold stress. SlTHM27 negatively regulates cold tolerance in tomato by inhibiting SlGAD2 -promoted GABA accumulation and anthocyanin biosynthesis.

In conclusion, this study has revealed for the first time the mechanism of the SlTHM27- SlGAD2 regulatory module responds to cold stress by regulating GABA levels (Fig. 2), providing valuable insights for improving cold tolerance in tomato.

###

References

Authors

Jingrong Wang, Yong Zhang, Junzheng Wang, Abid Khan, Zheng Kang, Yongbo Ma, Jiarui Zhang, Haoran Dang, Tianlai Li, Xiaohui Hu

Affiliations

College of Horticulture, Northwest A&F University

About Xiaohui Hu

College of Horticulture, Northwest A&F University, Professor/Doctoral Supervisor, Scientist of China Agriculture Research System (Vegetable), Shaanxi Vegetable Industry Technology System Scientist. She engaged in plant physiology of abiotic stress,technology of efficient production on protected vegetable, and automatic management of greenhouse, the main research crops are tomatoes and cucumbers.

Horticulture Research

10.1093/hr/uhae096

Experimental study

Not applicable

SlGAD2 is the target of SlTHM27, positively regulates cold tolerance by mediating anthocyanin biosynthesis in tomato

4-Apr-2024

The authors declare that they have no competing interests.

Keywords

Article Information

Contact Information

Ping Wang
Nanjing Agricultural University The Academy of Science
pingwang@njau.edu.cn

Source

How to Cite This Article

APA:
Nanjing Agricultural University The Academy of Science. (2024, April 24). SlTHM27-SlGAD2 model regulates the cold tolerance in tomato by regulating GABA and anthocyanin. Brightsurf News. https://www.brightsurf.com/news/LVD326EL/slthm27-slgad2-model-regulates-the-cold-tolerance-in-tomato-by-regulating-gaba-and-anthocyanin.html
MLA:
"SlTHM27-SlGAD2 model regulates the cold tolerance in tomato by regulating GABA and anthocyanin." Brightsurf News, Apr. 24 2024, https://www.brightsurf.com/news/LVD326EL/slthm27-slgad2-model-regulates-the-cold-tolerance-in-tomato-by-regulating-gaba-and-anthocyanin.html.