Bluesky Facebook Reddit Email

Strawberry ripening revealed: Key histone modifications uncovered

09.10.24 | Nanjing Agricultural University The Academy of Science

SAMSUNG T9 Portable SSD 2TB

SAMSUNG T9 Portable SSD 2TB transfers large imagery and model outputs quickly between field laptops, lab workstations, and secure archives.


A recent study unveils new insights into the complex regulatory mechanisms behind strawberry fruit ripening. By analyzing histone modifications, researchers have mapped a detailed chromatin structure model that governs the ripening process, emphasizing the critical role of histone acetylation in regulating gene expression during fruit maturation. This breakthrough could lead to strategies for improving strawberry quality and shelf life, with potential applications for other fruits.

Fruit ripening is a tightly coordinated process driven by both hormonal and environmental factors, yet the epigenetic mechanisms controlling this process remain unclear. Histone modifications, known for altering chromatin structure and gene expression, are key regulators of plant development. However, their role in the ripening of non-climacteric fruits like strawberries has not been fully explored. Addressing these gaps, this study investigates how histone modifications influence fruit ripening at the chromatin level.

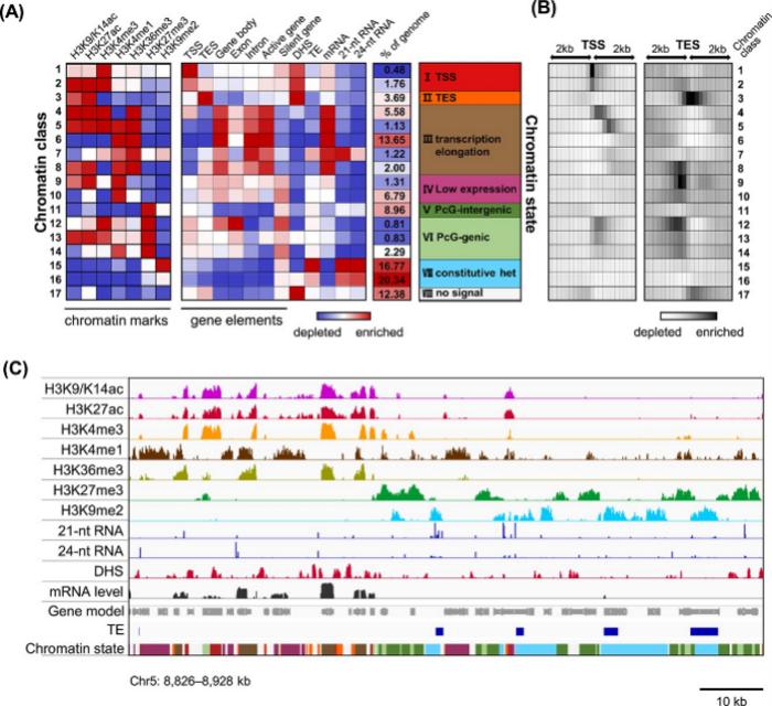
Researchers from Nanjing Agricultural University and the University of Connecticut have published their findings (DOI: 10.1093/hr/uhae158) in Horticulture Research on June 7, 2024. The study offers a comprehensive chromatin-centric annotation of the strawberry genome, revealing how dynamic histone modifications drive gene expression changes during fruit ripening. The identification of eight distinct chromatin states linked to transcriptional activity provides deeper insights into epigenetic regulation in fruit development.

Using chromatin immunoprecipitation sequencing (ChIP-seq), the team mapped seven histone modifications in immature and mature strawberry fruits, uncovering a complex interaction of active and repressive chromatin states that regulate ripening-related genes. Key findings include the discovery of active genic states enriched with acetylation marks like H3K9/K14ac and H3K27ac, which are associated with genes involved in anthocyanin accumulation, fruit softening, and aroma production. Repressive states marked by H3K27me3 correspond to silenced genes during ripening. These findings highlight the pivotal role of histone acetylation in creating an open chromatin environment that facilitates gene expression, driving the ripening process.

“This study provides a new perspective on how histone modifications control fruit ripening at the chromatin level,” said Professor Yi Li, a corresponding author from the University of Connecticut. “By mapping these dynamic chromatin changes, we can better understand the transcriptional mechanisms that guide key developmental transitions in fruits, informing breeding strategies for enhanced crop quality.”

The study’s findings have significant implications for agriculture and fruit quality enhancement. Understanding chromatin state dynamics during ripening could pave the way for targeted genetic modifications, enabling the development of strawberry varieties with optimized ripening profiles, superior taste, and longer shelf life. Additionally, the research sets a foundation for exploring epigenetic regulation in other non-climacteric fruits, broadening the potential impact on crop improvement efforts.

###

References

DOI

10.1093/hr/uhae158

Original Source URL

https://doi.org/10.1093/hr/uhae158

Funding information

This work was supported by the National Natural Science Foundation of China (31972382), the Key Research and Development Program (Modern Agriculture) of Jiangsu Province, China (BE2022381), and the Priority Academic Program Development of Jiangsu Higher Education Institutions.

About Horticulture Research

Horticulture Research is an open access journal of Nanjing Agricultural University and ranked number two in the Horticulture category of the Journal Citation Reports ™ from Clarivate, 2023. The journal is committed to publishing original research articles, reviews, perspectives, comments, correspondence articles and letters to the editor related to all major horticultural plants and disciplines, including biotechnology, breeding, cellular and molecular biology, evolution, genetics, inter-species interactions, physiology, and the origination and domestication of crops.

Horticulture Research

Not applicable

Dynamic histone modification signatures coordinate developmental programs in strawberry fruit ripening

7-Jun-2024

The authors declare that they have no competing interests.

Keywords

Article Information

Contact Information

Ping Wang
Nanjing Agricultural University The Academy of Science
2019104010@njau.edu.cn

Source

How to Cite This Article

APA:
Nanjing Agricultural University The Academy of Science. (2024, September 10). Strawberry ripening revealed: Key histone modifications uncovered. Brightsurf News. https://www.brightsurf.com/news/LVD9VKEL/strawberry-ripening-revealed-key-histone-modifications-uncovered.html
MLA:
"Strawberry ripening revealed: Key histone modifications uncovered." Brightsurf News, Sep. 10 2024, https://www.brightsurf.com/news/LVD9VKEL/strawberry-ripening-revealed-key-histone-modifications-uncovered.html.