Bluesky Facebook Reddit Email

New study reveals the relationship between mitochondrial processes and apoptosis

09.08.21 | Hefei Institutes of Physical Science, Chinese Academy of Sciences

Davis Instruments Vantage Pro2 Weather Station

Davis Instruments Vantage Pro2 Weather Station offers research-grade local weather data for networked stations, campuses, and community observatories.


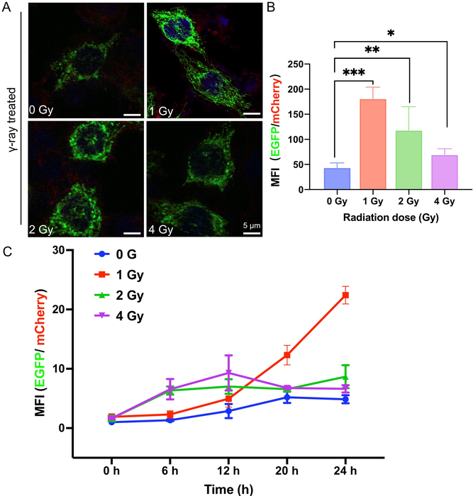
A study on the process of mitochondrial biogenesis in apoptotic cells observed significant enhancement of mitochondrial biogenesis in the early process of radiation-induced apoptosis.

"It proved biological process observation is important to the study of biological effects,” said Prof. HUANG Qing, who led the research group. They are from Hefei Institutes of Physical Science, Chinese Academy of Sciences (CAS).

The result has been published in iScience .

Mitochondrial biogenesis is the physiological response of cells to external stresses that may cause increased energy demand and is important in maintaining cellular homeostasis. Previous studies have shown that mitochondrial biogenesis usually inhibits apoptosis, but it is not clear whether there is mitochondrial biogenesis or changes in the early stages of apoptotic cells. This requires real-time observation of mitochondrial changes during apoptosis.

In this work, the team constructed a dual fluorescent reporter system, which can be used for real-time in situ observation of mitochondrial changes. The system was applied to the observation of apoptosis caused by ionizing radiation, and mitochondrial changes were determined by observing changes in the fluorescence ratio of dual fluorescent proteins.

"We detected cell viability, apoptosis, cell cycle, mitochondrial biogenesis, DNA damage repair proteins,” Huang said, explaining the detailed observation of cellular processes, "and carefully analyzed the process of mitochondrial dynamic changes.”

In the end, they found that there was a significant enhancement of mitochondrial biogenesis in the early stage of radiation apoptotic cells, that is, mitochondrial biogenesis in early stage cells under certain conditions was positively correlated with apoptosis occurring at a later stage. This result revised the previous generalized notion of negative correlation between them.

This work not only provides an effective method to study mitochondrial biogenesis, but also demonstrates how biological effects can be properly assessed at the right time points, highlighting the importance of the observation of dynamic processes in living cells.

iScience

https://doi.org/10.1016/j.isci.2021.103038

Experimental study

Not applicable

In-situ observation of mitochondrial biogenesis as the early event of apoptosis

27-Aug-2021

Keywords

Article Information

Contact Information

Weiwei Zhao
Hefei Institutes of Physical Science, Chinese Academy of Sciences
annyzhao@ipp.ac.cn

Source

How to Cite This Article

APA:
Hefei Institutes of Physical Science, Chinese Academy of Sciences. (2021, September 8). New study reveals the relationship between mitochondrial processes and apoptosis. Brightsurf News. https://www.brightsurf.com/news/LVDDD45L/new-study-reveals-the-relationship-between-mitochondrial-processes-and-apoptosis.html
MLA:
"New study reveals the relationship between mitochondrial processes and apoptosis." Brightsurf News, Sep. 8 2021, https://www.brightsurf.com/news/LVDDD45L/new-study-reveals-the-relationship-between-mitochondrial-processes-and-apoptosis.html.