Bluesky Facebook Reddit Email

Identification and validation of the Hsa_circ_0001726/miR-140-3p/KRAS axis in hepatocellular carcinoma based on microarray analyses and experiments

10.27.24 | Xia & He Publishing Inc.

Kestrel 3000 Pocket Weather Meter

Kestrel 3000 Pocket Weather Meter measures wind, temperature, and humidity in real time for site assessments, aviation checks, and safety briefings.


Hepatocellular carcinoma (HCC) is one of the most fatal malignancies. Epigenetic mechanisms have revealed that noncoding RNAs, such as microRNAs (miRNAs) and circular RNAs (circRNAs), are involved in HCC progression. This study aimed to construct a circRNA-miRNA-mRNA network in HCC and validate one axis within the network.

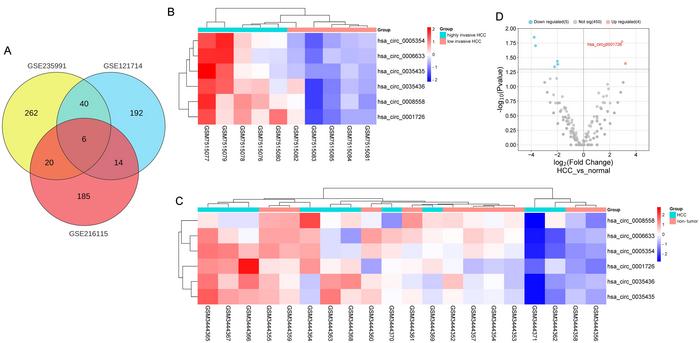
HCC-related transcriptome data were obtained from the Gene Expression Omnibus, and HCC-related genes were sourced from GeneCards to identify differentially expressed circRNAs and miRNAs. The targeting relationships between circRNA-miRNA and miRNA-mRNA interactions were predicted. The involvement of the hsa_circ_0001726/miR-140-3p/KRAS axis in HCC was evaluated through cellular experiments and survival analyses.

We identified six differentially expressed circRNAs in HCC, which were linked to 13 miRNAs and 88 mRNAs. A network containing 34 circRNA-miRNA pairs and 194 miRNA-mRNA pairs was constructed. Cell proliferation and migration assays confirmed the role of hsa_circ_0001726 in promoting HCC progression, possibly through the miR-140-3p/KRAS axis. Survival analysis verified that hsa_circ_0001726 was a prognostic factor for overall survival in patients with HCC. The hsa_circ_0001726/miR-140-3p/KRAS axis also mediates lenvatinib resistance in HCC cells.

The HCC circRNA/miRNA/mRNA network provides new insights into the post-transcriptional regulatory mechanism of HCC. The hsa_circ_0001726/miR-140-3p/KRAS axis is involved in HCC progression and lenvatinib resistance.

Full text

https://www.xiahepublishing.com/2310-8819/JCTH-2024-00270

The study was recently published in the Journal of Clinical and Translational Hepatology .

The Journal of Clinical and Translational Hepatology (JCTH) is owned by the Second Affiliated Hospital of Chongqing Medical University and published by XIA & HE Publishing Inc. JCTH publishes high quality, peer reviewed studies in the translational and clinical human health sciences of liver diseases. JCTH has established high standards for publication of original research, which are characterized by a study’s novelty, quality, and ethical conduct in the scientific process as well as in the communication of the research findings. Each issue includes articles by leading authorities on topics in hepatology that are germane to the most current challenges in the field. Special features include reports on the latest advances in drug development and technology that are relevant to liver diseases. Regular features of JCTH also include editorials, correspondences and invited commentaries on rapidly progressing areas in hepatology. All articles published by JCTH, both solicited and unsolicited, must pass our rigorous peer review process.

Follow us on X: @xiahepublishing

Follow us on LinkedIn: Xia & He Publishing Inc.

Journal of Clinical and Translational Hepatology

10.14218/JCTH.2024.00270

Identification and Validation of the Hsa_circ_0001726/miR-140-3p/KRAS Axis in Hepatocellular Carcinoma Based on Microarray Analyses and Experiments

21-Oct-2024

Keywords

Article Information

Contact Information

Shelly Zhang
Xia & He Publishing Inc.
service@xiahepublishing.com

Source

How to Cite This Article

APA:
Xia & He Publishing Inc.. (2024, October 27). Identification and validation of the Hsa_circ_0001726/miR-140-3p/KRAS axis in hepatocellular carcinoma based on microarray analyses and experiments. Brightsurf News. https://www.brightsurf.com/news/12D7XZO1/identification-and-validation-of-the-hsa-circ-0001726mir-140-3pkras-axis-in-hepatocellular-carcinoma-based-on-microarray-analyses-and-experiments.html
MLA:
"Identification and validation of the Hsa_circ_0001726/miR-140-3p/KRAS axis in hepatocellular carcinoma based on microarray analyses and experiments." Brightsurf News, Oct. 27 2024, https://www.brightsurf.com/news/12D7XZO1/identification-and-validation-of-the-hsa-circ-0001726mir-140-3pkras-axis-in-hepatocellular-carcinoma-based-on-microarray-analyses-and-experiments.html.