Bluesky Facebook Reddit Email

Oncotarget: Oncogenic transformation of NIH/3T3 cells, a promising anti-cancer target

08.04.21 | Impact Journals LLC

Aranet4 Home CO2 Monitor

Aranet4 Home CO2 Monitor tracks ventilation quality in labs, classrooms, and conference rooms with long battery life and clear e-ink readouts.


Oncotarget published " Oncogenic transformation of NIH/3T3 cells by the overexpression of L-type amino acid transporter 1, a promising anti-cancer target " which reported that these authors investigated the oncogenicity of human LAT1 introduced to NIH/3T3 cells by retrovirus infection.

NIH/3T3 cell lines stably expressing human native or mutant LAT1 were established.

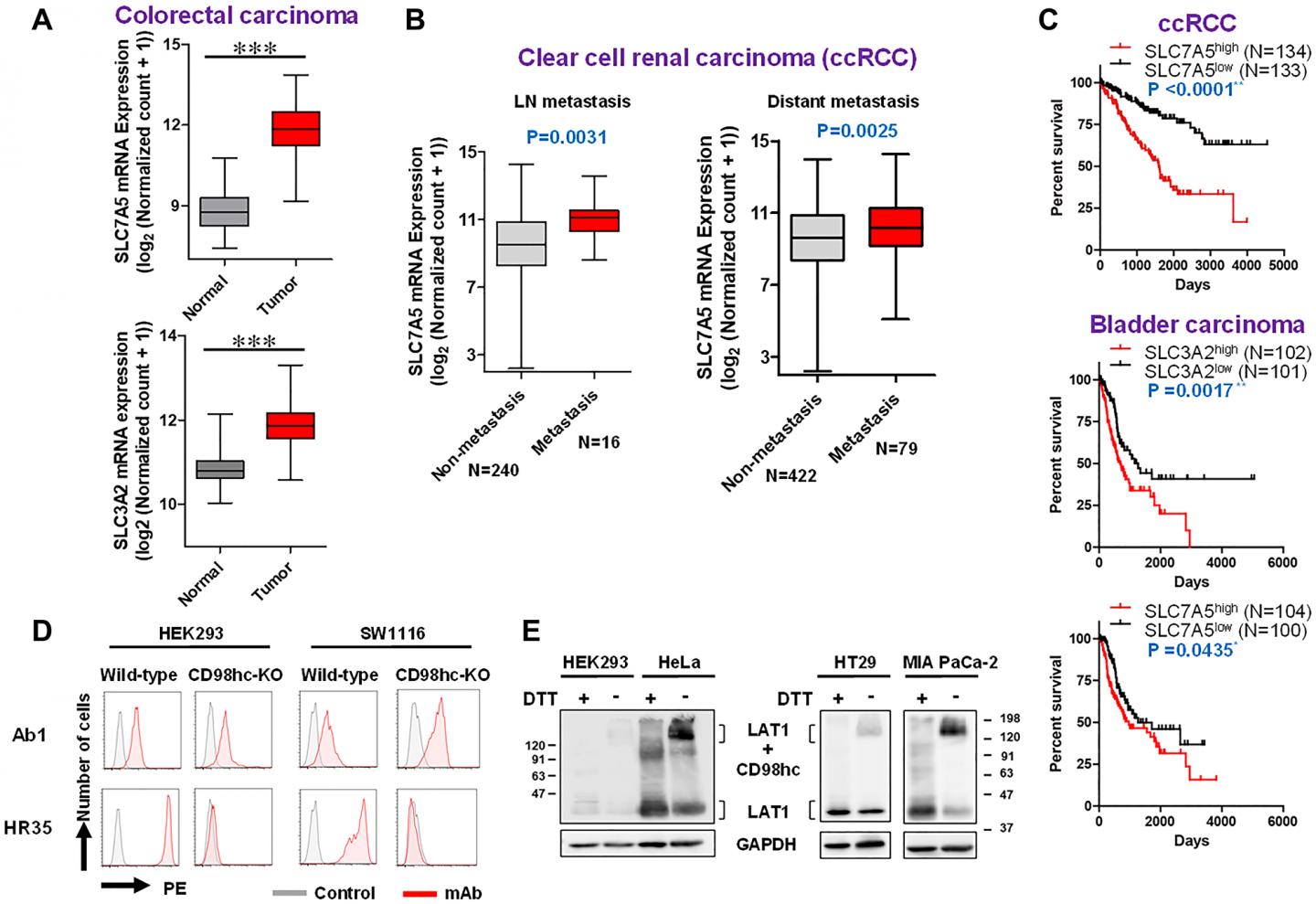
They confirmed that endogenous mouse CD98hc forms a disulfide bond with exogenous human LAT1 in naLAT1/3T3, but not in muLAT1/3T3. Endogenous mouse CD98hc mRNA increased in both naNIH/3T3 and muLAT1/3T3, and a similar amount of exogenous human LAT1 protein was detected in both cell lines.

Furthermore, naLAT1/3T3 and muLAT1/3T3 cell lines were evaluated for cell growth-related phenotypes and cell malignancy-related phenotypes.

Anti-LAT1 monoclonal antibodies significantly inhibited in vitro cell proliferation and in vivo tumor growth of naLAT1/3T3 cells in nude mice, demonstrating LAT1 to be a promising anti-cancer target.

Dr. Takashi Masuko from The Kindai University said, " CD98 was originally reported as a cell-surface marker associated with lymphocyte activation [1], and subsequently identified as a unique molecule expressed by numerous cancer cells. "

LAT1 transports large neutral amino acids, including branched-chain amino acids, and is highly expressed in human cancers irrespective of the tissue origin.

The NIH/3T3 transformation system led to the discovery of many oncogene-encoded oncoproteins, including RAS family proteins, human epidermal growth factor receptor 1 and HER2. HER1 and HER2 are overexpressed in numerous human cancers and became suitable targets for cancer therapy using low-molecular-weight compounds or monoclonal antibodies .

The oncogenicity of CD98 was confirmed with wild-type CD98hc bound to CD98lc, but not with mutant CD98hc lacking the cysteine residue needed for the association with CD98lcs.

This suggests that molecular complexes between CD98hc and some CD98lcs are oncogenic, and we identified CD98hc-LAT1 as an oncogenic complex by targeted disruption of the chicken LAT1 gene.

In this study, the authors thoroughly examined the oncogenicity of native and mutant human LAT1 in the NIH/3T3 system, followed by several biological analyses using NIH/3T3 cell lines expressing native or mutant LAT1, and found LAT1 to be a promising anti-cancer target.

The Masuko Research Team concluded in their Oncotarget Research Output that regarding the antigenicity or immunogenicity of LAT1 proteins, the binding of mutated LAT1 by anti-LAT1 mAb was superior to that of native LAT1. LAT1 is over-covered by CD98hc according to the recent structural analysis of LAT1; therefore, possible LAT1 monomers in muLAT1/3T3 cells may be more easily accessed by anti-LAT1 mAb than LAT1 associated with CD98hc in naLAT1/3T3 cells.

Related to this, the authors recently reported that the reactivity of anti-LAT1 mAbs increases in the presence of anti-CD98hc mAb , thus the association of CD98hc with LAT1 may downregulate the avidity of anti-LAT1 mAbs.

As a related point, the serum level of anti-LAT1 mouse antibodies was higher in mice injected with muLAT1/3T3 cells than in those injected with naLAT1/3T3 cells, demonstrating mutant LAT1 to be more immunogenic than native LAT1.

This may lead to the development of more powerful anti-LAT1 therapeutic antibodies.

Although existing molecular-targeting anti-cancer medicines are directed against receptor-type tyrosine kinases, differentiation antigens, angiogenesis-related molecules, and immune checkpoint molecules, the inhibition of cancer metabolism-related amino acid transport, especially the LAT1- transport system, is an attractive target and is expected to play a significant role in future cancer therapy.

###

DOI - https://doi.org/10.18632/oncotarget.27981

Full text - https://www.oncotarget.com/article/27981/text/

Correspondence to - Takashi Masuko - masuko@phar.kindai.ac.jp

Keywords - CD98 , LAT1 , monoclonal antibody , NIH/3T3 , oncogenicity

About Oncotarget

Oncotarget is a bi-weekly, peer-reviewed, open access biomedical journal covering research on all aspects of oncology.

To learn more about Oncotarget, please visit https://www.oncotarget.com or connect with:

SoundCloud - https://soundcloud.com/oncotarget
Facebook - https://www.facebook.com/Oncotarget/
Twitter - https://twitter.com/oncotarget
LinkedIn - https://www.linkedin.com/company/oncotarget
Pinterest - https://www.pinterest.com/oncotarget/
Reddit - https://www.reddit.com/user/Oncotarget/

Oncotarget is published by Impact Journals, LLC please visit https://www.ImpactJournals.com or connect with @ImpactJrnls

Oncotarget

10.18632/oncotarget.27981

Keywords

Article Information

Contact Information

Source

How to Cite This Article

APA:
Impact Journals LLC. (2021, August 4). Oncotarget: Oncogenic transformation of NIH/3T3 cells, a promising anti-cancer target. Brightsurf News. https://www.brightsurf.com/news/19NNGZQ1/oncotarget-oncogenic-transformation-of-nih3t3-cells-a-promising-anti-cancer-target.html
MLA:
"Oncotarget: Oncogenic transformation of NIH/3T3 cells, a promising anti-cancer target." Brightsurf News, Aug. 4 2021, https://www.brightsurf.com/news/19NNGZQ1/oncotarget-oncogenic-transformation-of-nih3t3-cells-a-promising-anti-cancer-target.html.