Bluesky Facebook Reddit Email

Aging-US: MiR-513b-5p represses autophagy by targeting PIK3R3

08.17.21 | Impact Journals LLC

Fluke 87V Industrial Digital Multimeter

Fluke 87V Industrial Digital Multimeter is a trusted meter for precise measurements during instrument integration, repairs, and field diagnostics.


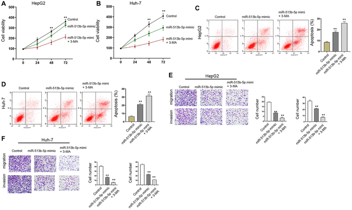
Aging-US published " MiR-513b-5p represses autophagy during the malignant progression of hepatocellular carcinoma by targeting PIK3R3 " which reported MiR-513b-5p repressed liver cancer cell proliferation, migration/invasion, and induced apoptosis in vitro.

Crucially, miR-513b-5p attenuated tumor growth of liver cancer cells in vivo.

In the mechanical investigation, the authors identified that PIK3R3 mRNA 3′UTR was targeted by miR-513b-5p and miR-513b-5p suppressed PIK3R3 expression.

PIK3R3 overexpression partly reversed miR-513b-5p-mediated autophagy, proliferation, and apoptosis of liver cancer cells.

Consequently, they concluded in their Aging-US Research Output that miR-513b-5p repressed autophagy during the malignant progression of HCC by targeting PIK3R3. MiR-513b-5p may be applied as a therapeutic target for HCC.

Dr. Rongjun Nie from The Guangxi Medical University said, "Liver cancer is a prevalent malignancy and the principal reason for tumor mortality globally, in which hepatocellular carcinoma (HCC) depicts 70–85% of the entire liver carcinoma weight."

As the previous studies, autophagy is a crucial process during liver cancer development and a potential therapeutic target for liver cancer therapy, but the mechanisms are poorly understood.

PIK3R3 acts as an oncogene of various cancers, containing glioma, lung cancer, and gastric cancer.

As several miRNAs are involved in the modulation of autophagy in HCC and based on the crucial role of miR-513b-5p in cancer development, the authors selected miR-513b-5p as an example to evaluate its function in autophagy during liver cancer progression.

In the present study, they were interested in the miR-513b-5p function in the modulation of autophagy during liver cancer progression.

They demonstrated that miR-513b-5p attenuated autophagy during the malignant progression of liver cancer by targeting PIK3R3.

The Nie Research Team concluded in their study, "miR-513b-5p repressed autophagy during the malignant progression of HCC by targeting PIK3R3. MiR-513b-5p may be applied as a therapeutic target for HCC."

Sign up for free Altmetric alerts about this article

DOI - https://doi.org/10.18632/aging.203135

Full Text - https://www.aging-us.com/article/203135/text

Correspondence to : Rongjun Nie email: nrj2001@163.com

Keywords: hepatocellular carcinoma , autophagy , progression , miR-513b-5p , PIK3R3

About Aging-US

Launched in 2009, Aging-US publishes papers of general interest and biological significance in all fields of aging research as well as topics beyond traditional gerontology, including, but not limited to, cellular and molecular biology, human age-related diseases, pathology in model organisms, cancer, signal transduction pathways (e.g., p53, sirtuins, and PI-3K/AKT/mTOR among others), and approaches to modulating these signaling pathways.

To learn more about Aging-US, please visit http://www.Aging-US.com or connect with @AgingJrnl

Aging-US is published by Impact Journals, LLC please visit http://www.ImpactJournals.com or connect with @ImpactJrnls

Media Contact
18009220957x105
MEDIA@IMPACTJOURNALS.COM

Aging-US

10.18632/aging.203135

MiR-513b-5p represses autophagy during the malignant progression of hepatocellular carcinoma by targeting PIK3R3

Keywords

Article Information

Contact Information

Source

How to Cite This Article

APA:
Impact Journals LLC. (2021, August 17). Aging-US: MiR-513b-5p represses autophagy by targeting PIK3R3. Brightsurf News. https://www.brightsurf.com/news/86ZZ4YG8/aging-us-mir-513b-5p-represses-autophagy-by-targeting-pik3r3.html
MLA:
"Aging-US: MiR-513b-5p represses autophagy by targeting PIK3R3." Brightsurf News, Aug. 17 2021, https://www.brightsurf.com/news/86ZZ4YG8/aging-us-mir-513b-5p-represses-autophagy-by-targeting-pik3r3.html.