Bluesky Facebook Reddit Email

Even marine animals in untouched habitats are at risk from human impacts

09.18.24 | PLOS

Davis Instruments Vantage Pro2 Weather Station

Davis Instruments Vantage Pro2 Weather Station offers research-grade local weather data for networked stations, campuses, and community observatories.


Climate change and a range of other human impacts are putting marine animals at risk of extinction – even those living in almost pristine marine habitats and diverse coastal regions – reports a new study by Casey O'Hara of the National Center for Ecological Analysis and Synthesis at the University of California, Santa Barbara, USA, and colleagues, published September 18, 2024 in the open-access journal PLOS ONE.

Human activities on land and sea, in combination with climate change, are degrading coastal ecosystems, increasing the risk of extinction for multiple species and threatening important ecosystem services that humans depend on. To effectively address these threats, however, it is important to understand where and to what extent human-caused stressors are impacting marine ecosystems.

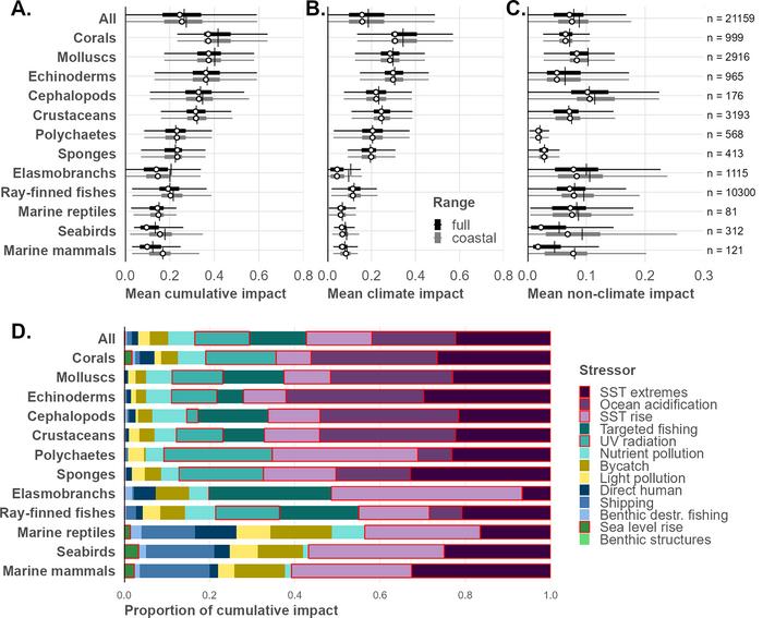
In a new study, researchers estimated the impact of human activities on more than 21,000 marine animal species worldwide, taking into account their exposure and vulnerability to stressors, including fishing, shipping, and land-based threats. They then mapped the impacts across the global ocean, identifying locations where climate-driven impacts overlap with other human-caused stressors.

The researchers’ analysis showed that even relatively untouched habitats may still be home to species at elevated risk. Additionally, many coastal regions with a high diversity of species may be at greater risk than previously realized, based on earlier studies that focused on habitats, not species. Researchers also found that the impacts from climate change – namely, elevated sea surface temperature and ocean acidification – were greater than other human-caused stressors, regardless of the ecosystem studied.

Corals were the marine group most at risk overall, with molluscs including squid and octopuses, echinoderms like sea stars and sea urchins, and crustaceans such as shrimp, crabs and lobsters also deemed to be at especially high risk.

The results from this work provide a more complete understanding of which species and habitats are at risk, and where conservationists should target their efforts. The researchers hope this data can be combined with socioeconomic information to help prioritize effective, economically efficient and socially equitable conservation actions to benefit both nature and people.

Casey O’Hara adds: “Our species-focused approach helps identify spatially defined practices and activities that most affect at-risk marine species. While blanket protections such as exclusive marine reserves are effective at conserving marine biodiversity, they also can impose economic hardship on locals and provoke political opposition. We believe our work reveals opportunities for politically feasible, cost-effective targeted interventions to reduce biodiversity impacts, such as focused fishing gear restrictions, agricultural improvements to reduce nutrient runoff, and incentives for shipping speed reductions.”

#####

In your coverage please use this URL to provide access to the freely available article in PLOS ONE : https://journals.plos.org/plosone/article?id=10.1371/journal.pone.0309788

Citation: O’Hara CC, Frazier M, Valle M, Butt N, Kaschner K, Klein C, et al. (2024) Cumulative human impacts on global marine fauna highlight risk to biological and functional diversity. PLoS ONE 19(9): e0309788. https://doi.org/10.1371/journal.pone.0309788

Author Countries: USA, Spain, Australia, Germany

Funding: CK, BSH: National Philanthropic Trust ( https://www.nptrust.org/ ), SB200099 CCO: National Science Foundation via Belmont Forum ( https://belmontforum.org/about ), 2019902 No funders played any role in study design, data collection, analysis, decision to publish, or preparation of the manuscript.

PLOS ONE

10.1371/journal.pone.0309788

Observational study

Animals

Cumulative human impacts on global marine fauna highlight risk to biological and functional diversity

18-Sep-2024

The authors have declared that no competing interests exist.

Keywords

Article Information

Contact Information

Hanna Abdallah
PLOS
onepress@plos.org

How to Cite This Article

APA:
PLOS. (2024, September 18). Even marine animals in untouched habitats are at risk from human impacts. Brightsurf News. https://www.brightsurf.com/news/8OMDMJ31/even-marine-animals-in-untouched-habitats-are-at-risk-from-human-impacts.html
MLA:
"Even marine animals in untouched habitats are at risk from human impacts." Brightsurf News, Sep. 18 2024, https://www.brightsurf.com/news/8OMDMJ31/even-marine-animals-in-untouched-habitats-are-at-risk-from-human-impacts.html.