Bluesky Facebook Reddit Email

KAIST team develops surface-lighting MicroLED patch with significant melanogenesis inhibition effect

11.23.22 | The Korea Advanced Institute of Science and Technology (KAIST)

SAMSUNG T9 Portable SSD 2TB

SAMSUNG T9 Portable SSD 2TB transfers large imagery and model outputs quickly between field laptops, lab workstations, and secure archives.


A KAIST research team led by Ph.d candidate Jae Hee Lee and Professor Keon Jae Lee from the Department of Materials Science and Engineering has developed a surface-lighting microLED patch for UV-induced melanogenesis inhibition.

Melanin is brown or dark pigments existing in the skin, which can be abnormally synthesized by external UV or stress. Since the excessive melanin leads to skin diseases such as spots and freckles, proper treatment is required to return normal skin condition.

Recently, LED-based photo-stimulators have been released for skin care, however, their therapeutic effect is still controversial. Since conventional LED stimulators cannot conformally attach to the human skin, distance-induced side effects are caused by light loss and high heat transfer. To achieve effective phototreatment, the LED stimulator needs to be irradiated in contact with the human skin surface, enabling proper and uniform light deliver to the dermis with minimal optical loss.

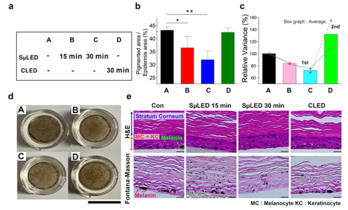
In this work, the research team fabricated skin-attachable surface-lighting microLED (SµLED, 4 × 4 cm2) patch by utilizing a thousand of microLED chips and silica-embedded light diffusion layer. 100 µm-sized LED chips are vertically-interconnected for high flexibility and low heat generation, allowing its long-term operation on the human skin.

The research team confirmed melanogenesis inhibition by irradiating the SµLED patch and the conventional LED (CLED) on the artificial human skin and mice dorsal skin. The SµLED-treated groups of human cells and mouse tissues showed minimal epidermal photo-toxicity and consistently effective reduction in synthesized melanin, compared to CLED-treated groups. In addition, significant suppression of proteins/catalysts expression involved in melanin synthesis such as MITF (microphthalmia-associated transcription factor), Melan-A and tyrosinase was verified.

Prof. Keon Jae Lee said, “Our inorganic-based SµLED patch has outstanding characteristics in light efficiency, reliability, and durability. The SµLED patch is expected to give a great impact on the cosmetic field by reducing side effects and maximizing phototherapeutic effects.” The core technology of cosmetic SµLED has been transferred to Fronics co., Ltd, founded by Prof. Lee. Fronics is building foundry and equipment for mass production of SµLED masks for whole face cover and plans to release the products in March next year.

This paper entitled “Wearable Surface-Lighting Micro-Light-Emitting Diode Patch for Melanogenesis Inhibition” was published in the November 2022 issue of Advanced Healthcare Materials .

Advanced Healthcare Materials

10.1002/adhm.202201796

Meta-analysis

Animals

Wearable Surface-Lighting Micro-Light-Emitting Diode Patch for Melanogenesis Inhibition

3-Oct-2022

N/A

Keywords

Article Information

Contact Information

Yoonju Hong
The Korea Advanced Institute of Science and Technology (KAIST)
yoonjuhong@kaist.ac.kr

Source

How to Cite This Article

APA:
The Korea Advanced Institute of Science and Technology (KAIST). (2022, November 23). KAIST team develops surface-lighting MicroLED patch with significant melanogenesis inhibition effect. Brightsurf News. https://www.brightsurf.com/news/8X5MYGO1/kaist-team-develops-surface-lighting-microled-patch-with-significant-melanogenesis-inhibition-effect.html
MLA:
"KAIST team develops surface-lighting MicroLED patch with significant melanogenesis inhibition effect." Brightsurf News, Nov. 23 2022, https://www.brightsurf.com/news/8X5MYGO1/kaist-team-develops-surface-lighting-microled-patch-with-significant-melanogenesis-inhibition-effect.html.