Bluesky Facebook Reddit Email

Oncotarget: Biliary tract cancer by genome transcriptome analysis & Asian cancer knowledgebase

08.30.21 | Impact Journals LLC

Apple iPhone 17 Pro

Apple iPhone 17 Pro delivers top performance and advanced cameras for field documentation, data collection, and secure research communications.


Oncotarget published " Actionability evaluation of biliary tract cancer by genome transcriptome analysis and Asian cancer knowledgebase " which reported that it is necessary to investigate actionable genes and candidate drugs using a sophisticated knowledgebase and characterize BTCs immunologically for evaluating the actionability of molecular and immune therapies.

Actionable mutations and candidate drugs were annotated using the largest available KB of the Asian population.

Twenty-two actionable genes and 43 candidate drugs were annotated in 74 patients.

The most frequent actionable genes were PTEN, CDKN2A, KRAS.

Identifying actionable genes and candidate drugs using the KB contribute to the development of therapeutic drugs and personalized treatment for BTC.

Dr. Hidewaki Nakagawa from The RIKEN Center for Integrative Medical Sciences and Dr. Satoshi Hirano from The Hokkaido University Faculty of Medicine said, " Biliary tract cancer (BTC) or cholangiocarcinoma, which originates from bile duct epithelial cells (cholangiocytes), is a rare tumor worldwide. "

However, most of these are not "actionable" genes or mutations, and there are only few actionable genes or mutations that can be targeted specifically in BTC by any molecular therapy or drug.

The European Society for Medical Oncology recommends genetic alterations, such as mutations in IDH1 and FGFR2 fusion, as molecular targets of clinical actionability in BTC.

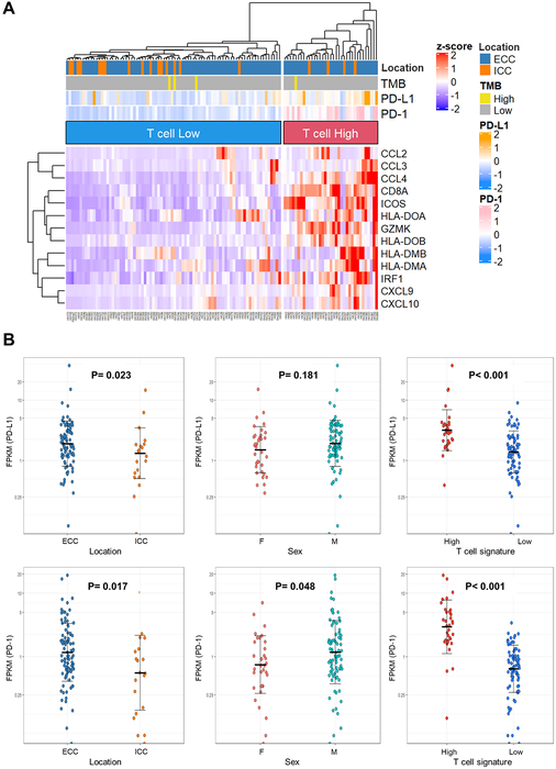
Efficacy of the PD-1 inhibitor pembrolizumab was observed in advanced BTC regardless of PD-L1 CPS-positive status, whereas higher PD-L1 expression in BTC was associated with the response rate of pembrolizumab.

Regarding the clinical annotations of cancer genome variants, several knowledge bases integrating massive amounts of genomic and clinical information data from articles and clinical trials have been developed to identify actionable genes and candidate drugs.

This study aimed to detect actionable genes or mutations and candidate drugs in BTC using a KB with research-level information on genomic mutation lists and to investigate the relationship between actionable genes and clinic-pathological features.

The Nakagawa/Hirano Research Team concluded in their Oncotarget Research output , " we identified 22 actionable genes and 43 candidate drugs for BTC using a KB with research-level information on genomic alterations. We also characterized the biomarkers of ICIs using RNA-seq. Further validation of comprehensive candidate drugs using cell lines and organoids based on these data, may facilitate drug discovery for BTC. "

DOI - https://doi.org/10.18632/oncotarget.28021

Full text - https://www.oncotarget.com/article/28021/text/

Correspondence to - Hidewaki Nakagawa - hidewaki@riken.jp and Satoshi Hirano - satto@msa.biglobe.ne.jp

Keywords - biliary tract cancer , mutation , immunotherapic biomarker , knowledgebase , molecular targeted therapy

About Oncotarget

Oncotarget is a bi-weekly, peer-reviewed, open access biomedical journal covering research on all aspects of oncology.

To learn more about Oncotarget, please visit https://www.oncotarget.com or connect with:

SoundCloud - https://soundcloud.com/oncotarget
Facebook - https://www.facebook.com/Oncotarget/
Twitter - https://twitter.com/oncotarget
LinkedIn - https://www.linkedin.com/company/oncotarget
Pinterest - https://www.pinterest.com/oncotarget/
Reddit - https://www.reddit.com/user/Oncotarget/

Oncotarget is published by Impact Journals, LLC please visit https://www.ImpactJournals.com or connect with @ImpactJrnls

Media Contact
MEDIA@IMPACTJOURNALS.COM
18009220957x105

Copyright © 2021 Impact Journals, LLC
Impact Journals is a registered trademark of Impact Journals, LLC

Oncotarget

10.18632/oncotarget.28021

"Actionability evaluation of biliary tract cancer by genome transcriptome analysis and Asian cancer knowledgebase"

Keywords

Article Information

Contact Information

How to Cite This Article

APA:
Impact Journals LLC. (2021, August 30). Oncotarget: Biliary tract cancer by genome transcriptome analysis & Asian cancer knowledgebase. Brightsurf News. https://www.brightsurf.com/news/L59956R8/oncotarget-biliary-tract-cancer-by-genome-transcriptome-analysis-asian-cancer-knowledgebase.html
MLA:
"Oncotarget: Biliary tract cancer by genome transcriptome analysis & Asian cancer knowledgebase." Brightsurf News, Aug. 30 2021, https://www.brightsurf.com/news/L59956R8/oncotarget-biliary-tract-cancer-by-genome-transcriptome-analysis-asian-cancer-knowledgebase.html.