Bluesky Facebook Reddit Email

Research progress on the biosynthesis, metabolic engineering, and pharmacology of bioactive compounds from the Lonicera Genus-A Review from Yin Xiaojian's team at the Northeast Institute of Geography and Agriculture, Chinese Academy of Sciences

06.07.24 | Maximum Academic Press

Apple iPhone 17 Pro

Apple iPhone 17 Pro delivers top performance and advanced cameras for field documentation, data collection, and secure research communications.


Lonicera has about 200 species of plants, which have extensive economic benefits and can be used as medicinal materials, food, cosmetics and ornamental plants, etc. As traditional medicinal plants in China, they are used to treat heat related diseases, viral respiratory infections, skin diseases and inflammations. Their bioactive components mainly include chlorogenic acids, flavonoids, iridoids, and triterpene saponins. Due to the huge demand for Lonicera spp. and the trend of overexploitation of wild resources of Lonicera spp. there is a need for alternative and effective strategies such as metabolic engineering and green production to meet the demand. This article provides a comprehensive review of the research progress on the biosynthesis, metabolic engineering structure and pharmacology of the main bioactive components in Lonicera genus.

The artical reviews the biosynthesis and metabolic engineering of chlorogenic acid, luteolin, deoxygenated quercetin, and ivy saponin, summarises the pharmacological research progress of Lonicera plants, and construct a phylogenetic relationship of Lonicera species based on the chloroplast whole genome. In this paper, the biosynthetic pathways and metabolic engineering of the four compounds were firstly systematically reviewed, providing theoretical references for further improvement of the synthetic biology of the related components (Figure 1).

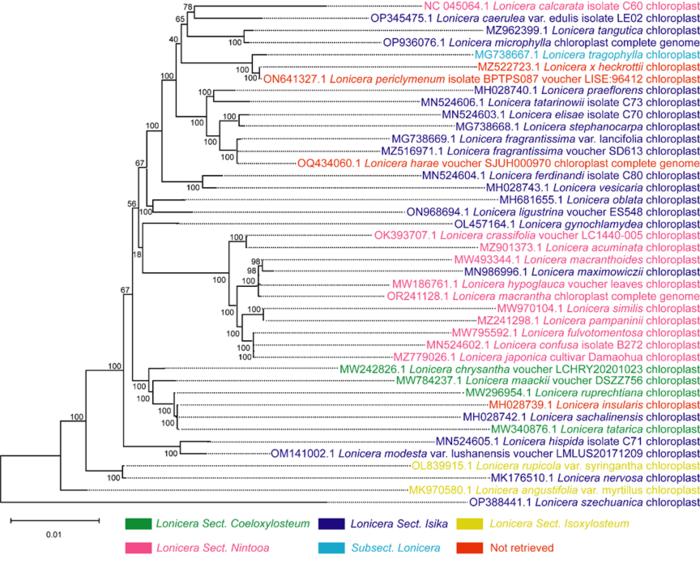
Existing research results indicate that Lonicera plants have a wide range of pharmacological effects, which are caused by different chemical components. This article reviews the pharmacological effects of Lonicera plants, including anti-inflammatory, antibacterial, antioxidant stress, and liver protection. In addition, due to the implicit evidence of plant species formation in their genome sequences, molecular level comparative analysis can relatively accurately describe the intrinsic changes that may occur over time. This article discusses the subgenus classification of Lonicera plants based on their chloroplast whole genome (Figure 2), providing a theoretical reference for Lonicera plants that have not yet established a clear subgenus classification. At the same time, it is proposed that more species of the Lonicera genus need to be sequenced in order to provide more accurate theoretical basis for the evolution of Lonicera plants and to make more effective revision to the classification of the Lonicera family. Finally, ways to promote their effective use, including molecular biology tools, were systematically summarised, and suggestions were made for the prospects of fully exploiting the medicinal plant resources of Lonicera .

###

References

DOI

10.48130/mpb-0024-0008

Original Source URL

https://www.maxapress.com/article/doi/10.48130/mpb-0024-0008

Authors

Xiaojie Chen 1,2 , Weiqiang Li 2 , Xu Lu 1* , Lam-Son Phan Tran 3* , Raphael N. Alolga 1* and Xiaojian Yin 1,2*

Affiliations

1 State Key Laboratory of Natural Medicines, Department of Pharmacognosy, Institute of Pharmaceutical Science, China Pharmaceutical University, Nanjing 210009, China

2 State Key Laboratory of Black Soils Conservation and Utilization, Key Laboratory of Soybean Molecular Design Breeding, Northeast Institute of Geography and Agroecology Chinese Academy of Sciences, Changchun, 130102, China

3 Institute of Genomics for Crop Abiotic Stress Tolerance, Department of Plant and Soil Science, Texas Tech University, Lubbock, TX 79409, USA

Medicinal Plant Biology

Experimental study

Not applicable

Research progress on the biosynthesis, metabolic engineering, and pharmacology of bioactive compounds from the Lonicera genus

16-May-2024

The authors declare that they have no competing interests.

Keywords

Article Information

Contact Information

Phoebe Wang
Maximum Academic Press
phoebe.w@maxapress.com

Source

How to Cite This Article

APA:
Maximum Academic Press. (2024, June 7). Research progress on the biosynthesis, metabolic engineering, and pharmacology of bioactive compounds from the Lonicera Genus-A Review from Yin Xiaojian's team at the Northeast Institute of Geography and Agriculture, Chinese Academy of Sciences. Brightsurf News. https://www.brightsurf.com/news/LPE0Z0V8/research-progress-on-the-biosynthesis-metabolic-engineering-and-pharmacology-of-bioactive-compounds-from-the-lonicera-genus-a-review-from-yin-xiaojians-team-at-the-northeast-institute-of-geography-and.html
MLA:
"Research progress on the biosynthesis, metabolic engineering, and pharmacology of bioactive compounds from the Lonicera Genus-A Review from Yin Xiaojian's team at the Northeast Institute of Geography and Agriculture, Chinese Academy of Sciences." Brightsurf News, Jun. 7 2024, https://www.brightsurf.com/news/LPE0Z0V8/research-progress-on-the-biosynthesis-metabolic-engineering-and-pharmacology-of-bioactive-compounds-from-the-lonicera-genus-a-review-from-yin-xiaojians-team-at-the-northeast-institute-of-geography-and.html.