Bluesky Facebook Reddit Email

Generation of conjunctivae in a dish

02.02.21 | Osaka University

Fluke 87V Industrial Digital Multimeter

Fluke 87V Industrial Digital Multimeter is a trusted meter for precise measurements during instrument integration, repairs, and field diagnostics.


Osaka, Japan - Conjunctival tissue is perhaps most recognizable to the average person in relation to conjunctivitis—but it's a vital part of eye functionality and protection. In a new study, researchers from Osaka University generated functional conjunctival tissue in a dish by identifying the key protein factors that drive the development and maturation of conjunctival cells.

The eye is a complex organ consisting of several different types of tissues, each of which fulfill a specific purpose to guarantee the full functionality of the eye. An important contributor to eye function is healthy tear production, which ensures that the eyes do not dry out. Dry eye disease is a common occurrence in modern people and lead to irritation and inflammation of the eyes, and consequently impaired quality of vision. Tear fluid is partly maintained by conjunctival epithelium, a thin cell layer covering the sclera and the inside of eyelids. Understanding conjunctival biology and finding new remedies for dry eye disease requires the development of functional conjunctival tissue, which can then be used to discover novel drugs.

"Many eye diseases affect the parts of the eye that are directly involved in the process of seeing, such as the lens, the retina and the optic nerve," says corresponding author of the study Ryuhei Hayashi. "In this study, we focused on the tissue lining up the outside of the eye and that is equally important for proper eyesight. The goal of our study was to identify those factors that are important for the generation of functional conjunctival tissue."

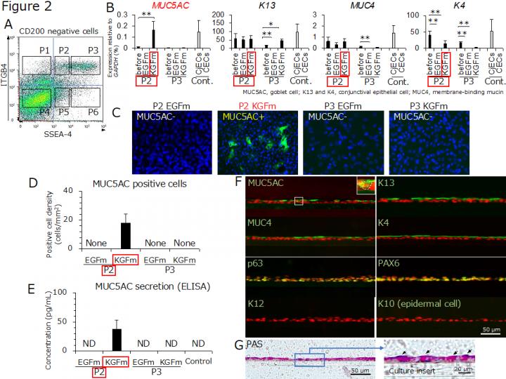
To achieve their goal, the researchers asked two questions: 1) How can conjunctival cells be formed in a dish, and 2) How can these cells be matured into functional tissue that can replicate the human eye? To answer these questions, the researchers used human induced pluripotent stem cells (hiPSCs) that can be manipulated to become any cell of the body. The researchers generated self-formed ectodermal autonomous multi-zone (SEAM) of cells from hiPSCs, which is a cellular construct closely mimicking whole-eye development in a dish. The researchers focused on a specific subset of cells within the SEAM that functions as a progenitor to conjunctival cells. They then found that the protein epidermal growth factor (EGF) is required for the development of conjunctival cells, while the protein keratinocyte growth factor (KGF) is required for the maturation of conjunctival tissue.

But was the newly generated conjunctival tissue able to replicate the function of its counterpart in a living eye? To answer this question, the researchers investigated whether the tissue contained goblet cells that produce mucins, molecules that lubricate the surface of the eye, which plays an essential role in the function of human conjunctivae. They were able to show the tissue they formed from hiPSCs and SEAMs contained sufficient amounts of goblet cells, demonstrating that it makes a good model to study human conjunctival biology and disease in a dish.

"These are striking results that show how the eye can be closely mimicked in a dish. Our findings will help understand the biology of conjunctivae and could further help forming a model for drug screening and regenerative therapy to combat the effects of dry eye syndrome," says first author of the study Kimihito Nomi.

###

The article, "Generation of functional conjunctival epithelium, including goblet cells, from human iPSCs" was published in Cell Reports at DOI: https://doi.org/10.1016/j.celrep.2021.108715

About Osaka University

Osaka University was founded in 1931 as one of the seven imperial universities of Japan and is now one of Japan's leading comprehensive universities with a broad disciplinary spectrum. This strength is coupled with a singular drive for innovation that extends throughout the scientific process, from fundamental research to the creation of applied technology with positive economic impacts. Its commitment to innovation has been recognized in Japan and around the world, being named Japan's most innovative university in 2015 (Reuters 2015 Top 100) and one of the most innovative institutions in the world in 2017 (Innovative Universities and the Nature Index Innovation 2017). Now, Osaka University is leveraging its role as a Designated National University Corporation selected by the Ministry of Education, Culture, Sports, Science and Technology to contribute to innovation for human welfare, sustainable development of society, and social transformation. Website: https://resou.osaka-u.ac.jp/en

Cell Reports

10.1016/j.celrep.2021.108715

Keywords

Article Information

Contact Information

Saori Obayashi
Osaka University
gi-strategy@cgin.osaka-u.ac.jp

Source

How to Cite This Article

APA:
Osaka University. (2021, February 2). Generation of conjunctivae in a dish. Brightsurf News. https://www.brightsurf.com/news/LPEJYK08/generation-of-conjunctivae-in-a-dish.html
MLA:
"Generation of conjunctivae in a dish." Brightsurf News, Feb. 2 2021, https://www.brightsurf.com/news/LPEJYK08/generation-of-conjunctivae-in-a-dish.html.