Bluesky Facebook Reddit Email

Oncotarget: Enhancing anti-tumor activity in triple negative breast cancer

11.04.21 | Impact Journals LLC

SAMSUNG T9 Portable SSD 2TB

SAMSUNG T9 Portable SSD 2TB transfers large imagery and model outputs quickly between field laptops, lab workstations, and secure archives.


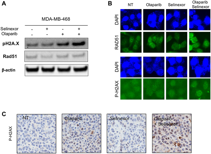
Oncotarget published " Selinexor, a selective inhibitor of nuclear export, enhances the anti-tumor activity of olaparib in triple negative breast cancer regardless of BRCA1 mutation status " which reported that the authors examined the effects of co-treatment with selinexor and olaparib in TNBC cell lines.

BRCA1 wildtype and BRCA1 mutant TNBC cell lines were treated with selinexor and/or olaparib and effects on cell viability and cell cycle were evaluated. The effects of treatment were also evaluated in mouse xenograft models generated with BRCA1-wt and BRCA1-mut TNBC cell lines. Treatment with selinexor inhibited cell proliferation and survival of all TNBC cell lines tested in vitro.

Dr. Hélène Marijon from The University of California as well as The Franco-British Hospital said, " Breast cancer is one of the three most common cancers (together with lung and colorectal cancers) in the United States, accounting for 30% of female cancers. "

Approximately 15–20% of breast cancers are triple-negative breast cancer, which usually corresponds to basal breast cancer and is characterized by the absence of HER2, estrogen, and progesterone receptors.

Patients with TNBC have poor prognosis with the worst disease-free and overall survival rates of all breast cancer types.

Preclinical and clinical evidence have demonstrated that PARPi also affects cancer cells with other DNA repair mechanism defects. Although 35% of all TNBC cases exhibit homologous recombination repair deficiency, in clinical practice, olaparib does not benefit TNBC patients without BRCA1/2 mutations. This inhibition causes accumulation of tumor suppressor proteins in the nucleus of malignant cells and blocks protein translation of oncogenes that drive cell proliferation, leading to cell cycle arrest and apoptosis of malignant cells.

The Marijon Research Team concluded in their Oncotarget Research Output , " combination of selinexor and olaparib induces robust anti-tumor activity in vitro and in vivo in TNBC cell lines with or without a BRCA1 mutation. Our pre-clinical data support further investigation of the mechanism of action affecting this combination therapy in TNBC. "

Sign up for free Altmetric alerts about this article

DOI - https://doi.org/10.18632/oncotarget.28047

Full text - https://www.oncotarget.com/article/28047/text/

Correspondence to - Hélène Marijon - helene.marijon@cognacq-jay.fr

Keywords - selinexor , XPO1 , olaparib , triple negative breast cancer , BRCA1

About Oncotarget

Oncotarget is a biweekly, peer-reviewed, open access biomedical journal covering research on all aspects of oncology.

To learn more about Oncotarget, please visit https://www.oncotarget.com or connect with:

SoundCloud - https://soundcloud.com/oncotarget
Facebook - https://www.facebook.com/Oncotarget/
Twitter - https://twitter.com/oncotarget
LinkedIn - https://www.linkedin.com/company/oncotarget
Pinterest - https://www.pinterest.com/oncotarget/
Reddit - https://www.reddit.com/user/Oncotarget/

Oncotarget is published by Impact Journals, LLC please visit https://www.ImpactJournals.com or connect with @ImpactJrnls

Media Contact
MEDIA@IMPACTJOURNALS.COM
18009220957x105

Copyright © 2021 Impact Journals, LLC
Impact Journals is a registered trademark of Impact Journals, LLC

Aging-US

10.18632/oncotarget.28047

"Selinexor, a selective inhibitor of nuclear export, enhances the anti-tumor activity of olaparib in triple negative breast cancer regardless of BRCA1 mutation status"

Keywords

Article Information

Contact Information

RYAN JESSUP
Impact Journals LLC
RYANJAMESJESSUP@IMPACTJOURNALS.COM

Source

How to Cite This Article

APA:
Impact Journals LLC. (2021, November 4). Oncotarget: Enhancing anti-tumor activity in triple negative breast cancer. Brightsurf News. https://www.brightsurf.com/news/LQ44VWN8/oncotarget-enhancing-anti-tumor-activity-in-triple-negative-breast-cancer.html
MLA:
"Oncotarget: Enhancing anti-tumor activity in triple negative breast cancer." Brightsurf News, Nov. 4 2021, https://www.brightsurf.com/news/LQ44VWN8/oncotarget-enhancing-anti-tumor-activity-in-triple-negative-breast-cancer.html.