Bluesky Facebook Reddit Email

Oncotarget | NF-κB over-activation portends improved outcomes in HPV-associated head and neck cancer

05.25.22 | Impact Journals LLC

Garmin GPSMAP 67i with inReach

Garmin GPSMAP 67i with inReach provides rugged GNSS navigation, satellite messaging, and SOS for backcountry geology and climate field teams.


BUFFALO, NY- May 25, 2022 – A new research paper was published in Oncotarget , entitled, “ NF-κB over-activation portends improved outcomes in HPV-associated head and neck cancer .”

Head and neck squamous cell carcinoma (HNSCC) is a devastating disease that impairs fundamental tissues involved in respiration, phonation and digestion. HNSCC is primarily caused by exposure to either ethanol and tobacco or the human papillomavirus (HPV). Among patients with HPV+ HNSCC, there is a growing clinical demand to develop robust stratification tools to accurately identify patients with good or poor prognosis.

“While oncologic outcomes for HPV+ HNSCC are generally favorable, treatment paradigms developed for HPV-negative disease burden many survivors of HPV+ HNSCC with lifelong debilitating treatment-associated side effects [10]. On the other hand, ~30% of HPV+ HNSCC patients exhibit a more aggressive disease course and suffer recurrence [11, 12].”

Somatic mutations or deletions in TRAF3 or CYLD identified a subset of HPV+ HNSCC associated with improved outcome. A cross talk between canonical and non-canonical NF-κB signaling suggests that TRAF3 and CYLD affect both NF-κB pathways.

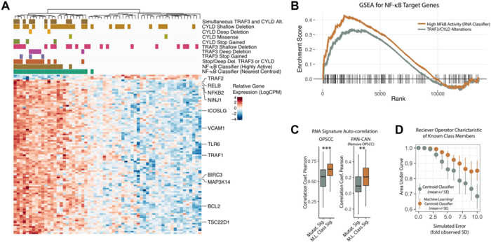
“Herein, we demonstrate that an RNA-based classifier trained on tumors harboring these mutations may improve prognostic classification (Figure 3A, 3B, Figure 4B and Supplementary Figure 1).”

To improve on genomic classification, researchers designed the current study to provide a foundation for development of NF-κB related, RNA based classification strategies to better identify HPV+ HNSCC patients with good or poor prognosis that could potentially aid in future efforts towards treatment personalization.

“This report validates and expands on our findings that significant expression changes related to NF-κB activity occur in the subset of HPV+ HNSCC tumors marked by TRAF3 or CYLD mutations. We are planning future studies investigating the importance of ‘long-tail’ mutations in the NF-κB pathway which might further illuminate the origins of NF-κB dysregulation in HPV+ HNSCC.”

“Given that methods to identify patients for deintensified therapy are imperfect, our improved classifiers may serve as prognostic biomarker to help clinicians with therapeutic decisions.”

DOI: https://doi.org/10.18632/oncotarget.28232
Correspondence to: Wendell G. Yarbrough - Email: dell@med.unc.edu , and Natalia Issaeva - Email: natalia.isaeva@med.unc.edu
Keywords: HPV, head and neck cancer, CYLD, TRAF3, NF-κB

About Oncotarget :

Oncotarget (a primarily oncology-focused, peer-reviewed, open access journal) aims to maximize research impact through insightful peer-review; eliminate borders between specialties by linking different fields of oncology, cancer research and biomedical sciences; and foster application of basic and clinical science.

To learn more about Oncotarget , visit Oncotarget.com and connect with us on social media:

For media inquiries, please contact: media@impactjournals.com .

Oncotarget Journal Office
6666 East Quaker Str., Suite 1A
Orchard Park, NY 14127
Phone: 1-800-922-0957 (option 2)

Oncotarget

10.18632/oncotarget.28232

Randomized controlled/clinical trial

People

NF-κB over-activation portends improved outcomes in HPV-associated head and neck cancer

24-May-2022

Authors have no conflicts of interest to declare.

Keywords

Article Information

Contact Information

Ryan Braithwaite
Impact Journals LLC
media@impactjournals.com

Source

How to Cite This Article

APA:
Impact Journals LLC. (2022, May 25). Oncotarget | NF-κB over-activation portends improved outcomes in HPV-associated head and neck cancer. Brightsurf News. https://www.brightsurf.com/news/1GR3YVJ8/oncotarget-nf-b-over-activation-portends-improved-outcomes-in-hpv-associated-head-and-neck-cancer.html
MLA:
"Oncotarget | NF-κB over-activation portends improved outcomes in HPV-associated head and neck cancer." Brightsurf News, May. 25 2022, https://www.brightsurf.com/news/1GR3YVJ8/oncotarget-nf-b-over-activation-portends-improved-outcomes-in-hpv-associated-head-and-neck-cancer.html.