Bluesky Facebook Reddit Email

Osteoblast stress alone fails to explain bone’s weaker response to exercise in aging

04.07.25 | Impact Journals LLC

SAMSUNG T9 Portable SSD 2TB

SAMSUNG T9 Portable SSD 2TB transfers large imagery and model outputs quickly between field laptops, lab workstations, and secure archives.


"[...] our work suggests that increased mtROS or decreased Atg7-dependent autophagy in osteoblastic cells, as well as reduced osteocyte dendrite number – common features of aged bone – do not contribute to reduced mechanoresponsiveness with aging."

BUFFALO, NY — April 7, 2025 — A new research paper was published in Aging ( Aging-US ) on March 18, 2025, in Volume 17, Issue 3 , titled “ Mitochondrial oxidative stress or decreased autophagy in osteoblast lineage cells is not sufficient to mimic the deleterious effects of aging on bone mechanoresponsiveness .”

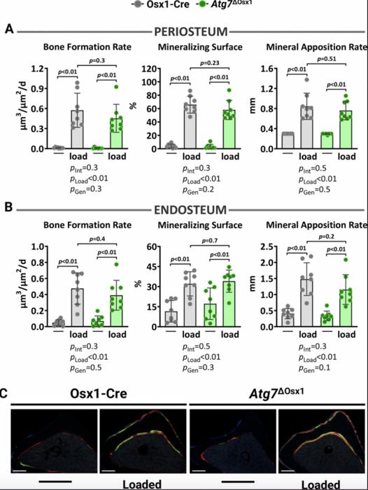
Researchers from the University of Arkansas for Medical Sciences , led by first author Ana Resende-Coelho and corresponding authors Melda Onal and Maria Almeida, investigated why bones become less responsive to exercise as people age. They studied two well-known aging-related cellular changes: oxidative stress (a buildup of harmful molecules inside cells) and reduced autophagy (a slowdown in the cell’s ability to clean out and recycle damaged parts) to determine whether these could explain the decline in bone strength. Their findings revealed that these changes alone are not enough to account for the reduced bone-building response seen with aging.

Physical activity is known to strengthen bones by creating mechanical stress, which activates bone cells like osteocytes to promote new bone formation. However, this process becomes less effective with age, increasing the risk of bone loss and fractures in older adults. The study aimed to uncover why this response weakens over time by focusing on specific age-related changes inside bone-forming cells.

“The bone response to loading is less effective with aging, but the cellular and molecular mechanisms responsible for the impaired mechanoresponsiveness remain unclear.”

The research team used a well-established mouse model in which pressure was applied to the tibia, simulating the effects of exercise. As expected, bones from older mice showed a weaker response compared to those of younger mice. However, when the researchers examined younger mice genetically modified to have either high oxidative stress or impaired autophagy, as seen in aging, their bones still responded normally to mechanical loading.

The researchers also found that damage to the bone's osteocyte network, a system of cells that helps sense and respond to mechanical forces, did not prevent a healthy bone-building response in mice with autophagy deficiencies. This challenges the long-standing idea that deterioration of this cell network is a main cause of age-related bone decline.

These results are significant because they eliminate two widely suspected causes of the aging skeleton’s reduced responsiveness to exercise. While oxidative stress and autophagy dysfunction are common in older bone, they are not solely responsible for its reduced ability to grow stronger under physical stress. The authors suggest that future studies should explore other possible factors, such as changes in energy metabolism or how bone cells communicate.

Overall, this study shows that bone aging is more complex than previously thought. Protecting bone health in older adults may require new strategies that go beyond targeting oxidative stress or autophagy.

Read the full paper: DOI : https://doi.org/10.18632/aging.206213

Corresponding authors: Melda Ona l - MOnal@uams.edu ; Maria Almeida - schullermaria@uams.edu

Keywords: aging, Atg7, tibia compressive loading, Sod2, Osx1-Cre, osteocytes

Click here to sign up for free Altmetric alerts about this article.

___

Please visit our website at www.Aging-US.com ​​ and connect with us:

Click here to subscribe to Aging publication updates.

For media inquiries, please contact media@impactjournals.com .

Aging (Aging-US) Journal Office
6666 E. Quaker St., Suite 1
Orchard Park, NY 14127
Phone: 1-800-922-0957, option 1

Aging-US

10.18632/aging.206213

News article

Animals

Mitochondrial oxidative stress or decreased autophagy in osteoblast lineage cells is not sufficient to mimic the deleterious effects of aging on bone mechanoresponsiveness

18-Mar-2025

The authors declare no conflicts of interest.

Keywords

Article Information

Contact Information

Ryan Braithwaite
Impact Journals LLC
media@impactjournals.com

Source

How to Cite This Article

APA:
Impact Journals LLC. (2025, April 7). Osteoblast stress alone fails to explain bone’s weaker response to exercise in aging. Brightsurf News. https://www.brightsurf.com/news/1WR9E79L/osteoblast-stress-alone-fails-to-explain-bones-weaker-response-to-exercise-in-aging.html
MLA:
"Osteoblast stress alone fails to explain bone’s weaker response to exercise in aging." Brightsurf News, Apr. 7 2025, https://www.brightsurf.com/news/1WR9E79L/osteoblast-stress-alone-fails-to-explain-bones-weaker-response-to-exercise-in-aging.html.