Bluesky Facebook Reddit Email

Quantum control

01.23.18 | National University of Science and Technology MISIS

Sony Alpha a7 IV (Body Only)

Sony Alpha a7 IV (Body Only) delivers reliable low-light performance and rugged build for astrophotography, lab documentation, and field expeditions.


An international team consisting of Russian and German scientists has made a breakthrough in the creation of seemingly impossible materials. They have managed to create the world`s first quantum metamaterial which can be used as a control element in superconducting electrical circuits.

Metamaterials are substances whose properties are determined not so much by the atoms they consist of, but by the atoms' structural arrangement. Each structure is hundreds of nanometers, and has its own set of properties that disappear when scientists try to separate the material into its components. That is why such a structure is called a meta-atom (not to be confused with the common atoms of Mendeleev`s Periodic Table). Any substance consisting of meta-atoms is called a meta-material.

Until recently, another difference between atoms and meta-atoms was that the properties of conventional atoms were described by quantum mechanics equations, while meta-atoms were described by classical physics equations. However, the creation of qubits led to the emergence of a potential opportunity to construct metamaterials consisting of meta-atoms whose state could be described quantum-mechanically. However, this research required the creation of unusual qubits.

«An international team of scientists from NUST MISIS, Karlsruhe Institute of Technology (Germany), and IPHT Jena (Germany), led by Professor Alexey Ustinov, head of the NUST MISIS Laboratory of Superconducting Metamaterials, has created the world`s first so-called «twin» qubit, as well as a metamaterial on its basis. Thanks to the outstanding properties of the new material, it will be possible to create one of the key elements in superconducting electronic devices», said Alevtina Chernikova, Rector of NUST MISIS.

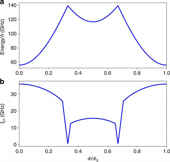
Kirill Shulga, a researcher at the NUST MISIS Laboratory of Superconducting Metamaterials and the first author of the project, noted that a conventional qubit consists of a scheme that includes three Josephson junctions. The twin qubit however is composed of five junctions that are symmetric to the Central axis (see diagram).

«Twin qubits were supposed to serve as a more complex system than the conventional superconducting qubits. The logic here is quite simple: a more complex (artificially complex) system, with a large number of degrees of freedom, has a higher number of factors that can influence its properties. When changing some external properties of the environment where our metamaterial is located, we can turn these properties on and off by turning the twin qubit from one state with certain properties to another with other properties», he added.

This became apparent during the experiment, as the whole metamaterial consisting of twin qubits switched over between two different modes.

«In one of the modes, the chain of qubits transmits electronic radiation in the microwave range very well while remaining a quantum element. In another mode, it turns the superconducting phase by 180 degrees and locks the transmission of electromagnetic waves through itself. Yet it still remains a quantum system. So with the help of a magnetic field, such a material can be used as a control element in systems for quantum signals (separate photons) in circuits, from which developing quantum computers consist of», said Ilya Besedin, an engineer at the NUST MISIS Laboratory of Superconducting Metamaterials and one of the project's researchers.

It is hard to accurately calculate the properties of one twin qubit on a standard computer compared to the properties of a standard qubit. It is possible to reach the limit of complexity, a level close to or surpassing the capabilities of modern electronic computers, if qubits become several times more complex. Such a complex system can be used as a quantum simulator, i.e. a device that can predict or simulate properties of a certain real process or material.

As the researchers note, they had to sort out lots of theories to correctly describe the processes that occurs in quantum meta-materials. The article «The Magnetically induced transparency of a quantum metamaterial composed of twin flux qubits» is the research's result, and was published in Nature Communications .

###

Nature Communications

10.1038/s41467-017-02608-8

Keywords

Article Information

Contact Information

Lyudmila Dozhdikova
soboleva.lyudmila@gmail.com

How to Cite This Article

APA:
National University of Science and Technology MISIS. (2018, January 23). Quantum control. Brightsurf News. https://www.brightsurf.com/news/80VJQN3L/quantum-control.html
MLA:
"Quantum control." Brightsurf News, Jan. 23 2018, https://www.brightsurf.com/news/80VJQN3L/quantum-control.html.