Bluesky Facebook Reddit Email

Dubin-Johnson Syndrome in twins linked to novel genetic mutations

04.09.24 | First Hospital of Jilin University

Anker Laptop Power Bank 25,000mAh (Triple 100W USB-C)

Anker Laptop Power Bank 25,000mAh (Triple 100W USB-C) keeps Macs, tablets, and meters powered during extended observing runs and remote surveys.


Researchers in China and Italy have made a significant breakthrough in understanding Dubin-Johnson syndrome (DJS), a rare inherited liver disorder. The team identified specific genetic mutations responsible for DJS in a pair of dizygotic twins, offering valuable insights into the cause of the disease and potentially improving diagnosis for patients with unclear symptoms.

DJS disrupts the liver's ability to eliminate waste products, leading to a buildup of bilirubin, a yellow pigment in the blood. This can cause jaundice, a condition characterized by yellowing of the skin and whites of the eyes. However, symptoms of DJS are often mild and easily overlooked, making diagnosis challenging.

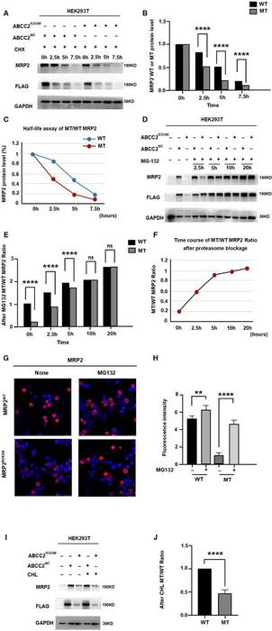
The study, published in eGastroenterology , employed whole exome sequencing (WES), a powerful genetic analysis technique. WES allowed researchers to examine the protein-coding regions of all human genes in the twins' DNA. This detailed analysis revealed two critical mutations in the ABCC2 gene, which provides instructions for building a protein called MRP2. MRP2 acts as a transporter, eliminating waste products from liver cells.

One of the mutations identified was previously reported to be associated with DJS. This mutation significantly reduces the overall amount of MRP2 protein produced by the liver cells.

The research team also discovered a novel mutation in the ABCC2 gene, not previously linked to DJS. This newly identified mutation alters the MRP2 protein itself, hindering its ability to function properly on the cell membrane.

The combined effect of these mutations is thought to disrupt the normal flow of waste products out of the liver cells. This impaired waste processing system is thought to be the underlying cause of DJS in these twins.

The study highlights the effectiveness of WES in diagnosing DJS, particularly for patients with atypical presentations or mild symptoms. Traditionally, diagnosing DJS relied on clinical symptoms, liver biopsies, and specific tests. However, these methods may not always be conclusive, especially in the early stages of the disease.

WES offers a more precise and objective approach to diagnosing DJS. By identifying the specific genetic mutations responsible for the disease, doctors will be able to confidently diagnose patients and guide their future management.

While this study focused on a single case involving twins, the findings have broader implications. The researchers believe these mutations may be present in other individuals diagnosed with DJS, potentially explaining some variability in observed disease severity. Further research involving a larger patient population is necessary to confirm these initial findings.

This study is a crucial step forward in unravelling the mysteries of DJS. By elucidating the genetic basis of the disease, we pave the way for improved diagnosis, potentially leading to the development of new treatment strategies in the future.

The research team is currently exploring the long-term health implications of these mutations and their potential impact on liver function. They are also collaborating with other researchers to conduct larger studies to validate their findings and explore potential therapeutic options for DJS patients.

See the article:

Sun R-Y, Chen Y-M, Zhu M-M, et al . ABCC2 p.R393W variant contributes to Dubin-Johnson syndrome by targeting MRP2 to proteasome degradation. eGastroenterology 2024;2:e100039. doi:10.1136/egastro-2023-100039

About eGastroenterology

eGastroenterology is a new, open-access, and open peer-reviewed BMJ Journal, which focuses on basic, clinical, translational, and evidence-based medicine research in all areas of gastroenterology (including hepatology, pancreatology, esophagology, and gastrointestinal surgery).

For more information, please visit: egastroenterology.bmj.com and follow us on Twitter (@eGastro_BMJ).

Sign-up to Email Alerts for eGastroenterology: https://emails.bmj.com/k/Bmj/jausu/egastroenterology

eGastroenterology

10.1136/egastro-2023-100039

ABCC2 p.R393W variant contributes to Dubin-Johnson syndrome by targeting MRP2 to proteasome degradation

Keywords

Article Information

Contact Information

Menghan Gao
eGastroenterology
egastro@jlu.edu.cn

How to Cite This Article

APA:
First Hospital of Jilin University. (2024, April 9). Dubin-Johnson Syndrome in twins linked to novel genetic mutations. Brightsurf News. https://www.brightsurf.com/news/8OMN3921/dubin-johnson-syndrome-in-twins-linked-to-novel-genetic-mutations.html
MLA:
"Dubin-Johnson Syndrome in twins linked to novel genetic mutations." Brightsurf News, Apr. 9 2024, https://www.brightsurf.com/news/8OMN3921/dubin-johnson-syndrome-in-twins-linked-to-novel-genetic-mutations.html.