Bluesky Facebook Reddit Email

KBRI team reduces neurodegeneration associated with dementia in animal models

11.26.19 | Korea Brain Research Institute

CalDigit TS4 Thunderbolt 4 Dock

CalDigit TS4 Thunderbolt 4 Dock simplifies serious desks with 18 ports for high-speed storage, monitors, and instruments across Mac and PC setups.


The Korea Brain Research Institute (KBRI, President Pann Ghill Suh) announced on November 12 that korean research team made up of Dr. Hyung-Jun Kim and Shinrye Lee of KBRI, and professor Kiyoung Kim of Soonchunhyang University, found a new molecular mechanism of suppressing neuronal toxicity associateded dementia and Lou Gehrig's disease.

These findings were published in the November issue of Autophagy (IF=11.059). The authors' names and the title of the paper are as follows.

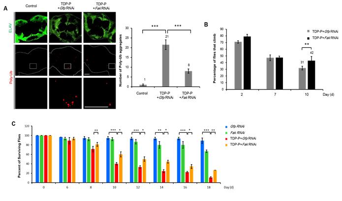
Neurons in patients with dementia or Lou Gehrig's disease often have abnormal aggregates that contain TDP-43* protein, and these accumulated aggregates can cause neurodegeneration by interupting ubiquitin proteasome system (UPS) that removes damaged or unnecessary proteins.

The research team found a new role of three proteins (PTK2, TBK1, SQSTM1) which can inhibit neuronal degeneration by TDP-43 and demonstrated for the first time that their interaction can alleviate neurodegeneration by strengthening "autophagy lysosome pathway (ALP),*" which consists of another protein quality control system in case of damage to the UPS.

This research is regarded as one that presents new therapeutic strategies that can remove abnormal protein accumulation in the neurons of patients with dementia in the future by revealing a new molecular mechanism that restores neurodegeneration by TDP-43 protein, which has been the major cause of dementia and Lou Gehrig diseases.

Hyung-Jun Kim, the principal researcher at KBRI and senior author of the study, said, "this research reveals the pathogenesis of TDP-43 associated neurodegeneration at the basic level, so further clinical verification process is necessary to develop a therapy for dementia." He added, "we will proceed follow-up research to verify the mechanism in actual patient tissues in cooperation with brain banks and hospitals at home and abroad."

The Korea Brain Research Institute signed an MOU with the Dementia Research Institute of King's College at London (UK DRI) in August to analyze the etiology using the blood and brain tissues of patients. Research for verification based on human-originated resources will start next year.

###

Autophagy

10.1080/15548627.2019.1686729

Keywords

Article Information

Contact Information

Hyung-Jun Kim
kijang1@kbri.re.kr

How to Cite This Article

APA:
Korea Brain Research Institute. (2019, November 26). KBRI team reduces neurodegeneration associated with dementia in animal models. Brightsurf News. https://www.brightsurf.com/news/8X5V77E1/kbri-team-reduces-neurodegeneration-associated-with-dementia-in-animal-models.html
MLA:
"KBRI team reduces neurodegeneration associated with dementia in animal models." Brightsurf News, Nov. 26 2019, https://www.brightsurf.com/news/8X5V77E1/kbri-team-reduces-neurodegeneration-associated-with-dementia-in-animal-models.html.