Bluesky Facebook Reddit Email

Researchers develop high-performance cancer vaccine using novel microcapsules

05.22.20 | Chinese Academy of Sciences Headquarters

SAMSUNG T9 Portable SSD 2TB

SAMSUNG T9 Portable SSD 2TB transfers large imagery and model outputs quickly between field laptops, lab workstations, and secure archives.


Developing safe and efficient bioformulations using approved materials and ingenious designs can accelerate the clinical translation process.

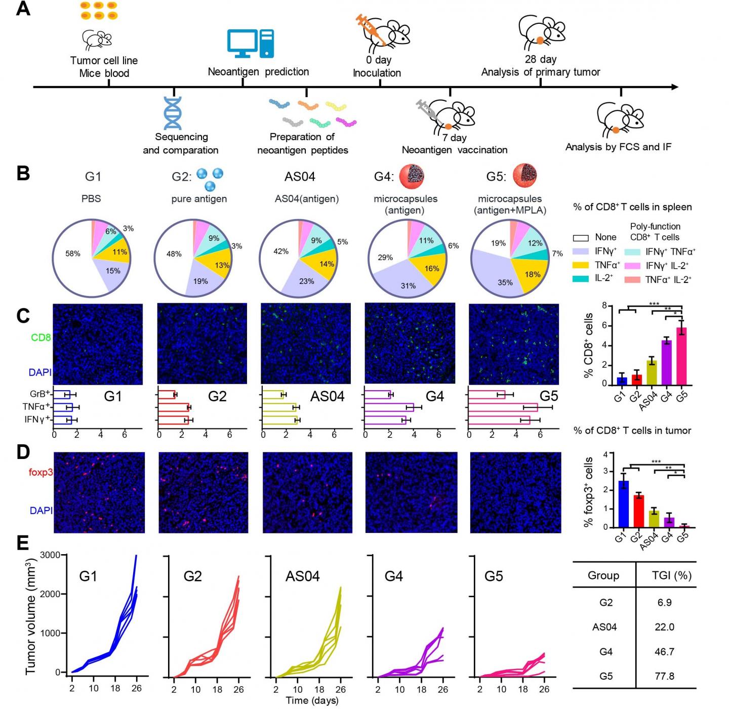
Scientists from the Institute of Process Engineering (IPE) of the Chinese Academy of Sciences have developed a new therapeutic tumor vaccine based on self-healing polylactic acid microcapsules, which can efficiently activate the immune system and inhibit tumor development.

This research was published in Science Advances on May 22.

Therapeutic cancer vaccines that harness the immune system to reject cancer cells have shown great promise for tumor treatment.

The research team, led by Prof. MA Guanghui and Prof. WEI Wei from IPE, already designed and fabricated a variety of tumor vaccines in their previous work. Theses vaccines have been proven effective in different tumor models, such as lymphoma, melanoma and breast cancer.

The researchers were impelled to improve the earlier tumor vaccines, however, due to certain limitations. For example, Prof. MA said that an unfavorable immunization microenvironment, along with a complicated preparation process and the need for frequent vaccinations significantly compromised their performance. "Therefore, we designed a novel microcapsule-based formulation for high-performance cancer vaccinations," said Prof. MA.

This study represents the first time researchers used self-healing microcapsules with post-encapsulation, multiple loading, and efficient modulation of immunization microenvironments in a tumor vaccine.

The special self-healing feature provides a mild and efficient paradigm for antigen microencapsulation. After vaccination, these microcapsules create a favorable immunization microenvironment in situ, wherein antigen release kinetics, recruited cell behavior and acid surrounding environment work in a synergetic manner.

Owing to synergetic effects, the vaccine succeeds in increasing antigen utilization, improving antigen presentation and activating antigen presenting cells. "As a result, effective T cell response, potent tumor inhibition, anti-metastatic effects and prevention of postsurgical recurrence are achieved with various types of antigens in different tumor models," said Prof. WEI.

Moreover, the researchers verified the availability of the novel vaccine platform used in the neoantigen vaccine, which conforms to precision medicine, said Prof. WEI. Due to the simple post-encapsulation process, the clinicians were able to prepare the neoantigen formulation by themselves at any time.

A peer reviewer from Science Advances described the study as "comprehensive and rationally designed." The reviewer also emphasized that the results are "impressive" and the work has "high value for therapeutic vaccines and cancer immunotherapy."

###

Science Advances

10.1126/sciadv.aay7735

Keywords

Article Information

Contact Information

How to Cite This Article

APA:
Chinese Academy of Sciences Headquarters. (2020, May 22). Researchers develop high-performance cancer vaccine using novel microcapsules. Brightsurf News. https://www.brightsurf.com/news/L3RKR0Y8/researchers-develop-high-performance-cancer-vaccine-using-novel-microcapsules.html
MLA:
"Researchers develop high-performance cancer vaccine using novel microcapsules." Brightsurf News, May. 22 2020, https://www.brightsurf.com/news/L3RKR0Y8/researchers-develop-high-performance-cancer-vaccine-using-novel-microcapsules.html.