Bluesky Facebook Reddit Email

Innovative photobiomodulation technique illuminates a new frontier in neurodegenerative disease treatment

07.23.24 | SPIE--International Society for Optics and Photonics

Sky-Watcher EQ6-R Pro Equatorial Mount

Sky-Watcher EQ6-R Pro Equatorial Mount provides precise tracking capacity for deep-sky imaging rigs during long astrophotography sessions.


As the world grapples with an aging population, the rise in neurodegenerative diseases such as Alzheimer’s and Parkinson’s is becoming a significant challenge. These conditions place a heavy burden not only on those afflicted but also on their families and society at large. Traditional treatments, including drug therapy and surgery, often come with side effects and high costs, and more critically, they fail to halt the progression of neuronal degeneration or prevent the death of neurons in patients.

However, a ray of hope shines from the field of photobiomodulation (PBM), which is emerging as a promising alternative to conventional treatments. A recent study published in Advanced Photonics Nexus introduces a noninvasive photonic approach that could revolutionize how we combat these debilitating diseases.

The research, led by Prof. Lei Chen of Hefei University of Technology, Prof. Bo Wang of Wuyi University, and their colleagues from the Institute of Brain Diseases of the Shenzhen Institutes of Advanced Technology of the Chinese Academy of Sciences, focuses on the use of a special broadband near-infrared (NIR) phosphor, SrGa 12 O 19 :Cr 3+ . This phosphor emits NIR light that can persist for over two hours after ultraviolet irradiation has ceased, offering sustained therapeutic benefits.

The team meticulously optimized the synthesis and composition of the phosphor, resulting in the creation of an optimal compound, (Sr,Ba)Ga 12 O 19 :Cr3+, which was then used to package NIR LED devices. These devices demonstrated remarkable absorbance and quantum efficiency, with the optimal Sr(Ga0.99Cr0.01) 12 O 19 phosphor reaching 53.9, 99.2, and 53.5 percent respectively. The luminescence performance of the phosphor remained high at 97.34 percent even at an operating temperature of 150°C. The LED devices encapsulated with this phosphor broke records, achieving an output power of 19.69 mW and an energy conversion efficiency of 37.58 percent at 20 mA, and 63.75 mW and 27.89 percent at 100 mA.

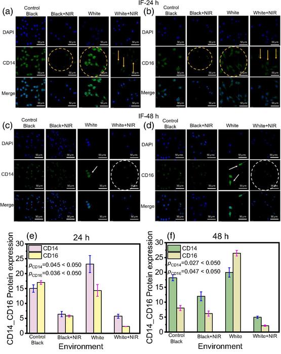
The study’s most significant finding is the potential of NIR light in suppressing neuroinflammation. By culturing BV-2 microglia and subjecting them to various light treatments, the researchers demonstrated that NIR LEDs encapsulated with the SrGa 12 O 19 :Cr 3+ phosphor could effectively regulate microglia cells from the overexcited M1/M2 phenotype to the resting M0 phenotype. This transition is crucial as it alleviates, inhibits, or even reverses microglia inflammation. Furthermore, the NIR light was shown to promote the proliferation of microglia, enhance the production of adenosine triphosphate (ATP), reverse overexcitation, reduce inflammation, and improve cell survival rates and activity.

The implications of this study are profound, suggesting that LEDs, with their broadband NIR emission and tunable wavelengths, could match the wide absorption band of biological tissues more effectively than laser light sources, leading to better therapeutic outcomes. This innovative photonic approach holds great promise for the future of photomedicine, potentially offering a noninvasive, cost-effective, and side-effect-free treatment option for millions of individuals suffering from neurodegenerative diseases such as Parkinson's, Alzheimer's, and ALS.

For further details, see the original Gold Open Access article by Q. Liu et al., “ Suppressing neuroinflammation using the near-infrared light emitted by (Sr,Ba)Ga 12 O 19 : Cr 3+ phosphor, Adv. Photon. Nexus 3(3), 036008 (2024), doi 10.1117/1.APN.3.3.036008

Advanced Photonics Nexus

10.1117/1.APN.3.3.036008

Observational study

Not applicable

Suppressing neuroinflammation using the near-infrared light emitted by (Sr,Ba)Ga12O19: Cr3+ phosphor

8-May-2024

Keywords

Article Information

Contact Information

Karen Thomas
SPIE--International Society for Optics and Photonics
karent@spie.org

Source

How to Cite This Article

APA:
SPIE--International Society for Optics and Photonics. (2024, July 23). Innovative photobiomodulation technique illuminates a new frontier in neurodegenerative disease treatment. Brightsurf News. https://www.brightsurf.com/news/LDEPJPK8/innovative-photobiomodulation-technique-illuminates-a-new-frontier-in-neurodegenerative-disease-treatment.html
MLA:
"Innovative photobiomodulation technique illuminates a new frontier in neurodegenerative disease treatment." Brightsurf News, Jul. 23 2024, https://www.brightsurf.com/news/LDEPJPK8/innovative-photobiomodulation-technique-illuminates-a-new-frontier-in-neurodegenerative-disease-treatment.html.