Bluesky Facebook Reddit Email

Single housing extends adult lifespan in African turquoise killifish

09.30.24 | Impact Journals LLC

Celestron NexStar 8SE Computerized Telescope

Celestron NexStar 8SE Computerized Telescope combines portable Schmidt-Cassegrain optics with GoTo pointing for outreach nights and field campaigns.


“The whole-life history traits might be influenced by the degree of early-life cohabitation with others.”

BUFFALO, NY- September 30, 2024 – A new research paper was published on the cover of Aging (listed by MEDLINE/PubMed as "Aging (Albany NY)" and "Aging-US" by Web of Science), Volume 16, Issue 18 on September 16, 2024, entitled, “ Single housing of juveniles accelerates early-stage growth but extends adult lifespan in African turquoise killifish .”

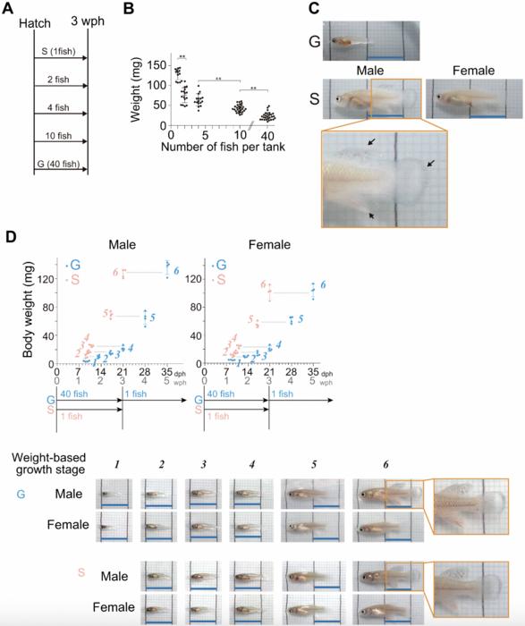
As noted in the abstract, individuals of the same species that exhibit faster growth tend to have shorter lifespans, even when rapid growth is induced by early-life pharmacological interventions. However, in vertebrates, the impact of early-life environmental factors on growth rate and lifespan remains unclear.

In this research, Chika Takahashi, Emiko Okabe, Masanori Nono, Saya Kishimoto, Hideaki Matsui, Tohru Ishitani, Takuya Yamamoto, Masaharu Uno, and Eisuke Nishida from RIKEN Center for Biosystems Dynamics Research (BDR) in Hyogo, Japan; Brain Research Institute, Niigata University in Niigata, Japan; Research Institute for Microbial Diseases at Osaka University in Osaka, Japan; Kyoto University in Kyoto, Japan; and RIKEN Center for Advanced Intelligence Project (AIP) in Kyoto, Japan, studied short-lived African turquoise killifish. This species is well-suited for comprehensive life-stage analysis over a short timeframe. The team explored the effects of housing density during the juvenile stage on various life traits.

"As a result, we found that lower housing densities resulted in faster growth, but led to longer adult lifespan, which was contrary to the common notion.”

Furthermore, single-housed adult fish exhibited a longer egg-laying period compared to their group-housed counterparts. Transcriptome analysis revealed that the progression of life stages and the aging process were slower in single-housed fish, as reflected in their internal transcriptional programs. These findings suggest that early-life social environment may influence life-long attributes, potentially shaping specific life history traits beyond the typical relationship between growth rate and lifespan.

Continue reading: DOI: https://doi.org/10.18632/aging.206111

Corresponding Authors: Chika Takahashi - chika.takahashi@riken.jp , and Eisuke Nishida - eisuke.nishida@riken.jp

Keywords: aging, lifespan, growth, housing density, African turquoise killifish

Click here to sign up for free Altmetric alerts about this article.

About Aging-US

The mission of the journal is to understand the mechanisms surrounding aging and age-related diseases, including cancer as the main cause of death in the modern aged population.

The journal aims to promote 1) treatment of age-related diseases by slowing down aging, 2) validation of anti-aging drugs by treating age-related diseases, and 3) prevention of cancer by inhibiting aging. (Cancer and COVID-19 are age-related diseases.)

Please visit our website at https://www.Aging-US.com​ ​ and connect with us:

Facebook - https://www.facebook.com/AgingUS/
X - https://twitter.com/AgingJrnl
Instagram - https://www.instagram.com/agingjrnl/
YouTube - https://www.youtube.com/@AgingJournal
LinkedIn - https://www.linkedin.com/company/aging/
Pinterest - https://www.pinterest.com/AgingUS/
Spotify - https://open.spotify.com/show/1X4HQQgegjReaf6Mozn6Mc

Click here to subscribe to Aging publication updates.

For media inquiries, please contact media@impactjournals.com .

Aging (Aging-US) Journal Office
6666 E. Quaker St, Suite 1
Orchard Park, NY 14127
Phone: 1-800-922-0957, option 1

Aging-US

10.18632/aging.206111

News article

Animals

Single housing of juveniles accelerates early-stage growth but extends adult lifespan in African turquoise killifish

16-Sep-2024

The authors declare that they have no conflicts of interest.

Keywords

Article Information

Contact Information

Ryan Braithwaite
Impact Journals LLC
media@impactjournals.com

Source

How to Cite This Article

APA:
Impact Journals LLC. (2024, September 30). Single housing extends adult lifespan in African turquoise killifish. Brightsurf News. https://www.brightsurf.com/news/1WRENDWL/single-housing-extends-adult-lifespan-in-african-turquoise-killifish.html
MLA:
"Single housing extends adult lifespan in African turquoise killifish." Brightsurf News, Sep. 30 2024, https://www.brightsurf.com/news/1WRENDWL/single-housing-extends-adult-lifespan-in-african-turquoise-killifish.html.